105277 (682998), страница 2
Текст из файла (страница 2)
Следует различать газовый и воздушный периоды работы воздухонагревателя. В газовый период осуществляется нагрев насадки продуктами сжигания газа, а в воздушный период нагревается дутьё за счёт охлаждения насадки. В газовый период закрыты клапаны холодного и горячего дутья и открыты горелка и дымовые клапаны.
Газ сжигается в камере горения и догорает под куполом, а продукты сгорания проходят сверху вниз через насадку, нагревают её и с температурой 250-400 ˚С уходят через дымовые клапаны и борова в дымовую трубу. Для подачи газа предусмотрена газовая горелка с вентилятором производительностью по воздуху 80-200 тыс. м3/ч. Сжигают главным образом очищенный колошниковый газ или смесь его с природным или коксовым газом.
В воздушный период закрыты дымовые клапаны и отключена газовая горелка, но открыты клапаны для подачи холодного и отвода горячего дутья. Холодное дутьё поступает в поднасадочное пространство, проходит насадку, где нагревается, и через клапан направляется в воздуховод горячего дутья и затем в печь.
По мере охлаждения насадки воздухонагревателя температура горячего воздуха, выходящего из него, падает. Это недопустимо для нормальной работы доменной печи, поэтому воздух нагревают до более высокой температуры, чем это необходимо, и к нему подмешивают, используя автоматическое дозирование, требуемое количество холодного воздуха, чтобы поддержать температуру дутья постоянной. Это осуществляется при помощи смесительного воздухопровода и автоматического смесительного клапана.
Газовый период примерно в два раза продолжительнее воздушного. Следовательно, необходимо не менее трёх кауперов - два одновременно нагреваются, а один нагревает воздух. Фактически на печь приходятся четыре каупера, а в некоторых случаях - семь кауперов на две печи.
Для обеспечения нагрева дутья до высокой температуры (1200 ˚С и выше) необходимо, помимо наличия требуемой поверхности нагрева, применять в подкупольной части достаточно огнеупорные материалы. Для этого применяют специальный высокоглинозёмистый кирпич. Или малоразрыхляющийся динас. С целью увеличения поверхности нагрева воздухонагревателей в последнее время стали применять выносные камеры горения.
Для уменьшения или полного прекращения подачи дутья в печь баз остановки воздуходувной машины на каждой печи имеется воздушно-разгрузочный клапан, или клапан снорт. Он установлен на воздухопроводе холодного дутья между воздухонагревателем и воздуходувной машиной, управление им осуществляется с площадки, расположенной у горна доменной печи.
Конструкция и принцип действия воздухонагревателя. Современный воздухонагреватель представляет собой вертикально расположенный куполообразный цилиндр (основные размеры воздухонагревателей определяют путём теплотехнического и гидравлического расчётов, исходя из требуемой температуры нагрева дутья и его количества; кроме того, производят расчёт воздухонагревателя на прочность, руководствуясь заданным давлением дутья). Снаружи воздухонагреватель заключён в стальной кожух, который изнутри выложен огнеупорным кирпичом для предотвращения прогара и деформаций кожуха, а также для уменьшения тепловых потерь в атмосферу.
Внутреннее пространство воздухонагревателя разделено не доходящей до верха вертикальной стеной 7 из огнеупорного кирпича на две части: камеру сгорания 4 и огнеупорную насадку 6 с вертикальными каналами, которая сверху соединяется с камерой сгорания подкупольным пространством 5, а внизу с поднасадочным пространством 8. Поднасадочное пространство в зависимости от режима работы воздухонагревателя может соединяться либо с боровом и дымовой трубой, либо с воздухопроводом холодного дутья.
Воздухонагреватель работает циклично. Цикл работы начинается с нагрева насадки. Для этого в камеру сгорания 4 через отверстие 2 принудительно подают газо-воздушную смесь, которая, соприкасаясь с раскалёнными стенами в нижней части камеры сгорания, воспламеняется
и полностью сгорает в шахте камеры сгорания. Максимальная температура продуктов сгорания достигается в подкупольном пространстве 5, где газы, изменив направление движения на 180о, устремляются сверху вниз через вертикальные каналы огнеупорной насадки 6, передавая ей своё тепло. Из вертикальных каналов насадки газы поступают в поднасадочное пространство 8, охлаждёнными до 200 – 400о С и через отверстие 9 дымовых каналов поступают в дымовой боров и в дымовую трубу.
Передача тепла более нагретых газов менее нагретой огнеупорной насадке происходит в основном конвекцией и лишь частично излучением. Поэтому чем выше скорость движения газов, чем больше поверхность их соприкосновения с насадкой и чем больше разность температур газов и насадки, тем интенсивнее протекает передача тепла.
После окончания нагрева насадки воздухонагреватель переводят на нагрев дутья. Для этого специальными клапанами закрывают отверстия 2 и 9, отсоединяя воздухонагреватель от горелки и дымового борова, и через отверстие 1 соединяют поднасадочное пространство с воздухопроводом холодного дутья, а камеру сгорания через отверстие 3 с воздухопроводом горячего дутья. Холодный воздух от воздуходувной машины из поднасадочного пространства устремляется через каналы насадки и движется снизу вверх, отбирая тепло нагретой насадки. Из вертикальных каналов насадки нагретый до высокой температуры воздух выходит в подкупольное пространство, где изменяет направление движения на 180о и через камеру сгорания и отверстие 3 поступает в воздухопровод горячего дутья, который соединён с кольцевым воздухопроводом доменной печи. В первый момент после перевода из режима нагрева в режим дутья энтальпия насадки воздухонагревателя максимальна. Температуры купола и верха насадки тоже максимальны. По мере работы в дутьевом режиме насадка отдаёт тепло воздуху и её температура уменьшается. Когда температура верхних рядов насадки станет равной заданной температуре дутья, следует перевести в режим дутья новый нагретый воздухонагреватель, а остывший перевести в режим нагрева. Перевод воздухонагревателей осуществляется по программе: 1 час в режиме дутья, 2 часа в режиме нагрева. Работу воздухонагревателя в период нагрева насадки принято называть газовым режимом воздухонагревателя, а работу в период нагрева дутья – воздушным режимом воздухонагревателя.
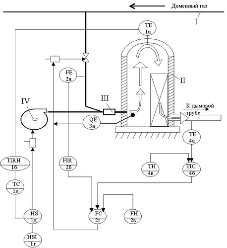
Схема Системы автоматического регулирования.
Воздухонагреватели предназначены для нагрева дутья до температур выше 1300 ˚С. Чтобы обеспечить непрерывный нагрев дутья, доменную печь оснащают тремя или четырьмя воздухонагревателями, представляющие собой регенеративные устройства периодического действия и работающие поочерёдно в режимах аккумуляции тепла насадками регенераторов (режим нагрева) или нагрева дутья (дутьевой режим). Перевод воздухонагревателей из одного режима в другой осуществляется автоматически по программе (1 ч. в режиме дутья, 2 ч. в режиме нагрева) или по показателю, характеризующему остывание нагревателя. Это может быть степень закрытия заслонки, регулирующей подмешивание холодного воздуха к дутью, проходящему через воздухонагреватель. Очевидно, что, если заслонка приближается к полному закрытию, то воздухонагреватель остыл, и температура нагрева дутья в нём близка к минимально допустимому значению. Требуется переключение воздухонагревателя на режим нагрева.
Задачами автоматического управления тепловым режимом воздухонагревателей являются полное и экономичное сжигание топлива, нагрев насадки до заданной температуры с ограничением предельной температуры купола для предотвращения разрушения огнеупоров, автоматическое переключение с режима нагрева на режим дутья и наоборот.
Расход газа на каждый воздухонагреватель II контролируется датчиком 2а в комплекте со вторичным прибором 2б и поддерживается на заданном уровне регулятором расхода 2г с помощью исполнительного механизма 2д с регулирующей заслонкой 2е, установленной на подводе газа к горелке III.
Температура купола стабилизируется системой, состоящей из датчика температуры 1а, вторичного прибора 1б, регулятора 1в и исполнительного механизма 1д, который воздействует на лопатки направляющего аппарата вентилятора IV.
Температура дыма после воздухонагревателя измеряется термоэлектрическим термометром - термопара 4а и вторичный прибор 4б.
Работа системы регулирования нагрева протекает следующим образом. Из схемы автоматического переключения воздухонагревателей поступают сигналы на включение вентилятора и частичное открытие клапана на газопроводе. Если в камере горения вспыхивает факел, то датчик наличия факела 3а даёт разрешение на включение регулятора расхода 2г, который с этого момента начинает поддерживать заданный расход газа. Расход воздуха в этот момент устанавливают с таким расчётом, чтобы коэффициент расхода воздуха был близок к единице. Температура купола начинает возрастать и в некоторый момент времени достигает максимально допустимого значения, установленного задатчиком. С этого момента регулятор 1в начинает увеличивать расход воздуха, открывая лопатки направляющего аппарата вентилятора 1е. При этом температура купола стабилизируется вследствие уменьшения температуры продуктов сгорания, а теплоотдача от газов к насадке воздухонагревателя увеличивается, так как возрастает количество продуктов сгорания и увеличивается скорость их движения по каналам насадки.
По мере прогрева насадки возрастает температура дыма, уходящего из воздухонагревателя. Когда она достигает максимально допустимого значения, заданного задатчиком 4в, корректирующий прибор 4б изменяет задание регулятору расхода газа 2г, не допуская дальнейшего увеличения температуры дыма. Если при этом температура купола несколько снизится, то регулятор температуры 1в сократит расход воздуха и обеспечит повышение температуры купола до заданного значения.
Выбор используемых приборов.
Датчик температуры ТТ 242.
Термоэлектрический датчик ТТ 242 предназначен для измерения температуры газовых потоков в условиях механических и температурных воздействий.
Основные технические характеристики:
Диапазон измерений, ˚С 0 +2000
Сопротивление, Ом 2,6 ± 0,2
Показатель термической инерции, с не более 1,5
Вероятность безотказной работы с вероятностью 0,8 не менее 0,98
Масса, кг не более 0,2
Номинальная статическая характеристика ВР(А)-1, ВР(А)-2, ВР(А)-3
Условия эксплуатации:
Воздействие трёх циклов изменения температуры окружающей среды, ˚С -100 +50
Температура, ˚С:
В месте установки датчика, в зоне укладки кабеля и установки
штепсельного разъёма не более +200
погруженной в контролируемую среду части корпуса датчика не более +800
давление рабочей среды в течение 2 с, МПа 0,4
вибрация в полосе частот 3…20 Гц с ускорением, м/с2 24…40
случайная вибрация в полосе частот 20…2000 Гц со спектральной
плотностью, м•с-2/Гц не более 200
ударные ускорения при частоте ударов 30…10 000 Гц, м/с2 50…50 000
акустический шум в диапазоне 20…4000 Гц с интенсивностью, дБ не более 176
Чувствительным элементом датчика является открытая вольфрам-рениевая термопара с диаметром электродов 0,35 мм. Герметизация датчика и крепление чувствительного элемента в корпусе обеспечивается герметичным выводом из прессматериала ВЭП-1. Кабель датчика состоит из вольфрам-рениевых проводников, изолированных друг от друга и экранированных плетёнкой из нержавеющей стали.
Разработчик: НПО измерительной техники, г. Королёв.
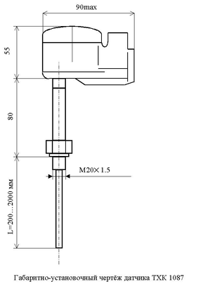
Датчик температуры ТХК 1087.
Термоэлектрический датчик ТХК 1087 предназначен для измерения температуры азотоводородной смеси и газов после сгорания природного газа (H2, N2, CO, O2, H2O, CH4), газообразного и жидкого аммиака, природного газа, конвертированного газа, моноэтанолоаминеового раствора с примесями сероводорода (H2S) и сернистого анигирида (SO2) в допустимых пределах по ГОСТ 12.1.005-76. До 4 ч допускается эксплуатация датчиков при концентрации H2S до 100 мг/м3.
Датчики выпускаются в четырёх конструктивных вариантах. Всего существует 71 заводской вариант исполнения датчика ТХК 1087. Заводские варианты исполнения различаются конструкцией, схемой электрических соединений, материалом защитной арматуры и длиной монтажной части.
Основные технические характеристики:
















