100653 (598116), страница 24
Текст из файла (страница 24)
виконавчий апарат, що забезпечує роботу вищого і виконавчого органів, підготовку і реалізацію їхніх рішень.
Рис. 17.2 Структура управління асоціацією
До компетенції вищого органа належить: внесення змін і доповнень до складу об’єднання; реорганізація і ліквідація об’єднання; збільшення чи зміна статутного капіталу; дроблення чи консолідація акцій; здійснення угод, зв'язаних із придбанням і відчуженням майна.
Рада директорів здійснює загальне керівництво діяльністю асоціації. До числа питань стратегічного характеру, розв'язуваних радою належать: визначення пріоритетних напрямків діяльності асоціації; прийняття рекомендацій з розміру дивідендів.
Керівництво поточною діяльністю здійснює правління, головою якого є генеральний директор.
Оперативне керівництво здійснюють штатні органи управління і лінійні керівники виробничих підрозділів.
17.3. Виробництво як об'єкт управління
Основною формою господарювання є акціонерне товариство відкритого чи закритого типу. В акціонерному товаристві з повним технологічним циклом виготовлення виробів кожне з них проходить визначені виробничі процеси, що відносяться до відповідної фази цього циклу (заготівельні, обробні, складальні). Разом з тим окремо розглянутий виробничий підрозділ АТ (наприклад, цех) є цілісним господарським організмом і відбиває єдність його виробничої й економічної діяльності. Акціонерна форма господарювання може інтегрувати будь-які форми власності і форми господарювання.
Акціонерне товариство має гнучку організаційно-виробничу структуру, внутрівиробничі зв'язки й економічні відносини спрямовані на максимальну децентралізацію управлінських функцій.
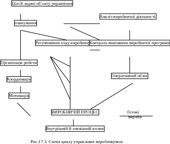
Виробництво є динамічною системою, що розвивається і створеної на основі раціонального сполучення в часі і просторі засобів праці, предметів праці і самої праці. Зазначені елементи взаємозв’язані і взаємозалежні вимагають чіткої і цілеспрямованої взаємодії з внутрішнім і зовнішнім середовищем кожного підрозділу. В основному виробництві здійснюється перетворення предметів праці в готову продукцію (рис. 17.3).
Виробничі підрозділи (цехи) основного виробництва зв'язані і взаємодіють з цехами допоміжного виробництва – інструментальними, ремонтно-механічними, енергетичними. Робота цехів організується на основі відповідної підготовки – забезпечення кресленнями, технологією зборки деталей, інструментом, пристосуваннями, фахівцями. Ззовні цехи забезпечуються сировиною, матеріалами, заготівлями комплектуючими виробами, що накопичуються і зберігаються на відповідних складах.
Рух цих предметів праці утворює виробничі процеси, що організуються відповідно до типу, особливостям і масштабам виробництва. Сукупність послідовно виконуваних операцій по обробці і зборці виробів – виробничий процес, здійснюваний у цехах основного виробництва. Вони строго спеціалізовані, мають високий рівень механізації й автоматизації. Ефективність функціонування цехів залежить від інших виробничих підрозділів і служб, що роблять відповідні послуги.
Цехи основного виробництва вимагають чіткої регламентації їхньої роботи, погодженої взаємодії трудових колективів по виготовленню продукції і виконанню поставлених цілей. Важливим фактором у процесі управління є оцінка фактичного стану виробництва в кожнім цеху і визначення шляхів подолання протиріч між ціллю і існуючою виробничою ситуацією.
В
ідповідно до цього визначаються конкретні задачі кожного цеху, що враховують максимальні можливості по реалізації цілей. Заключним етапом процесу управління є вироблення і прийняття управлінських рішень по усуненню протиріч, а також намічаються шляхи організаційного забезпечення виконання задач.
Практична реалізація процесу управління виражаються в роботах по формуванню виробничих програм цехам, оперативних змінно-добових завдань ділянкам, бригадам і безупинній оцінці їхнього виконання.
Для реалізації зазначених впливів використовуються раціонально розподілені і взаємозалежні в часі і просторі функції методи й організаційна структура управління.
Я
кщо загальні функції визначають сутність управління виробництвом, то зміст різних видів управлінської праці розкривається через конкретні функції. Їхня сукупність є механізмом, за допомогою якого забезпечується нормальний хід виробництва, раціональні зв'язки і взаємини між структурними підрозділами.
До конкретних функцій управління відносяться:
загальне лінійне управління; керування технічною підготовкою виробництва; керування технологічними процесами; організація основного виробництва; технічний контроль і іспити; облік і звітність; організація фінансової діяльності; організація праці і заробітної плати; організація роботи з кадрами; матеріально-технічне постачання і збут продукції; оперативне управління виробництвом; будівництво й експлуатація споруджень; мотивація діяльності; економічний аналіз; стандартизація продукції і технічних процесів; охорона праці і техніка безпеки; загальне діловодство і господарське обслуговування.
Конкретні функції управління можна об'єднати у відповідні функціональні підсистеми: виробництво, маркетинг, персонал, НДОКР, фінанси і менеджмент.
Для виконання функцій управління виробництвом створюється апарат управління. Організаційно він оформляється в заводоуправління. Розрізняють цехову, безцехову, корпусну, виробничу організаційну структуру. Проектування й удосконалювання виробничих структур може здійснюватися за допомогою пошукового, аналітичного, нормативного, типового чи блокового методу, що дозволяє закріпити за посадовою особою відповідальність за функціонування відповідного блоку. Структура повинна забезпечувати стандартний рівень керованості: кількість філій, структурних підрозділів, що замикаються на президенті/генеральному директорі встановлено від 3-5 до 12; для віце-президента/ зам. генерального директора – від 6 до 8; у керівника структурного підрозділу може бути до 10 підлеглих; число робітників у бригадах – від 5 до 15 осіб.
Контрольні питання
-
Які елементи входять до складу системи виробничого менеджменту, розкрийте їхній зміст.
-
Що відноситься до матеріально-грошових елементів підприємства.
-
Дайте характеристику нематеріальним елементам підприємства.
-
Назвіть сучасні організаційні форми управління.
-
З яких ланок складається структура акціонерного товариства.
-
Дайте характеристику основних функціям управління виробництвом
-
У чому полягає зміст оперативного управління на рівні цеху.
-
Опишіть послідовність циклу управлінням виробництвом.
-
Який взаємозв'язок загальних і конкретних функцій управління.
18. УПРАВЛІННЯ МАРКЕТИНГОМ
18.1. Цілі і функції маркетингу
Маркетинг – це вид діяльності по вивченню ринку, розробці, розподілу і просуванню товарів, за допомогою якої найкращим способом досягаються цілі організації в задоволенні потреб споживачів.
Головний принцип маркетингу – орієнтація на споживача і його потреби, їхнє формування і максимальне задоволення. Реалізація цього принципу у всіх сферах виробничо-господарської діяльності здійснюється через менеджмент і його основні функції - цілепологання, планування, організацію, мотивацію і контроль. Взаємозв'язок маркетингу і менеджменту на основі системного - цільового підходу представлений на рис.18.1.
| | Зовнішнє оточення | |||||||
| Мета маркетингу – формування попиту, продаж й долі ринку | Місія – організація виробництва й реалізації продукції й послуг | Мета менеджменту – забезпечення стабільного розвитку організації | ||||||
| МАРКЕТИНГ як система управління ринком для реалізації місії й мети організації | ОРГАНІЗАЦІЯ | МЕНЕДЖМЕНТ | ||||||
| Рис 18.1. Місце маркетингу у менеджменті організації | ||||||||
Основна ціль маркетингу – виявлення наявних нестатків і потреб на конкретний товар і їхнє задоволення більш ефективними способами, чим у конкурентів, з урахуванням інтересів суспільства. Основна ціль менеджменту – забезпечення стійкого розвитку організації в досягненні її місії і цілей шляхом використання властивих менеджменту засобів впливу на людей для забезпечення ефективної сумісної виробничо – господарської діяльності. Отже, у цілісної соціально – економічній системі (організації, корпорації, фірмі) співвідношення маркетингу і менеджменту варто розглядати як частку та ціле.
Маркетинг являє собою тип мислення керуючих і всього персоналу організації. Специфіка такого підходу – в орієнтації всієї діяльності організації, її персоналу і процесів управління на кінцеві результати: якість, результативність, ефективність, конкурентноздатність. При цьому варто враховувати ринкові умови і можливісті організації. Орієнтація розвитку організації на кінцеві результати підсилює роль управління процесами проходження результату тобто продукту, через усі стадії відтворення. Основним гаслом маркетингового підходу може служити така фраза: «Робите і продавайте товари, що безумовно будуть куплені, а не прагніть нав'язати людям те, що вам удалося зробити»
Маркетинг це система управління, що має свої принципи і функції.
Основним принципом маркетингу є обґрунтований вільний вибір цілей і стратегії функціонування організації і її розвитку, спрямованих на ефективне сполучення виробництва новітньої продукції з той, що вже випускає організація чи той, що буде модернізованою.
Важливим принципом маркетингу є комплексний підхід до ув'язування цілей з ресурсами і можливостями організації, вироблення шляхів їх досягнення на основі розробці програм маркетингу по продукту і по господарській організації в цілому.
Характерним для маркетингу принципом є досягнення оптимального співвідношення в управлінні, централізації і децентралізації, постійний пошук нових форм і інструментів для підвищення ефективності виробництва, творчої ініціативи працівників, упровадження нововведень, підвищення якості продукції, скорочення витрат виробництва.
На організацію вищенаведених принципів маркетингу орієнтовані його функції:
-
облік вимог ринкового попиту і потреб споживачів, їхніх вимог до якостей, новизні, дизайну на основі комплексного дослідження ринків, розробці технічної політики і проведення НДОКР;
-
визначення оптимального асортименту продукції, що випускається, і структури виробництва;
-
прийняття обґрунтованих рішень, орієнтованих на кінцевий результат діяльності організації;
-
розробка збутової політики на основі визначення максимально вигідних каналів збуту;
-
організація інформаційного забезпечення управління маркетингом, організація системи комунікацій та контролю маркетингу.
18.2. Сутність, зміст і цілі маркетингової діяльності
Суть і зміст маркетингової діяльності відбиває об'єктивні умови розвитку ринку, що у певній мері втрачає хаотичність і попадає під регулюючий вплив заздалегідь установлюваних господарських зв'язків, де особлива роль приділяється споживачу. Споживач висуває свої вимоги до продукту, його техніко-економічним характеристикам, кількості, термінам постачання і тим створює передумови для розподілу ринку між виробниками. Зростає значення конкуренції, боротьби за споживача. Це змушує виробників ретельно і глибоко вивчати конкретних потенційних споживачів і запити ринку, що висуває високі вимоги до якості і конкурентноздатності продукції. Виробник цілеспрямовано ставить задачі перед науково-технічними розробками, вимагаючи, щоб їхні проекти відповідали визначеним умовам, розраховує орієнтовно витрати виробництва, рівень ціни, визначає більш раціональну технологію виробництва, включаючи інформоване і внутріфірмове кооперування.
Здійснення маркетингової діяльності виступає як об'єктивна необхідність орієнтації науково-технічної, виробничої і збутової діяльності фірми (підприємства) на облік ринкового попиту, потреб і вимог споживачів. Тут відбивається і постійно підсилюється тенденція до планомірної організації з метою підвищення ефективності функціонування фірми в цілому і її господарських підрозділів.
Маркетингова діяльність фірми спрямована на те, щоб досить обґрунтовано, спираючись на запити ринку, установлювати конкретні поточні і головним чином довгострокові (стратегічні цілі, шляхи їхнього досягнення і реальні джерела ресурсів господарської діяльності) визначати асортимент і якість продукції, її пріоритети, оптимальну структуру виробництва і бажаний прибуток.
Потреба в сучасному маркетингу виникла в 60-і роки. Тут особливу роль відіграли два фактори: по-перше, підсилилося значення науково-технічного прогресу, а разом з ним, зросло значення людського фактору як найбільш могутньої умови розвитку виробництва, підвищення його ефективності і якості, що не могло не позначитися на стабільності темпів росту і доходах працівників. По-друге, насичення ринку товарами першої необхідності об'єктивно привело до подальшого розвитку структури індивідуального споживання. Одночасно росли суспільні потреби. У цих умовах різко загострилася проблема збуту і в результаті розподілу світового ринку на сфери впливу між найбільшими корпораціями, тоді з особою силою зросла конкурентна боротьба. Це змусило найбільші корпорації, а надалі середні і дрібні пристосуватися до вимог ринку, з одного боку, і впливати на формування таких вимог, з іншого.















