151101 (594624), страница 4
Текст из файла (страница 4)
restart:with(plots):
> Data:=[]:
> Ki:=ko(-h/kT);
> for T from 700 to 1300 by 25 do
> ka:=evalf(1.4e21*exp((-0.14)/((1.380662e-23/1.60219e-19)*T)));
> kb:=evalf(1.4e21*exp((-0.14)/((1.380662e-23/1.60219e-19)*T)));
> ki:=evalf(4.8e41*exp((-1.00)/((1.380662e-23/1.60219e-19)*T)));
> kf:=evalf(2.1e42*exp((-2.5)/((1.380662e-23/1.60219e-19)*T)));
> kt:=evalf(2.2e16*exp((-0.52)/((1.380662e-23/1.60219e-19)*T)));
> n:=ki^(1/2);
> Q:=n+n*kb/ki*kt*p^(1/2)=ki/n+ka/n*kf/kt*p^(-1/2);
> P:=solve(Q,p);
> Data:=[op(Data),[evalf(1000/T),evalf(log10(P))]];
> od:
> Data1:=[[1.4,-5/7], [0.8,3+5/7], [0.9,3.1], [0.9,3.1], [1,2.4], [1.3,0]];
> A:=plot(Data1, style=point,symbol=circle,color=black):
> B:=plot(Data,x=0.7..1.5,y=-2..4):
> display(A,B);
константа
> restart:
> with(plots):
> Data:=[]:
> Ki:=ko(-h/kT);
> T:=1250;
> ka:=evalf(1.4e21*exp((-0.14)/((1.380662e-23/1.60219e-19)*T)));
> kb:=evalf(1.4e21*exp((-0.14)/((1.380662e-23/1.60219e-19)*T)));
> ki:=evalf(4.8e41*exp((-1.00)/((1.380662e-23/1.60219e-19)*T)));
> kf:=evalf(2.1e42*exp((-2.5)/((1.380662e-23/1.60219e-19)*T)));
> kt:=evalf(1.63e27*exp((-0.2)/((1.380662e-23/1.60219e-19)*T)));
> n:=0.75*10^18;
> p:=10^(4);
> Q:=n+n*kb/ki*kt*p^(1/2)=ki/n+ka/n*kf/kt*p^(-1/2);
> P:=solve(Q,kt);
> plot(Data):
> plot(f(x),x=0..1):
> Q:=n+n*kb/ki*kt*p^(-1/2)=ki/n+ka/n*kf/kt*p^(1/2);
> ln(2.041*10^9);
> with(stats):
> fit[leastsquare[[x,y], y=a/x+b, {a,b}]]([[770,1250],[21.436,39.055]]);
> evalf(exp(67.3188));
> k:=(1.380662e-23/1.60219e-19);
> 35329.7*k;
Nx(p) T=const
> restart:
> with(plots):
> Data:=[]:
> Ki:=ko(-h/kT);
> z:=100;
> v1:=1;
> v:=5;
> T:=770;
> for p1 from -3 to 10 by 0.1 do
> ka:=evalf(v*1.4e21*exp((-0.14)/((1.380662e-23/1.60219e-19)*T)));
> kb:=evalf(v*1.4e21*exp((-0.14)/((1.380662e-23/1.60219e-19)*T)));
> ki:=evalf(v1*4.8e41*exp((-1.00)/((1.380662e-23/1.60219e-19)*T)));
> kf:=evalf(z*2.1e42*exp((-2.5)/((1.380662e-23/1.60219e-19)*T)));
> kt:=evalf(z^(1/2)*2.2e16*exp((-0.525)/((1.380662e-23/1.60219e-19)*T)));
> p:=10^(p1);
> Q:=n+n*kb/ki*kt*p^(1/2)=ki/n+ka/n*kf/kt*p^(-1/2);
> N:=solve(Q,n)[2];
> Nx:=abs(N-ki/N);
> G:=N*kb/ki*kt*p^(1/2);
> Data:=[op(Data),[(p1),evalf(log10(Nx))]];
> od:
> DataE:=[[3,18],[-2.7,18],[1,17.7],[-0.7,17.7], [0,17], [0.5,17]];
> A:=plot(Data):
> B:=plot(DataE, style=point,symbol=circle):
> display(A,B);
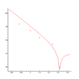
Nx(T) P= const
> restart:
> with(plots):
> Data1:=[]:
> Data:=[]:
> Ki:=ko(-h/kT);
> z:=100;
> v1:=1;
> v:=5;
> p1:=0:
> for T from 700 to 1300 by 10 do
> ka:=evalf(v*1.4e21*exp((-0.14)/((1.380662e-23/1.60219e-19)*T)));
> kb:=evalf(v*1.4e21*exp((-0.14)/((1.380662e-23/1.60219e-19)*T)));
> ki:=evalf(v1*4.8e41*exp((-1.00)/((1.380662e-23/1.60219e-19)*T)));
> kf:=evalf(z*2.1e42*exp((-2.5)/((1.380662e-23/1.60219e-19)*T)));
> kt:=evalf(z^(1/2)*2.2e16*exp((-0.525)/((1.380662e-23/1.60219e-19)*T)));
> p:=10^(p1);
> Q:=n+n*kb/ki*kt*p^(1/2)=ki/n+ka/n*kf/kt*p^(-1/2);
> N:=solve(Q,n)[2];
> Nx:=abs(N-ki/N);
> G:=N*kb/ki*kt*p^(1/2);
> Data:=[op(Data),[(1000/T),evalf(log10(Nx))]];
> od:
> DataE:=[[0.88,19.2], [1.0,18.7], [1.1,18.2], [1.24,17.7], [1.32,16]];
> A:=plot(Data):
> B:=plot(DataE, style=point,symbol=circle):
> display(A,B);
restart:with(plots):
> Data:=[]:
> Ki:=ko(-h/kT);
> for T from 700 to 1300 by 25 do
> ka:=evalf(1.4e21*exp((-0.14)/((1.380662e-23/1.60219e-19)*T)));
> kb:=evalf(1.4e21*exp((-0.14)/((1.380662e-23/1.60219e-19)*T)));
> ki:=evalf(4.8e41*exp((-1.00)/((1.380662e-23/1.60219e-19)*T)));
> kf:=evalf(2.1e42*exp((-2.5)/((1.380662e-23/1.60219e-19)*T)));
> kt:=evalf(2.2e16*exp((-0.52)/((1.380662e-23/1.60219e-19)*T)));
> n:=ki^(1/2);
> Q:=n+n*kb/ki*kt*p^(1/2)=ki/n+ka/n*kf/kt*p^(-1/2);
> P:=solve(Q,p);
> Data:= [op(Data),[evalf(1000/T),evalf(log10(P))]];
> Data1:= [op(Data),[T),evalf(log10(P))]];
od:
> Data3:=[[1.4,-5/7], [0.8,3+5/7], [0.9,3.1], [0.9,3.1], [1,2.4], [1.3,0]];
> A:=plot(Data):
> B:=plot(Data1):
> C:=plot(Data2):
> display(A,C);
> display(B,C);
















