180698 (592884), страница 4
Текст из файла (страница 4)
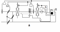
В системе регулирования температуры воздуха (рис. 4.6, б) значительная инерционность теплообменников (калориферов) может быть уменьшена применением клапана, изменяющего соотношение нагретого и ненагретого воздуха. При закрытии регулирующего вентиля калорифера одновременно закрывается дроссельный клапан, расположенный перед ним, и открывается обводной канал (байпас).
В системе многозонального регулирования температуры при минимальном ограничении температуры приточного воздуха (рис. 4.6, в) предварительный подогрев всего приточного воздуха осуществляется смешением наружного и рециркуляционного воздуха с помощью двух регуляторов с различными заданиями (летним и зимним режимами). Температура воздуха в каждом объекте регулируется независимо с помощью собственных воздухонагревателей при минимальном ограничении температуры приточного воздуха.
4.2 Автоматические системы регулирования влажности воздуха
По способу регулирования относительной влажности воздуха в объекте системы делятся на три типа:
системы с косвенным регулированием относительной влажности воздуха; в этом случае относительная влажность воздуха в объекте стабилизируется или изменяется по заданной программе в функции температуры точки росы после камеры орошения и температуры в самом объекте;
системы с прямым регулированием относительной влажности воздуха с помощью регулятора влажности, преобразователь которого установлен в самом объекте. Регулятор воздействует непосредственно на подачу соответствующих энергоносителей так, чтобы в объекте регулирования поддерживалось значение влажности воздуха.
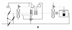
На рис. 4.7, а приведена система косвенного регулирования относительной влажности воздуха по двум режимам (летнему и зимнему).
Регулирование температуры воздуха осуществляется регулятором 1, преобразователь которого расположен в объекте (рис. 4.7, а). Минимальное ограничение температуры приточного воздуха обеспечивается регулятором-ограничителем 2. Температура смеси наружного и рециркуляционного воздуха
регулируется регуляторами 5 и 6, а температура воздуха после камеры орошения – автономным контуром регулирования для двух режимов (летнего и зимнего, причем регуляторы 3 и 4 включены по схеме ограничения).
На рис. 4.7, б показана схема регулирования температуры воды в камере орошения двух теплообменников – подогревателя и охладителя. Схема позволяет интенсивно воздействовать на температуру точки росы и в ряде случаев отказаться от предварительного нагрева или охлаждения воздуха. В качестве охладителя воды можно использовать испаритель холодильной машины. Для повышения точности работы исполнительные механизмы должны быть снабжены позиционерами. Графики работы элементов схемы приведены на рис. 4.7, в.
Рис. 4.7 – Система косвенного регулирования относительной влажности воздуха по двум режимам:
а – функциональная схема; б – схема регулирования температуры воды; в – графики работы элементов схемы: 1 – клапан горячей воды; 2 – компрессор; 3 – клапан холодной воды.
Схема с так называемой скользящей температурой точки росы показана на рис. 4.8. Схема обеспечивает два режима работы – летний и зимний. В зимнем режиме температура и влажность воздуха в объекте постоянны, а в летнем – температура точки росы и температура в объекте могут в заданных пределах изменяться, влажность воздуха в объекте постоянна. Отсутствие охладителя в схеме исключает нормальную работу при очень высокой наружной температуре воздуха и высокой относительной влажности.
Регулятор, преобразователь которого установлен в потоке наружного воздуха, летом изменяет заданные значения температуры точки росы и температуры воздуха в объекте. Смесительно-регулирующий воздушный клапан и калорифер предварительного подогрева включены последовательно. Регулятор температуры воздуха в объекте управляет подачей теплоносителя в калорифер. Возможно также применение регулятора минимального ограничения (показано пунктиром на рис. 4.8, а).
Рис. 4.8. – Схемы со скользящей температурой точки росы:
а – с камерой орошения; б – схема без камеры орошения; в – схема с регулятором влажности воздуха в объекте; г – графики работы элементов установки: 1 – клапан свежего воздуха; 2 – калорифер предварительного подогрева; 3 – байпас; д – схема с предварительным подогревом наружного воздуха.
Регулятор влажности в этой схеме является минимальным ограничителем влажности в объекте. При увеличении относительной влажности воздуха по сравнению с заданным значением регулятор влажности включает через промежуточное реле водяной насос циркуляции воды в камере орошения.
Скользящий режим без камеры орошения обеспечивает установка, схема которой показана на рис. 4.8, б. В зимний период обеспечивается постоянная температура в помещении при минимальном ограничении температуры приточного воздуха. В летний период температура воздуха изменяется в функции температуры наружного воздуха, регулятор температуры наружного воздуха автоматически изменяет задание регулятору объекта. Регулятор влажности воздуха в объекте является максимальным ограничителем. При превышении влажности в объекте относительно заданного значения увеличивается подогрев воздуха в калорифере.
При прямом регулировании влажности воздуха регулятор влажности, расположенный непосредственно в объекте, воздействует на регулирующие органы элементов установки, влияющих на величину относительной влажности в объекте. Схема такой установки показана на рис. 4.8, в. В этом случае температура и относительная влажность воздуха поддерживаются постоянными. Графики работы элементов показаны на рис. 4.8, г.
Рис. 4.9. – Схемы регулирования влажности воздуха:
а – прямое регулирование влажности подмешиванием холодной воды в камере орошения; б – каскадная схема регулирования влажности воздуха; в – зависимость заданного значения температуры точки росы от изменения относительной влажности воздуха в объекте.
Другая схема прямого регулирования влажности воздуха показана на рис. 4.8, д. Регулятор температуры в объекте включает подогреватель воздуха тогда, когда температура воздуха становится ниже заданного значения, и таким образом устраняется поступление влажного воздуха.
Расположение калорифера предварительного подогрева в канале наружного воздуха возможно в зонах с мягкими климатическими условиями.
В схеме, приведенной на рис. 4.9, а, понижение температуры точки росы достигается подмешиванием холодной воды в камере орошения. Регулятор относительной влажности управляет клапаном калорифера второго подогрева воздуха. На рис. 4.9, б регулятор влажности в объекте непрерывно изменяет задание регулятору температуры точки росы и таким образом «следит» за относительной влажностью в объекте. Регулятор температуры точки росы управляет работой калорифера предварительного подогрева воздуха (или охладителя) и воздушных смесительных клапанов.
Регулятор температуры в объекте изменяет значение, заданное регулятору-ограничителю, который управляет работой калорифера второго порядка.
Диаграммы работы этой системы показаны на рис. 4.9, в.
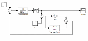
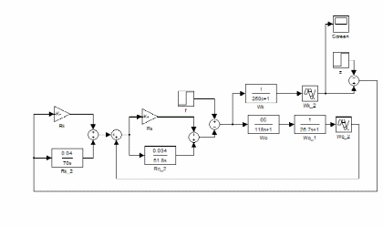
Рис. 4.10 – Структурная схема каскадной АСР температуры воздуха в помещении
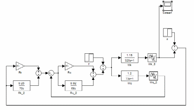
Рис. 4.11 – Структурная схема каскадной АСР влажности воздуха в помещении
Рис. 4.12 – Структурная схема одноконтурной АСР температуры воды
Рис. 4.13 – Переходный процесс регулирования по каналу «изменение температуры наружного воздуха – изменение температуры в помещении».
Рис. 4.13 – Переходный процесс регулирования по каналу «изменение влажности наружного воздуха – изменение влажности в помещении».
Рис. 4.14 – Переходный процесс регулирования по каналу «изменение соотношения холодная-рециркуляционная вода – изменение температуры воды».
5. Выбор технических средств автоматизации.
5.1 Выбор и обоснование контролируемых технологических переменных
Поддержание постоянной температуры приточного воздуха
Управление температурой приточного воздуха (регулирование температуры воздуха в канале) используется при подаче в помещение нагретого воздуха с постоянной температурой. Датчик температуры расположен в приточном воздуховоде.
Регулирование температуры в помещении
Регулирование температуры в помещении (постоянная температура в помещении, регулирование температуры вытяжного воздуха) используется для поддержания в помещении постоянной температуры. Регулирование температуры в помещении применяется также при изменении температуры воздуха из-за сквозняков, нагрева оборудования и т. п. Температура приточного воздуха будет изменяться в зависимости от необходимости прогрева или охлаждения помещения. Вспомогательный датчик температуры расположен в приточном воздуховоде и управляет минимальной и максимальной температурой приточного воздуха для того, чтобы в помещение не поступал переохлажденный или перегретый воздух. Главный датчик находится в помещении или в вытяжном воздуховоде (если необходимо определить среднее значение температуры в нескольких комнатах).
Защита от замерзания
Датчик защиты от замерзания в основном предназначен для предотвращения замерзания теплоносителя в водяном калорифере. При образовании льда медные трубки в калорифере могут лопнуть с последующим нанесением ущерба в результате утечки воды. Место расположения температурного датчика является особенно важным, т.к. он должен находиться в зоне наиболее низкой температуры нагревателя.
Компенсация наружной температуры
В некоторых случаях необходимо, чтобы изменение наружной температуры вызывало определенное изменение уставки температуры главного регулятора. Это означает, что если наружная температура переходит через определенное значение, то заданная уставка температуры должна постепенно возрастать.
В этом случае датчик, контролирующий температуру наружного воздуха, подключается к главному регулятору через отдельный блок. Такая компенсация может выполняться как летом, так и зимой. Компенсация в летний период означает, что если температура наружного воздуха поднимется выше определенного значения, то значение уставки температуры тоже возрастет. Компенсация в зимний период года означает, что значение уставки температуры увеличится, если температура наружного воздуха опустится ниже определенного значения.
Влажность воздуха
Наиболее оптимальной считается относительная влажность воздуха в диапазоне от 30% до 60%. Верхняя граница влажности составляет около 70%.
5.2 Выбор средств измерения температуры
Для измерения температуры приточного воздуха используется канальный датчик температуры TG-K3/Pt1000 производства фирмы «Regin»:
Диапазон измерения__________________________-30…+70С;
Погрешность измерения_______________________0,5С;
Инерционность_______________________________38 с.
Для измерения температуры воздуха в помещении используется комнатный датчик температуры TG-R5/Pt1000 производства фирмы «Regin»:
Диапазон измерения__________________________0…+50С;
Погрешность измерения_______________________0,5С;
Для измерения температуры наружного (атмосферного) воздуха используется наружный датчик температуры TG-R6/Pt1000 производства фирмы «Regin»:
Диапазон измерения__________________________-40…+60С;
Погрешность измерения_______________________0,5С;
Для измерения температуры воды на выходе теплообменника используется накладной датчик температуры TG-А1/Pt1000 производства фирмы «Regin»:
Диапазон измерения__________________________-40…+60С;
















