64125 (589085), страница 2
Текст из файла (страница 2)
Рисунок 1.6
2. Анализ структуры цифрового построения «Обь-128Ц»
-
Назначение комплекса
Комплекс предназначен для организации оперативно-технологической связи (ОТС) для российских железных дорог в цифровых и цифро-аналоговых сетях.
Комплекс рассчитан для работы в качестве:
- распорядительной станции отделенческой оперативно-технологической проводной связи;
- симплексной поездной радиосвязи;
- исполнительной станции отделенческой проводной связи, являющейся одновременно коммутатором станционной распорядительной, стрелочной связи и громкоговорящей парковой связи.
Предусмотрена возможность использования аппаратуры комплекса одновременно в режиме распорядительной и исполнительной станций.
В системе отделенческой оперативно-технологической связи аппаратура рассчитана для работы в цифровых и цифро-аналоговых сетях.
В аналоговой части сети для работы аппаратуры могут быть использованы телефонные каналы любых систем передачи и физические кабельные линии.
В цифровой сети для организации отделенческой ОТС должны использоваться два первичных цифровых канала (ПЦК) 2048 Кбит/с, организованной по волоконно-оптическому кабелю (ВОЛС). Возможно построение системы по симметричному кабелю с медными жилами либо с помощью отдельной системы передач.
Комплекс рассчитан для применения в сети оперативно-технологической связи железных дорог России при организации следующих видов оперативно-технологической связи и передачи данных.
Отделенческой оперативно-технологической проводной связи:
- ПДС – поездной диспетчерской;
- МЖС – поездной межстанционной;
- ЛПС – линейно-путевой;
- ПС – постанционной;
- ОПС – дежурного по охраняемому переезду;
- ЭДС – энергодиспетчерской;
- СДС – служебной диспетчерской электромехаников СЦБ и связи;
- ПГС – перегонной;
- МДС – маневровой диспетчерской;
- ВДС – вагонной диспетчерской;
- БДС – билетной диспетчерской;
- Связи с агентами СФТО;
- ОВД – органов внутренних дел на транспорте.
- ДГП – дорожной распорядительной связи.
Станционной оперативно-технологической проводной связи:
- СРТС – станционной распорядительной телефонной связи;
- СТР – стрелочной связи;
- ДПС – двусторонней парковой связи;
- ПРС - поездной радиосвязи.
Комплекс предназначен для организации связи совещаний, в части обеспечения каналов связи и формирования сигналов управления в цифровой сети, а также для передачи данных от линейных предприятий, систем ТЧ -ТС и других служб в цифровой сети.
Комплекс предназначен для организации всех видов отделенческой избирательной телефонной и радиопроводной связи, а также станционной телефонной оперативно - технологической связи.
Комплекс может использоваться также для организации цифровых каналов в сетях передачи данных оперативно-технологического (СПД-ОТН) и общетехнологического (СПД-ОбТН) назначения [4].
2.2 Состав комплекса
Состав комплекса «Обь – 128Ц» приведен в таблице 2.1
Лицевая панель комплекса представлена (лист 2 графического материала).
Таблица 2.1 – Состав комплекса «Обь – 128Ц»
| Изделие | Описание |
| Шкаф ОТС | стойка-шкаф 19” с щитом распределения питания |
| Мультиплексор SDH SMS-150C | резервированная система SDH скорость передачи в оптическом канале 155 Мбит/с скорость передачи дистрибутарных каналов 2048 кбит/с интерфейс дистрибутарных каналов G.703 система служебной связи система сервисных каналов |
| Конвертер ССПС128 | образование группового канала взаимодействие с цифровой коммутационной станцией (соединяется с ней потоком Е1) выделение каналов Е1 интерфейсы ТЧ (ИС-4), ИС-2, ДСУ, МЖС, ПГС система служебной связи интерфейс сетевого и локального программирования УУГ для обеспечения управления от диспетчера или к диспетчеру от абонента |
| Коммутационная станция NEAX7400 NEC M100MX | коммутационное оборудование оборудование для подключения цифровых пультов телефонных аппаратов ЦБ с тональным и импульсным набором система резервирования в потоке Е1 интерфейс сетевого и локального программирования |
| Кроссовое оборудование «Krone» | не требует пайки комплектуется модулями защиты |
| Изделие | Описание |
| Источник бесперебойного питания IMV VICTRON 19'' NetPro | блок гарантированного питания дополнительный батарейный блок емкость - не менее 6 часов работы комплекса при пропадании питания |
| Цифровые пульты | DTP-16D, DTP-32D, DTP-32D и консоль DCU-60 - функции управления голосом и громкоговорящей связи оборудуются вынесенным динамиком и микрофоном - пульт диспетчера подключается к педали и модулю ПГС конвертора |
2.3 Конвертер ССПС-128
2.3.1 Конвертер ССПС-128 может использоваться как
-
контроллер групповых каналов,
-
управляющее устройство, взаимодействующее с цифровой системой передачи,
-
коммутационное и каналообразующее оборудование с выделенным ПЦК, ОЦК, каналов передачи данных,
-
устройство управления голосом для обеспечения управления от диспетчера или к диспетчеру от абонента при выходе его в групповой канал,
-
обеспечивает выход абонентов коммутационной станции в групповой канал,
-
включает оборудование для подключений:
-
четырех проводных каналов ТЧ,
-
двухпроводных окончаний для организации аналоговых ответвлений от цифровой сети по физическим линиям,
-
двухпроводных окончаний для организации связи по физическим линиям перегонной связи,
-
двухпроводных окончаний для подключения линий МЖС,
-
радиостанций,
-
регистраторов переговоров.
2.3.2 Конструкция конвертера представляет собой металлический корпус с установленными в нем блоками питания типа
- 1ВМ АТ 230W;
- NАL25-7605
- NАL25-7617
и платой М23.
В конвертере предусмотрены места для установки плат DSР16, ЕХРЗОО, РСМ7 и плат линейных комплектов. Платы устанавливаются в разъемы для установки печатных плат (ХSLOТ 0-7) платы М23 по направляющим и крепятся винтами.
На лицевой панели конвертера (лист 2 графического материала) установлены выключатель питания «Сеть», светодиод индикации включения питания, светодиоды «РАБОЧИЙ РЕЖИМ», «ОБМЕН RS-232», «АВАРИЯ» и разъемы «ОТЛАДОЧНЫЙ RS-232» и «ПОЛЬЗОВАТЕЛЬ RS-232».
На задней панели конвертера установлены светодиод индикации подключения заглушки, разъем под заглушку, разъем подключения питания и разъем для подключения клавиатуры.
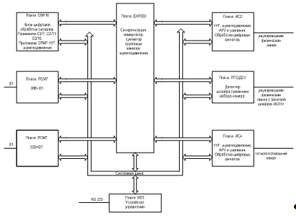
Структурная схема конвертера приведена на (рисунке 2.1), а также (лист 3 графического материала).
Рисунок 2.1
2.4 Коммутационная станция NЕАХ7400
Коммутационная станция поставляется в виде корпуса с установленным блоком питания PZ-PW121 и системной платой BWB. В корпусе предусмотрены гнезда (слоты) для установки электронных плат. На системной плате находятся разъемы для подключения электронных плат, разъемы LTC0-3 для подключения инсталляционных кабелей (выводятся на кросс) и разъемы для подключения кабелей блока питания.
Структурная схема станции представлена (лист 4 графического материала).
В коммутационной станции NЕАХ 7400 комплекса «ОБЬ-128Ц» используются следующие виды электронных плат:
- платы управления;
- процессорные платы;
- линейные платы.
В системе ОТС используются следующие модели цифровых
пультов:
-
DTP-8D;
-
DTP-16D;
-
DTP-32D;
-
и консоль DCU-60.
Модели цифровых пультов и пультов вместе с консолью представлены на (рисунке 2.2). Отдельно консоль использоваться не может, только вместе с пультами. В общем случае, использование моделей цифровых пультов показано в таблице 2.2 Значения функциональных клавиш программируется в зависимости от пользователя (диспетчер, ДСП). Микрофон можно включать вручную определенной функциональной клавишей или при помощи педали. Педали обязательно подключаются к пультам диспетчеров и ДСП.
Таблица 2.2 – Использование цифровых пультов
| Абонент | Модель |
| Диспетчер | DTP-16D DTP-16D+ DCU-60 DTP-32D DTP-32D+ DCU-60 |
| ДСП | DTP-16D DTP-32D |
| ДС | DTP-8D |
| Другие абоненты | DTP-8D DTP-16D DTP-32D |
DTP-16D DTP-32D
DTP-8D DTP-32D+DCU-60
Рисунок 2.1
3. Принципы построения групповых цифровых каналов
Групповой канал цифровой технологической связи организуется с использованием цифровых систем передачи и коммутации.
В качестве системы передачи применяются синхронные мультиплексоры уровней STM-1 и STM-4, работающие по волоконно-оптической линии связи.
Коммутационные станции распорядительного и исполнительного назначения реализуют технологию подключения абонентов к групповому каналу. Процесс приема и передачи речи со стороны абонента управляется в соответствии со стандартами сетевой сигнализации.
В групповом канале принят диспетчерский принцип управления, состоящий в наличии диспетчерского пункта и подчиненных ему промежуточных пунктов абонентов. Диспетчер имеет приоритет в процессе переговоров с абонентами, который заключается в возможности перебоя говорящего. Промежуточные пункты вызываются по способу избирательного вызова [3].
Наличие функций передачи и коммутации в групповом канале послужило основой для кольцевой технологии его построения. Различают кольца верхнего и нижнего уровней.
Основные принципы работы группового канала:
- гарантия приема абонентом сообщений от диспетчера;
- минимизация прохождения шумов, помех и эха в групповой канал;
- совместимость со всеми видами аналогового оборудования (включая ПУ4Д и УС 2/4);
- широкое использование цифровых аппаратов;
- возможность применения обычных аналоговых телефонных аппаратов;
- возможность полнодуплексной работы для цифровых аппаратов и пультов (в некоторых случаях и аналоговых аппаратов);
- коммутация линий перегонной связи (ПГС) непосредственно в групповой канал;
- возможность применение усилителей приема и передачи;
- широкое применение устройств управления голосом (УУГ);
- широкое применение педалей и тангент.
Для каждого вида диспетчерской связи и поездной радиосвязи используется основной цифровой канал (ОЦК) 64 кбит/с, работающий в режиме распределенной конференц - связи.
Подключение коммутационных устройств исполнительных станций к каналу диспетчерской связи осуществляется с помощью цифровых сумматоров, обеспечивающих возможность объединения необходимого количества абонентов без ухудшения качества связи.
В условиях линейной топологии размещения абонентов для каждой диспетчерской связи при таком построении системы требуется один канал ОЦК, к которому с помощью цифровых сумматоров может быть подключено до 200 – 250 абонентов диспетчерского участка.
При наличии на каждом участке не более 12 – 15 диспетчерских кругов различных служб для организации всех диспетчерских связей на каждом направлении достаточно, как правило, одного первичного цифрового канала ПЦК 2,048 Мбит/с, содержащего 32 канала ОЦК, и одного канала ПЦК для организации кольцевого резервирования (без учета необходимости транзита каналов ОЦК диспетчерских кругов, находящихся на других участках.
Применение других способов построения диспетчерских связей, например, с использованием централизованной конференц – связи на распорядительной станции, потребовало бы для системы оперативно – технологической связи в несколько десятков раз большего количества каналов ПЦК как для основного, так и для резервного трактов кольца [7].
4. Разработка схемы организации цифрового группового канала
Прямая связь (Hot Line) – пара абонентов (номеров) жестко связанных друг с другом, т.е. имеющие возможность вызывать только друг друга одним нажатием кнопки, либо поднятием трубки, для аналоговых аппаратов. Реализуется при помощи функций Hot Line и Station Speed-Calling.















