63322 (588926), страница 5
Текст из файла (страница 5)
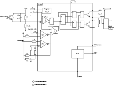
Мостовой преобразователь напряжения
При выборе структуры будем руководствоваться следующими требованиями:
-обеспечение максимально- достижимой надежности;
-обеспечение высокого к.п.д.;
-возможность внешней синхронизации преобразователя;
-наличие высоковольтного трансформатора
-возможность пробоев высокого напряжения в нагрузке, не связанных с работой источника питания и в связи с этим способность источника сохранять работоспособность и ограничивать мощность при возникновении пробоев в нагрузке.
Преобразователь в целом состоит из схемы управления и выходного каскада.
Назначение выходного каскада - обеспечение необходимой выходной мощности с высоким кпд и высокой надежностью
Для требуемой выходной мощности (300ВА), и с учетом вышеизложенных требований, наиболее подходящей схемой для выходного каскада преобразователя будет мостовая схема (рис. 3.4), которая имеет ряд преимуществ:
-амплитуда переменного напряжения на выходе полного моста вдвое выше, чем у полумостовой схемы, что благоприятно сказывается на конструкции высоковольтного трансформатора (коэффициент трансформации уменьшается в два раза, что снижает паразитную индуктивность. частично паразитную емкость), и благоприятно сказывается на большинстве параметров высоковольтной части ИП;
-мощность потерь как статических, так и динамических равномерно распределяется между четырьмя транзисторами моста, что снижает требования к транзисторам по рассеиваемой мощности по сравнению с полумостовой схемой, а при применении таких же транзисторов повышается запас по загрузке элементов, а следовательно повышается надежность;
Рисунок 3.5 - Cтруктурная схема управления ИП на ШИМ-контроллере Т1494.
-мостовая схема преобразователя позволяет простой заменой транзисторов без переделки схемы управления увеличивать выходную мощность до нескольких киловатт, что делает схему преобразователя унифицированной и пригодной для многих применений;
-упрощается схема фильтра сетевого источника питания, ввиду отсутствия необходимости иметь расщепленный источник питания со средней заземленной точкой, необходимый для питания полумостовой схемы;
-при работе мостовой схемы с импульсами управления без паузы на нуле упрощается фильтрация выпрямленного высокочастотного напряжения – отпадает необходимость применения фильтрующих дросселей и снижаются требования к выпрямительным высоковольтным диодам, так как выходное напряжение пропорционально только числу витков вторичной обмотки и не связано с колебаниями напряжения сети и тока нагрузки, т.е. с изменением скважности.
Схема управления
Схема управления предназначена для управления выходным каскадом преобразователя, для регулировки и стабилизации выходного напряжения, формирования сигналов защиты от перегрузок по выходному напряжению и току нагрузки, мягкого запуска преобразователя, индикации и контроля работы ИП. В качестве схемы управления в настоящее время применяются специализированные интегральные микросхемы ИС, так называемые ШИМ контроллеры, выполняющие указанные выше функции. Для разрабатываемого ИП ШИМ контроллер должен удовлетворять следующим требованиям: осуществлять стандартную функцию преобразования аналог-ширина импульса, иметь возможность осуществлять внешнюю синхронизацию, иметь двухтактный выход, иметь входы для ввода сигналов обратной связи по напряжению и току, входы для управления режимами включения и выключения и другие цепи. Питание схемы управления в мощных и надежных ИП желательно осуществлять от отдельного маломощного стабилизированного источника питания, не связанного гальванически с цепями ВВИП (так называемое ”служебное питание”).
Фирмы разработчики предоставляют большой выбор ШИМ-контроллеров, задача разработчика выбрать наиболее удовлетворяющий всем требованиям технического задания, с целью наименьшего привлечения дополнительных элементов для выполнения необходимых функций.
Наиболее современные ШИМ –контроллеры. Кроме функций регулирования напряжения выполняют также функции улучшения качества электропитания. Примером современного комбинированного ШИМ-контроллера для применения в источниках питания различного назначения является ИС TDA16888-новая разработка фирмы Infineon Technologics (Siemens) в области источников питания.
Интегральная схема (ИС) TDA16888 предназначена для новых поколений источников питания с активной коррекцией коэффициента мощности (ККМ), режимом ожидания и широким диапазоном входного напряжения
TDA16888 предназначена для управления двухступенчатой топологией источника питания, включающей ККМ и ШИМ преобразователи. Внутренние интеллектуальные управляющие ИС, синхронизируют работу ККМ и ШИМ преобразователей, обладают большим количеством встроенных функций управления и контроля, что позволяет минимизировать внешние соединения без значительного ограничения гибкости разработки. ККМ преобразует выпрямленное, несглаженное напряжение сети в регулируемое напряжение промежуточной цепи. Потребляемый сетевой ток регулируется, так что его кривая приближается к форме приложенного сетевого напряжения. Всегда возможно питание постоянным напряжением. Второй ШИМ преобразователь обеспечивает передачу напряжения и потенциальную развязку цепей. Для преобразователя созданы хорошие постоянные условия работы благодаря предварительному регулированию напряжения в промежуточной цепи. В режиме ожидания, ШИМ преобразователь не активен. Топология двухкаскадного преобразователя дает высокую гибкость в пределах предъявляемых требований, мощности и КПД, а также высокий уровень надежности и стойкости по отношению к колебаниям и скачкам питающего напряжения.
Это совершенное исполнение комбинированного контроллера оптимизировано, чтобы обеспечить электромагнитную совместимость, уменьшить системные затраты, реализовать схемные решения для широкого диапазона применений. ИС разработана по правилам FMEA (эффективного анализа повреждений), которые ставят условием, что простой сбой не должен приводить к неконтролируемым выходам из строя и гарантировать риск от пожара.
В настоящее время производители электронных компонентов предлагают разработчикам большой ассортимент активных и пассивных элементов. Проблема разработчика выбрать компоненты, наиболее
Всю элементную базу для ВВИП можно разделить условно на две оптимально удовлетворяющие требованиям на разрабатываемый прибор группы:
-
элементная база низковольтной части ИП, включая электронную часть высокочастотного преобразователя;
-
элементная база высоковольтной части источника, включая
высоковольтный трансформатор преобразователя и высоковольтный выпрямитель.
Разделение на две группы по критерию напряжения (низкое, высокое) не случайно. При выборе элементной базы для низковольтной части ИП для разработчика ВВИП предоставлен широкий спектр комплектующих изделий и поэтому выбор конкретных компонентов, осуществляется, как правило, после выбора структурной схемы низковольтной части ИП. Вариант структурной схемы определяется техническими требованиями, такими как выходная мощность, характер нагрузки, диапазон изменения входного напряжения, требованиями стабильности и регулировки выходного напряжения и т.п. Выбор элементной базы для низковольтной части ИП как правило не представляет значительных трудностей.
Для высоковольтной части источника питания выбор элементной базы имеет свои особенности, и часто структура построения схемы высоковольтной части источника питания зависит от наличия и возможности применения тех или иных высоковольтных компонентов, а именно высоковольтных высокочастотных диодов, высоковольтных высокочастотных конденсаторов и других высоковольтных компонент (резисторы, транзисторы и т.п.). Наличие или отсутствие какого-либо высоковольтного элемента с необходимыми параметрами может повлечь за собой изменение схемы высоковольтной части ИП. От правильного выбора элементной базы зависит надежность источника питания. Поэтому тщательный анализ и выбор элементной базы является наиболее ответственным этапом проектирования высоковольтного источника питания.
3.3 Основные схемы построения импульсных модуляторов
Целесообразно рассмотреть различные варианты построения модуляторов.
В практике разработки УМ применение находят два способа:
- формирование мощного импульса на потенциал земли, и затем передача его на потенциал катода с помощью импульсного трансформатора, обмотки которого изолированы на полный потенциал катода;
-
модулирующий импульс формируется на высоком потенциале двумя ключами, которые поочередно подключают сетку к источнику смещения или превышения (так называемая схема “Тандем”), а запускающий импульс с помощью различных развязывающих устройств передается на высокий потенциал. В американской трактовке такую схему называют “плавающая платформа”, имея ввиду что сетка ЛБВ и все с ней связанные
элементы “плавают” от потенциала смещенного до потенциала превышения.
На рисунке 3.6 приведены структурные схемы.
3.6 а) - вариант с импульсным трансформатором.
3.6 б) - вариант “плавающей платформы”.
А)
Б)
Рисунок 3.6 - Варианты импульсных модуляторов.
Ф - формирователь.
Тр - импульсный трансформатор.
Uсм - источник смещения.
Uпр - источник превышения.
РУ - развязывающее устройство.
К1 - ключ U+.
К2 - ключ U -.
ПМ - подмодулятор.
Модулятор на импульсном трансформаторе
Схема модулятора приведена на рисунке 3.7.
Рисунок 3.7 - Схема модулятора.
Импульс запуска поступает на вход мощного полевого транзистора. В цепи стока включен повышающий импульсный трансформатор. Напряжение питания полевого транзистора 300В. Во вторичной обмотке формируется импульс амплитудой 1500 В. Диод D открывается и конденсатор Ср заряжается до напряжения 1700 В. При открытом диоде на нагрузке напряжение 0.7 – 1 В. После окончания импульса диод закрывается и отрицательное напряжение емкости Ср перезаряжает входную емкость ЛБВ Свх до величины 1700 В. За время между импульсами емкость Ср разряжается на 150 – 200 В, Однако при напряжениях более 1500 В ЛБВ находится в закрытом состоянии. При поступлении следующего импульса, конденсатор Свх разряжается, диод открывается и конденсатор Свх разряжается , фиксирует напряжение на уровне Uип. Резистор Rогр ограничивает ток заряда конденсатора Сн и обеспечивает прохождение тока через диод в течение всей длительности импульса. Макетирование схемы показало, что при использовании трансформатора на ферритовом сердечнике площадь которого составляла 2 квадратных сантиметра, возможно формирование импульсов со скважностью более 50. Уменьшение скважности приводит к увеличению постоянной составляющей тока через трансформатор и нарушению режима его работы. Дя обеспечения скважности 10 необходимо или устранить постоянную составляющую тока, или увеличить размеры трансформатора.
Модулятор на ключах
Ключи выполняются на лампах и транзисторах.
В российских системах преимущественно используются ламповые ключи, тогда как в зарубежных - почти исключительно транзисторные. Этому есть объяснение.
В зарубежных ЛБВ электрод, называемый сеткой, таковой и является, т.е. представляет собой ажурную мелкоструктурную конструкцию, создание которой требует исключительно высоких технологий. Моделирующее напряжение в такой системе составляет 3,5-4,5 % от Uзс. Это позволяет использовать транзисторы умеренной высоковольтности. Некоторые российские фирмы сеточные технологии освоили, другие идут более простым и надежным путем: у них сетка представляет собой достаточно массивный управляющий электрод с напряжением 7-7,5 % от Uзс, но зато не требующий принятия серьезных защитных мер. Логическим продолжением такого подхода является применение разработчиками передатчиков в качестве ключей электровакуумных ламп, также очень стойких к различным нестационарным процессам в блоке. Надо отметить, что “квазисеточные” направления исповедуют разработчики, занятые созданием достаточно массовых систем (тысячи бортов), и многолетний опыт реальной эксплуатации не отмечает проблем с такими конструкциями.
















