62954 (588874), страница 2
Текст из файла (страница 2)
I2 > 3.33 А.
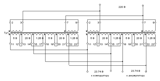
Выбираем трансформатор ТПП321 – 200,0 на стержневом сердечнике ПЛМ 27х40х58, имеющий параметры, [13]:
Sн = 200 ВА; U1 = 127/220 В; I1 = 2.03/1.15 А; I2 = 4 А; f = 50 Гц.
Для обеспечения расчетной мощности и тока вторичной обмотки применим параллельное включение трансформаторов. Так как трансформаторы имеют равные коэффициенты и напряжения к.з., то параллельное включение обеспечивает
Sн = 2·200 = 400 ВА, I2 = 2·4 = 8 А.
Схема включения обмоток для получения напряжения U2 =23.8 В
Расчет схемы блока инвертора
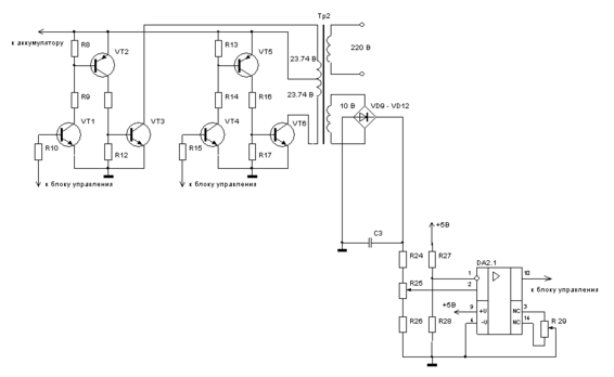
Инвертор состоит из усилителя по току, на двух ключах, которые поочередно работают, и повышающего трансформатора Тр2. Принципиальная схема инвертора имеет вид в соответствии с рисунком 1.3.1.3.
Микроконтроллер К1816ВЕ751 задает импульсный сигнал длительностью 45 мкс на вход ключа VT1 инвертора. После подачи сигнала по истечению 45 мкс ключ VT1 закрывается и через 5мкс открывается ключ VT4. Ключ VT4 открывается тоже на 45мкс. Этот сигнал усиливается по току и подается на вход повышающего трансформатора Тр2. Поочередное включение и отключение ключей создает на входе трансформатора Тр2 переменный магнитный поток, что обеспечивает переменный ток на выходе с трансформатора Тр2. Напряжение на трансформатор Тр2 подается с аккумуляторной батареи 24В.
Рис.1.3.1.3 Принципиальная схема выпрямителя и компаратора 1
Микроконтроллер К1816ВЕ751 задает импульсный сигнал длительностью 45мкс на вход ключа VT1 инвертора. После подачи сигнала по истечению 45мкс ключ VT1 закрывается и через 5мкс открывается ключ VT4. Ключ VT4 открывается тоже на 45мкс. Этот сигнал усиливается по току и подается на вход повышающего трансформатора Тр2. Поочередное включение и отключение ключей создает на входе трансформатора Тр2 переменный магнитный поток, что обеспечивает переменный ток на выходе с трансформатора Тр2. Напряжение на трансформатор Тр2 подается с аккумуляторной батареи 24В.
Рассчитаем индуктивность первичной обмотки и максимальный ток исходя из известных параметров схемы:
Uпит = 220 В - действующее значение напряжения;
Рн = 400 Вт - выходная мощность;
γ = 0.5 - скважность импульсов (задаемся значением); f = 44 кГц - рабочая частота.
Для изготовления трансформатора Т выбираем разъемный Ш-образный магнитопровод марки Ш8x8 с зазором из феррита 1500 НМ. Его параметры:
L = 32, H=16, h=11.5, S = 8, 10 = 8, l1=7.5? δ=1(все параметры, мм).
Длина магнитной линии lс = 75.1 мм, площадь поперечного сечения Sc=69.2 мм2.
Так как магнитопровод имеет воздушный зазор, магнитное сопротивление которого много больше магнитного сопротивления магнитопровода, то при определении количества витков индуктивности первичной обмотки вместо длины магнитной линии можно использовать длину воздушного зазора и его магнитную проницаемость.
Определим количество витков первичной обмотки исходя из требуемой индуктивности и известных параметров магнитопровода:
Количество витков вторичной обмотки находим из условия U1/U2=w1/w2, напряжение вторичной обмотки U21=24 В и U22=10 В, на первичной обмотке 310 В, отсюда w21=7 витков и w22=3 витка.
Определим сечение проводов. Для этого находим действующие значения токов в обмотках:
Где j – плотность тока в проводнике, выбираем 4 А/мм2.
Iэф1=1.83 А, Iэф21=0.13 А, Iэф22=0.06 А.
Определим диаметр проводов:
d1=0.76 мм, d21=0.20 мм, d22=0.10 мм.
Выбираем обмоточные провода ПЭВТВ-2 с диаметрами 0.8 мм и 0.21 мм.
Расчет параметров транзисторов инвертора.
Расчет транзисторов VT3 и VT6. Оконечные транзисторы VT3 и VT6 выбираем из условия:
Iк max > 3.33А,
Uкэ max > 24 В.
Выбираем транзистор КТ827А(n-p-n).
Параметры транзистора: Iк max=20 А, Uкэ max=90 В, Рк maxт=125 Вт, h21Э=750, IКБО≤1mА, Тпер max=150 ˚С, Тпер max=125 ˚С,
Амплитуда тока базы транзисторов VT3 и VT6 равна:
| I Бm3,6 = | I Кm3,6 | = | 3.33 | = 4.4·10-3 А. |
| β 3,6 | 750 |
Расчет транзисторов VT2 и V56. Для обеспечения тока базы транзисторов VT3 и VT6 используем транзисторы VT2 и VT5. Ток коллектора транзисторов выбираем из условия:
IКm 2,5 =(10 ÷ 20) IБm3,6,
IКm 2,5 =10IБm3,6=10∙4.4·10-3 = 44 мА.
Транзисторы VT2 и VT5 выбираем из условия:
Iк max > 44мА,
Uкэ max > 24 В.
Выбираем транзистор КТ 315 Д (n-p-n).
Параметры транзистора: Iк max=100 mА, Uкэ max=40 В, Рк max=0.15 Вт, h21Э ≥ 20, IКБО ≤ 1 mА, Тпер max=120 ˚С, IЭБО < 30 мкА.
Тогда ток базы транзисторов VT2 и VT5 равен:
| I Бm2,5 = | I Кm2,5 | = | 0.044 | = 2.2·10-3 А. |
| β 5,6 | 20 |
Расчет сопротивлений R12 и R17. Сопротивления делителей R12 и R17 определяем из выражения:
R12 = R17 = U БЭ3,6/ IКm 2,5= 0.7/44·10-3 = 15.9 Ом,
Из ряда Е24 выбираем: R12, R17– МЛТ - 0.125-20 Ом ±5%.
Расчет сопротивлений R11 и R16. Сопротивления делителей R11 и R16 определяем из выражения:
Напряжение на коллекторах транзисторов выбираем из условия
24- UБЭ 2,5 - ΔU = 24-0.7-5 =18.3 В > UКm 2,5,
где ΔU=3÷5В – запас по питанию при разряженном режиме работы аккумулятора.
Принимаем UКm 2,5=18 В. Тогда находим:
Ом.
Из ряда Е24 выбираем: R11, R16 – МЛТ - 0.125-360 Ом ±5%.
Расчет транзисторов VT1 и VT4, сопротивлений R10 и R15. Управление ключами VT1, VT4 осуществляется высоким выходным сигналом микроконтроллер К1816ВЕ751. Используя справочные данные [10] на микроконтроллер, определяем условие управления транзисторами VT1, VT4 от МК:
I1вых Р0imax =0,3 мА> IБm 1,4.
Задаваясь током управления I0вых Рi=0.1 мА (с целью надежного насыщения транзистора), рассчитаем номинал токоограничительного резистора R10, R15:
Ом.
Из ряда Е24 выбираем: R10, R15– МЛТ - 0.125-4.3 кОм ±5%.
Входные транзисторы VT1 и VT4 выбираем из условия:
Iк max > 1мА,
Uкэ max > 24 В.
Выбираем транзистор КТ 315 Д (n-p-n).
Параметры транзистора: Iк max=100 mА, Uкэ max=40 В, Рк max=0.15 Вт, h21Э ≥ 20, IКБО ≤ 1 mА, Тпер max=120 ˚С, IЭБО < 30 мкА.
Расчет сопротивлений R9 и R14. Переход транзисторов в режим насыщения будет выполняться при условии:
β 1,4∙ I Бm1,4 > UБm2,5/R9,14 ,
где UБm2,5 = 24- UБЭ 2,5 - ΔU = 24-0.7-5 =18.3 В – напряжение на базе транзисторов VT2 и VT5,
ΔU=3÷5В – запас по питанию при разряженном режиме работы аккумулятора.
20∙0.0001=0.002 А >18.3/R9,14,
R9,14 > 9150 Ом.
Из ряда Е24 выбираем: R9, R14– МЛТ - 0.125- 20 кОм ±5%.
Ток коллектора транзисторов в режиме насыщения при разряженном режиме работы аккумулятора будет ограничен до значения
I Кm1,4 = UБm2,5/R9,14 =18.3/910 = 0.0201 А.
Расчет сопротивлений R8 и R13. Сопротивления R8 и R13 определяем выражения:
R8 = R13 > U БЭ2,5/ IКm 1,4= 0.7/20.1·10-3 = 34.8 Ом.
Из ряда Е24 выбираем: R8, R13– МЛТ - 0.125- 910 Ом ±5%
Расчет схемы блоков компараторов
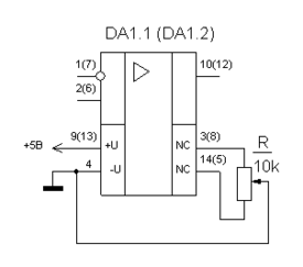
Исходя из описания работы функциональной схемы системы резервного электропитания , выходное напряжение компараторов должно изменяться в пределах от 0 В до +5 В. Данным условиям соответствует сдвоенный операционный усилитель с внутренней частотной коррекцией и защитой входа от перегрузок 140УД20А, предназначенный для использования в активных фильтрах, сумматорах, компараторах мультивибраторах и т.д., [ 1,81].
Параметры усилителя при Т = 25 ˚С приведены в таблице
Параметры ОУ 140УД20А при U ип = ±15 В
| U ип1, В | U ип2, В | U ип.min, В | Vвых, В/мкс | Uвых, В | Rн min, кОм | I пот, mA | I вх, нA | Uсм, mВ | Δ Uсм/ΔТ, мкВ/град | КU |
| +15±1,5 | –15±1,5 | ±5 | 2,5 | >0.3 | 2 | ≤ 2,8 | ≤ 200 | ±5 | ±2 | ≥ 50000 |
Микросхема позволяет применять однополярное питание [ 1,81] и согласно таблицы 3.1 позволяет иметь питание U ип = +5 В.
Назначение выводов и использование микросхемы с однополярным питанием имеет вид в соответствии с рисунком 1.3.1.4.
Рис.1.3.1.4. Назначение выводов ОУ 140УД20А
Компаратор 1 -сравнивает напряжение на выходе выпрямителя с напряжение с выхода аккумулятора в аварийном режиме. Если напряжение на выходе выпрямителя меньше, то напряжение на выходе компаратора равно 0 В, что соответствует низкому уровню сигнала (лог.0) для блока управления.
На неинвертирующий вход DA1.1 подается напряжение с выхода выпрямителя VD5-VD8 через делитель R1, R2, R3 с коэффициентом деления обеспечивающим напряжение +5 В. Исходя из параметров ОУ и выпрямленного напряжения + 29 В выбираем сопротивления из ряда Е24 R1=47 кОм, R3=5.1 кОм. Сопротивление R2=10 кОм переменное и обеспечивает плавную подстройку напряжения срабатывания компаратора.
Напряжение на неинвертирующем входе определяется выражением















