62232 (588748), страница 3
Текст из файла (страница 3)
Очевидно, что при выборе КI > 1 результирующая крутизна преобразования может быть сделана больше, чем в базовой схеме при одинаковых сопротивлениях резисторов R1 и R11 (рис. 2.22).
Коэффициент передачи тока эмиттера для большинства интегральных боковых p-n-p транзисторов может быть существенно меньше единицы и, как правило, при некоторых значениях тока с его ростом начинает снижаться. Это справедливо, например, для транзисторов, входящих в АБМК НПО «Интеграл» (г. Минск) и БМК НПО «Пульсар» (г. Москва). В первом приближении в диапазоне токов 0,1-3 мА зависимость от тока эмиттера можно аппроксимировать линейной функцией:
, (2.26)
где 0 – коэффициент передачи тока эмиттера при IX = 0; А – некоторый коэффициент, имеющий размерность [1/А].
Подстановка (2.26) в (2.25) дает:
. (2.27)
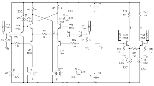
Дробная часть выражения (2.27) содержит квадратичную составляющую тока IX, которая компенсирует увеличение тока через резистор R1 при уменьшении выходного сопротивления мостовой схемы преобразователя. В этом случае определенному значению КI должно соответствовать определенное значение сопротивлений базы, приведенных к выходу. Для этого в цепь базы одного из транзисторов мостовой схемы преобразователя может быть введен дополнительный резистор (R12, R13, рис. 2.22).
Рис. 2.22. Упрощенная схема мостового ПНТ с повышенной крутизной
и компенсацией нелинейности (а) и базовая схема ПНТ (б)
на основе дифкаскада
Результаты моделирования схемы ПНТ (рис. 2.22) приведены на рисунке 2.23. Моделирование проведено в сравнении с базовой схемой на основе дифференциального каскада при одинаковой крутизне преобразования и близких статических токах выходных транзисторов той и другой схемы. Погрешность крутизны преобразования для базовой схемы достигает 20 %, а для схемы мостового преобразователя – менее 0,012 % (нижний график на рисунке 2.20), поскольку диапазон изменения входного сигнала составляет 3 В.
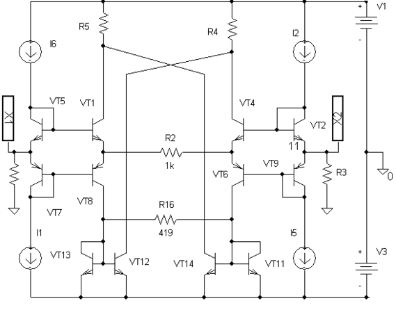
Другой вариант построения мостового ПНТ на основе двухтактного эмиттерного повторителя приведен на рисунке 2.24.
Идея его построения подобна ПНТ на основе «бриллиантового транзистора», и ток через резистор, определяющий начальную крутизну преобразования, описывается выражением, аналогичным (2.24). Цепь, компенсирующая снижение крутизны преобразования, также выполнена на основе повторителей тока (VT11-VT14, рис. 2.24). Отличие заключается в том, что компенсация нелинейности осуществляется включением резистора R16 между входами повторителей тока.
Суть компенсации нелинейности в этом случае заключается в следующем. С ростом тока в одном из плеч дифференциального повторителя тока растет напряжение база-эмиттер входного транзистора, например VT13. В то же время напряжение база-эмиттер транзистора VT11 уменьшается, так как входной ток повторителя тока также убывает. Возникает разность напряжений база-эмиттер, создающая приращение тока в резисторе R16. В результате ток коллектора транзистора VT12 убывает, а ток коллектора VT14 возрастает на величину тока, протекающего через резистор R16. Это, в конечном счете, приводит к тому, что результирующий коэффициент передачи повторителей тока становится режимно зависимой функцией: он убывает с ростом входного тока, за счет чего достигается компенсация нелинейности ПНТ.
Рис. 2.23. Отклонение крутизны преобразования схемы мостового
ПНТ на основе «бриллиантовых транзисторов» (нижний график)
и абсолютное значение крутизны (верхний график)
Действительно, для коэффициента передачи повторителей тока на транзисторах VT12-VT13 и VT11-VT14 можно записать:
где I12, I14 – соответственно токи коллектора транзисторов VT12 и VT14; КI =s13/s12=s11/s14 – коэффициент передачи соответствующего повторителя тока, обусловленный отношением площадей si эмиттеров транзисторов; IK – компенсирующий ток, причем
Рис. 2.24. Упрощенная принципиальная схема мостового преобразователя на двухтактных повторителях напряжения с цепью компенсации на основе нелинейного повторителя тока
Результирующая разность токов на выходе ПНТ может быть представлена как
. (2.28)
При определении крутизны преобразования второе слагаемое в выражении (2.27) дает квадратичную составляющую (производная dIK/dUX имеет противоположный знак по отношению к производной dIХ/dUX ), которая при соответствующем выборе сопротивления резистора R16 почти полностью компенсирует нелинейность преобразования напряжения в ток.
График зависимости крутизны преобразования напряжения в ток для схемы ПНТ (рис. 2.24) в сравнении с базовой схемой, приведен на рисунке 2.25, причем для сравнения с базовой выбрано примерно одинаковое абсолютное значение крутизны и одинаковое токопотребление схем. Отклонение от линейности в схеме мостового преобразователя не превышает 0,003 %.
Рис. 2.25 Отклонение крутизны преобразования схемы мостового
преобразователя напряжение-ток на основе двухтактного повторителя
напряжения (верхний график) и базовой схемы (нижний график)
На основании проведенного анализа и результатов моделирования можно сделать следующие выводы:
-
схема мостового преобразователя напряжение-ток изначально имеет меньшую погрешность преобразования в сравнении с базовой схемой на основе дифференциального каскада, так как в мостовой схеме осуществляется взаимная компенсация выходного сопротивления, являющегося основным источником погрешности;
-
мостовой преобразователь имеет крутизну преобразования в два раза ниже в сравнении с базовой схемой. Повысить крутизну преобразования можно использованием повторителей тока, выходы которых включены перекрестно;
-
подбором приведенного к выходу мостового преобразователя на основе «бриллиантового транзистора» объемного сопротивления базы транзистора можно существенно скомпенсировать нелинейность преобразователя, обусловленную выходным сопротивлением. Выбором соответствующего коэффициента передачи повторителя тока удается скомпенсировать погрешность преобразования, обусловленную режимной зависимостью коэффициента передачи тока эмиттера;
-
применение нелинейного повторителя тока позволяет компенсировать нелинейность преобразователя при одновременном повышении крутизны преобразования в заданное число раз;
-
динамический диапазон мостовых преобразователей «напряжение-ток» по входному сигналу может достигать диапазона ЕП, что принципиально недостижимо в преобразователях «напряжение-ток» на основе дифференциального каскада. Это особенно важно при проектировании низковольтных прецизионных аналоговых перемножителей напряжения.
Наиболее существенный недостаток мостовой схемы – ее относительная сложность и наличие транзисторов p-n-p типа, однако возможность изготовления двухтактного повторителя по технологии «бриллиантового транзистора» оставляет надежду, что подобные схемы могут получить распространение [19].
Все вышеизложенное позволяет сделать вывод о перспективности использования мостовых преобразователей «напряжение-ток» в схемах аналоговых перемножителей напряжения.
3. Влияние объемных сопротивлений транзисторов на погрешность перемножителя
Транзисторы, используемые в АП, имеют ненулевые объемные сопротивления базы, что также приводит к появлению дополнительной погрешности. Оценить эту погрешность можно поочередно для двухквадрантной модели (для транзисторов VT1-VT4 и VT1, VT4-VT6, рис. 3.1), определив результирующую погрешность как сумму с учетом знаков приращений.
Для транзисторов VT1-VT4 при условии, что s1=s4 и s2=s3, можно записать:
, (3.1)
где IX1=IX0 +IX ; IX2=IX0 -IX ; IY1=IY0 - IY; IY2=IY0 -IY; IX, IY – соответствующие приращения токов относительно статических токов IX0 и IY0.
Если нормировать токи следующим образом:
IX1=IX0 (1+X); IX1=IX0 (1-X); IY1=IY01 (1+Z); IY1=IY01 (1+Z),
где Х=IX/IX0, Z=IY/IY0 , то выражение (3.1) можно представить как
. (3.2)
Из (3.2) следует, что при rX=rY=0 X=Z, а при ненулевых значениях объемных сопротивлений погрешность составит О1=Z-X.
Тогда уравнение (3.1) преобразуется к виду:
.
Полагая, что 1+О11 (погрешность достаточно мала), а также положив, что rYIY01<<T, получаем:
. (3.3)
Для другой части двухквадрантной модели, по аналогии с предыдущим случаем, учитывая соответствующие знаки приращений, получаем:
. (3.4)
Рис. 3.1. Четырехквадрантная модель АП для оценки
влияния объемных сопротивлений на погрешность
Учитывая, что IY01=I0(1+Y), а IY02=I0(1-Y), для суммарной погрешности четырехквадрантной модели получим:
. (3.5)
Выражение (3.5) показывает, что даже при идеальных характеристиках ПНТ и отсутствии остальных составляющих погрешности перемножителя погрешность О может достигать 0,2 %. Уменьшить эту составляющую погрешности можно несколькими способами, которые в конечном счете сводятся к уменьшению до нуля второго сомножителя в выражении (3.5). Отметим, что достигать этого с помощью выбора разных токов I0 и нежелательно, так как в этом случае нарушается фазовая идентичность каналов X и Y, то есть I0 IX0 [3]. У транзисторов, содержащихся в базовом матричном кристалле АБМК.1 (НПО «Интеграл»), объемные сопротивления довольно велики и имеют составляющую, зависящую от тока базы [12, 13]. В этом случае при выборе соответствующего отношения площадей транзисторов, входящих в множительное ядро, можно добиться минимизации погрешности. Например, для АБМК.1 можно считать оптимальным отношение s1/s2=3/4 при токах I0 IX0 1 – 2 мА.
4 Компенсация температурной погрешности
Во втором разделе было получено выражение для масштабного коэффициента преобразования входных напряжений, которое зависит от тока источников тока ПНТ. С одной стороны, можно рекомендовать жесткую стабилизацию этих токов при изменении питающих напряжений и температуры. Если проблему стабилизации токов I0 при изменении питающего напряжения можно решить всего лишь стабилизацией напряжения питания, то проблема стабилизации тока при изменении температуры решается достаточно сложно.
Однако, поскольку масштабный коэффициент описывается довольно сложной функцией от температуры (зависит от Т), используя источники тока с заданным температурным дрейфом, можно частично компенсировать изменение масштабного коэффициента при изменении температуры.
Можно рекомендовать следующую процедуру при проектировании источников тока для АП. В процессе схемотехнического моделирования определить температурный дрейф kT масштабного коэффициента при источниках тока, не имеющих температурного дрейфа, а затем выполнить источник тока по схеме, которая обеспечивает следующий закон изменения тока:
,
где I0(T0) – необходимый статический ток ПНТ при комнатной температуре Т0; Т – температура окружающей среды.
В этом случае удается значительно уменьшить средний температурный дрейф погрешности перемножения.
То есть задача проектирования источника тока сводится к выполнению источников тока с заданным значением начального тока и заданным температурным дрейфом. Поэтому задача построения таких источников тока требует самостоятельного дополнительного исследования.
Компенсация температурных погрешностей перемножителя является одной из сложных задач, требующих решения, которая в данной работе не рассматривается.
5 Управляемые напряжением четырехквадрантные перемножители
В предлагаемых ниже схемах четырехквадрантных перемножителей использованы результаты вышеприведенного анализа и рекомендации. В качестве активных компонентов использованы транзисторы, содержащиеся в АВМК.1, выпускаемого НПО «Интеграл» (г. Минск), а также АБМК НПО «Пульсар» (г. Москва).
На рисунке 5.1 приведена схема АП, выполненная на транзисторах НПО «Пульсар». Напряжение питания схемы составляет 15 В, поэтому масштабирующие резисторы R1 и R2 выбраны 10 кОм, что позволило снизить погрешность ПНТ до 0,01 %. Для снижения погрешности за счет объемных сопротивлений баз транзисторов выполнено соответствующее масштабирование площадей транзисторов множительного ядра и логарифмирующих диодов. Для приведения парафазных токовых выходов АП к одиночному использована схема «перегнутого каскода» [4, 14] с компенсацией частотных свойств p-n-p-транзисторов. В выходном каскаде предусмотрена возможность балансировки нуля с помощью резистора RБАЛ.
Рис. 5.1. Упрощенная принципиальная электрическая схема















