62438 (566040)
Текст из файла
Федеральное агентство по образованию РФ
Государственное образовательное учреждение высшего профессионального образования
"Владимирский государственный университет"
ЛАБОРАТОРНЫЕ РАБОТЫ
по дисциплине: "Информационные сети и телекоммуникации"
Выполнил
Студент гр. ЗПИЭу-107
Соколова В.Р.
Принял:
Преподаватель
Галас В.П.
Владимир 2009 г
Лабораторная работа №1. Исследование моделей распределенных линий связи вычислительных сетей
Цель работы: Ознакомление с процессом моделирования распределенных линий связи. Получение навыков работы с моделями систем и их экспериментального исследования.
Аппаратура: компьютер, принтер.
Программное обеспечение: ОС MS Windows, программа Electronics Workbench.
Длина линии – 75 метров
Погонное сопротивление – 0.5 Ом/м
Напряжение источника питания – 5В
Частота источника питания – 300 кГц
Общие сведения
Проводные линии связи вычислительных сетей являются цепями с распределенными параметрами, которые характеризуются тем, что в них индуктивность, емкость, сопротивление и проводимость распределены в пространстве — чаще вдоль двух проводников, образующих линию связи для обмена информацией между различными объектами. Если названные параметры распределены вдоль линии (на единицу длины) равномерно (например, для двухпроводной линии в виде параллельных проводников), то такая линия называется однородной, в противном случае линия является неоднородной.
Линии связи (ЛС) могут быть представлены двумя моделями: идеальной двухпроводной ЛС без потерь (рис. 1, а) и с потерями (рис. 1, б). Математическая модель ЛС с потерями состоит из набора одинаковых звеньев (сегментов), схема которого (рис. 1, в) содержит (в обозначениях EWB 5.0):
R - активное (омическое) сопротивление проводников ЛС, отнесенное к единице длины (погонное сопротивление), Ом/м;
L - погонная индуктивность проводников ЛС, Гн/м;
G - погонная проводимость между проводниками ЛС, См/м; для реальных ЛC к этой проводимости добавляются проводимости, вызванные диэлектрическими потерями изоляционных материалов;
С - погонная емкость между проводниками, Ф/м.
Рис. 1. Графические обозначения ЛС без потерь (а), с потерями (б) и звено математической модели ЛС с потерями (в).
Значения параметров ЛС в EWB 5.0 задаются с помощью диалоговых окон (рис 2, рис3).
Зададим сразу параметры для линии связи с потерями согласно варианту работы.
1. Найдем
С. С = 11.11 * 10-18 / L
C =11.11*10-18 / 11.11*10-6 = 1*10 -12 Фарад
2. Найдем Z0
Z0 = (L/C)1/2 = (11.11*10-6 / 10-12)1/2 = 3333.33 Ом
3. Найдем G
G = R*C /L = 9 * 10-7
Рис. 2 Диалоговое окно установки параметров ЛС с потерями
Рис. 3 Диалоговое окно установки параметров ЛС без потерь
В окне, изображенном на рис. 2, задаются значения параметров эквивалентной схемы (рис.1,в), где, кроме перечисленных выше параметров, указаны длина ЛС (LEN , м). В диалоговом окне для идеальной ЛС (R = 0, G = 0) (рис. 3) обозначено: ZO -волновое сопротивление, Ом; TD — время задержки распространения сигнала. Процессы, происходящие в ЛС, описываются так называемыми телеграфными уравнениями [51]:
∂u/∂х + L(∂i/∂t) + Ri = 0; ∂i/∂х + C(∂u/∂t) + Gu = 0 (1)
где ∂u/∂х , ∂i/∂х, ∂u/∂t, ∂i/∂t) — частные производные от напряжения и тока i по расстоянию х и времени t.
Решение уравнений (1) дает следующий набор характеристик (вторичных параметров) однородной ЛС:
1. Волновое (характеристическое) сопротивление
ZO = [(R + j(ωL)/(G + jωC)]1/2. (2)
2. Коэффициент распространения
γ = [(R + jωL)(G + jωC)]1/2 = β + jα, (3)
где коэффициент затухания β = (RG)1/2, коэффициент фазы α = ω(LC)1/2.
Если выполнить условие R/L=G/C, называемое условием неискажающей ЛС, то из (2) получим
ZO=(L/C)1/2, (4)
т. е. волновое сопротивление, как и в случае идеальной ЛС, не будет зависеть от частоты. При тех же условиях скорость распространения электромагнитного поля вдоль ЛС
v = ω/α. = 1/(LC)1/2,
а время задержки сигнала при прохождении ЛС длиной I
TD = 1/v. (5)
Для воздушных ЛС скорость распространения v принимается равной скорости света с = 3.108 м/с, тогда LC = 1/c2 = 11,11. 10-18. (6) ЛС могут работать в следующих режимах :
Режим согласованной линии характерен для ЛС, на выходе которой включено активное сопротивление, равное волновому сопротивлению ZO. Для такого режима мгновенное значение напряжения в любой точке ЛС описывается выражением
U = Ui.exp(-βl)cos (ωt - αl), (7)
где 1 - расстояние от начала ЛС до точки, в которой определяется значение напряжения; ω - частота входного сигнала Ui.
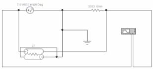
Из формулы (7) видно, что амплитуда бегущей волны напряжения убывает вдоль линии по экспоненциальному закону. Для моделирования ЛС в режиме согласованной линии используется схема рис. 4. Рекомендуемые значения параметров ЛС LT1: LEN = 50 м, R = 10 Ом/м. Входной сигнал Ui напряжением 7.5v и частотой f=500кГц. Значения ZO, С и G находятся из формул (4), (6) при условии, что R/L=G/C.
Рис. 4 ЛС в режиме согласованной линии
Из осциллограмм на рис. 5, полученных в результате моделирования, можно определить запаздывание α выходного сигнала относительно входного на длину линии в режиме бегущей волны ( α = 2πf(Т2-Т1)), а из индикаторных окон – амплитуды входного Uim=VA1 и выходного Uom=VB2 напряжений.
Рис. 5. Осциллограммы сигналов на входе (А) и выходе (В) ЛС
Эти же величины можно получить теоретически α – по формуле (3), Uom – по формуле (7).
Режим несогласованной линии характеризуется тем, что на ее выходе включено сопротивление Z, не равное волновому сопротивлению ZO. Наиболее ярко этот режим проявляется при разомкнутой (Z =
) или замкнутой (Z = 0) линии. При разомкнутой линии бегущая волна тока достигает конца линии, и заряды дальше двигаться не могут: ток должен прекратиться. Но убывание тока создает по правилу Ленца ЭДС самоиндукции, направленную попутно с убывающим током. Появление же этой ЭДС приводит к повышению напряжения на конце линии, что в свою очередь вызывает движение зарядов в обратном направлении.
Рис 6 ЛС в режиме несогласованной линии
Следовательно, дойдя до разомкнутого конца линии, волны вынуждены двигаться в обратном направлении. Это явление называется отражением волны от конца линии. Энергия отраженных волн возвращается к началу линии. Электрические заряды прямой и обратной волн у конца провода складываются, в результате чего в этом месте в каждый момент времени получается удвоенное напряжение.
Для характеристики линии в рассматриваемом режиме используется коэффициент отражения:
р = (Z - ZO)/(Z + ZO). (8)
При Z = ZO коэффициент р = 0 и в линии наступает режим бегущей волны. При разомкнутой линии Z =
и р = 1. При этом в конце линии амплитуды напряжения и тока определяются выражениями:
Uм = Un(1 + р) = 2Un; Im = In(1 - p) = 0. (9)
Следовательно, при разомкнутой линии ток в ее конце равен нулю, а амплитуда напряжения равна двойной амплитуде падающей волны Un. При этом падающие и отраженные волны напряжения имеют одинаковую фазу, а волны тока — противоположную.
Схема для исследования короткозамкнутой ЛС содержит (рис.8) источник входного напряжения Ui частотой 200 КГц (длина волны 75 м), амперметры Al, A2 для измерения тока на входе и выходе ЛС и ЛС, по параметрам аналогичную на рис.6 для разомкнутой ЛС, но составленную из трех компонентов: LI (LEN = 75 м), L2 и L3 (LEN = 75 м).
Рис 8 Схема для исследования короткозамкнутой несогласованной ЛС
Заметим, что для этих компонентов нужно создать отдельную библиотеку, а для амперметра A2 установить минимальное внутреннее сопротивление для имитации короткого замыкания выхода ЛС.
Пример осциллограмм, полученных для данного режима, приведен на рис.9
Рис.9 Осциллограммы сигналов на входе и выходе ЛС в режиме короткозамкнутой линии.
В процессе моделирования можно наблюдать, что после его запуска входной ток постепенно (по синусоиде и в зависимости от быстродействия ПК) возрастает, в то время как выходной ток остается нулевым до тех пор, пока волна (верхняя осциллограмма) не достигнет конца линии
Лабораторная работа №2. Исследование устройств частотного преобразования сигналов информационных сетей
Цель работы: Ознакомление с устройством и работой модуляторов и демодуляторов частотных сигналов. Получение навыков моделирования и экспериментального исследования этих устройств.
Аппаратура: компьютер, принтер.
Программное обеспечение: ОС MS Windows, программа Electronics Workbench.
1. Значение несущей – 10 кГц
2. Значение несущей – 5 кГц
3. Сопротивление фильтра -50 Ом
4. Модулирующее напряжение – 1.5 В.
Общие сведения
Основными элементами модемов, т.е. устройств, позволяющих обмениваться информацией между РС через аналоговые каналы, являются модулятор и демодулятор.
Модулятор. Различают амплитудные, импульсные, фазовые и др. виды модуляции сигнала. Наиболее простая модуляция - амплитудная сводится к перемножению модулирующего сигнала Y(t) = Ео + Ym.cosωt и несущего X(t) = Xm.cosωt. После перемножения и тригонометрических преобразований получим результирующее колебание в следующем виде:
Z(t) = Em{cosωt + 0,5M[cos(Ω, - ω)t + cos (Ω + ω)t]}, (1)
где М = Ym/Em — коэффициент модуляции; Em = Eo.Xm.
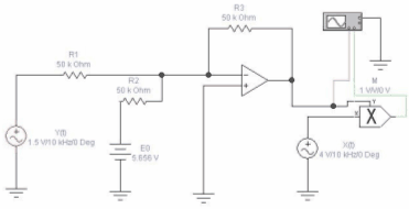
Схема амплитудного модулятора (рис.1) содержит двухвходовой суммирующий усилитель на ОУ, к одному входу которого подключен источник постоянного напряжения Ео, а к другому — источник модулирующего напряжения Y'(t). На выходе усилителя формируется сигнал Y(t) = Ео + Y'(t) = Ео + Ym.cosωt, который поступает на Y-вход перемножителя М с коэффициентом передачи 1. На Х-вход перемножителя подается сигнал несущей X(t).
Рис.1. Амплитудный модулятор
Рис. 2. Осциллограммы амплитудно-модулированного сигнала и несущей
По осциллограммам, полученным в результате исследования модели (рис.1) можно определить коэффициент модуляции М = Ам/Ас, где Ам = |VB2 - VBl|/2 В; Ac = Ам + |VB2| и расчетный параметр (Em), который измеряется вольтметром на выходе перемножителя М при отключенном воздействии модулирующего сигнала. Пример результатов моделирования показаны на рис.2, откуда видно, что амплитуда несущей равна среднему значению Ас амплитудно-модулированного колебания.
Кроме рассмотренной амплитудной модуляции с гармонической несущей, в системах управления и многоканальных устройствах связи широко используются разнообразные виды импульсной модуляции. Наиболее простой из них является амплитудно-импульсная (АИМ), которая чаще всего используется при реализации более сложных видов импульсной модуляции (время-импульсной, фазоимпульсной, частотно-импульсной и т.п.).
Рассматриваемая схема амплитудно-импульсного модулятора (рис. 3)
Характеристики
Тип файла документ
Документы такого типа открываются такими программами, как Microsoft Office Word на компьютерах Windows, Apple Pages на компьютерах Mac, Open Office - бесплатная альтернатива на различных платформах, в том числе Linux. Наиболее простым и современным решением будут Google документы, так как открываются онлайн без скачивания прямо в браузере на любой платформе. Существуют российские качественные аналоги, например от Яндекса.
Будьте внимательны на мобильных устройствах, так как там используются упрощённый функционал даже в официальном приложении от Microsoft, поэтому для просмотра скачивайте PDF-версию. А если нужно редактировать файл, то используйте оригинальный файл.
Файлы такого типа обычно разбиты на страницы, а текст может быть форматированным (жирный, курсив, выбор шрифта, таблицы и т.п.), а также в него можно добавлять изображения. Формат идеально подходит для рефератов, докладов и РПЗ курсовых проектов, которые необходимо распечатать. Кстати перед печатью также сохраняйте файл в PDF, так как принтер может начудить со шрифтами.
















