62438 (566040), страница 2
Текст из файла (страница 2)
Рис.3 Амплитудно-импульсный модулятор
Схема и настройки функционального генератора содержит сумматор на ОУ 1 и сумматор-выпрямитель на ОУ 2; в качестве несущей используется однополярная (положительной полярности) последовательность прямоугольных импульсов с параметрами, определяемыми настройками функционального генератора (см. рис. 3, б). Напряжение на выходе сумматора-выпрямителя (т. А на осциллограмме рис.4)
UA = -(KМUm + KHUH + KfUf), KM = R7/R4; Кf = R7/R5; КH = R7/R3. (2)
Перечисленные коэффициенты выбираются таким образом, чтобы при отсутствии несущей (Uh) напряжение в точке A Ua = 0. При этом выходное напряжение (осциллограмма В) будет определяться выражением :
Uo = -[UHR6/R1-(KMUm + KHUH + KfUf )R6/R2]. (3)
Рис. 4. Результаты испытаний амплитудно-импульсного модулятора.
Другим распространенным типом модуляции является угловая. Такое название является общим для частотной и фазовой модуляции. Связь между ними формулируется следующим образом : изменение частоты во времени по закону ω(t) эквивалентно изменению полной фазы по закону интеграла от ω(t), а изменение полной фазы по закону φ(t) эквивалентно изменению частоты по закону производной от φ (t). Это положение, являющееся основным в теории угловой модуляции, определяет связь между изменениями частоты и фазы и указывает на общность, существующую между двумя разновидностями угловой модуляции — модуляцией частоты (ЧМ) и модуляцией фазы (ФМ).
Сигнал с частотной модуляции в простейшем случае описывается выражением:
A(t) = Ao.sin[ωt + (Δω)/Ω)sinΩt], (4)
где Ao - амплитуда несущей; Δω - диапазон частотного отклонения (девиации) несущей под действием модулирующего (в данном случае — синусоидального) сигнала.
Из выражения (4) видно, что периодическая модуляция частоты эквивалентна гармонической вариации фазы с той же частотой, при этом амплитуда получаемой вариации фазы равна Ф = Δω/Ω. Это отношение численно равно индексу модуляции М, являющемуся основным параметром угловой модуляции.
Сигнал с фазовой модуляции описывается выражением:
A(t) = Ao.sin[ωt + ФsinΩt] (5)
Поскольку выражения (4) и (5) получены для гармонического модулирующего сигнала, то из сравнения этих выражений можно сделать вывод, что различие между частотной и фазовой модуляцией проявляется только при изменении частоты модуляции. При этом различие заключается в следующем. При частотной модуляции величина девиации Δω пропорциональна амплитуде модулирующего напряжения и не зависит от частоты модуляции Ω, однако с ростом последней индекс модуляции уменьшается. При фазовой же модуляции величина Ф пропорциональна амплитуде модулирующего напряжения и не зависит от частоты модуляции Ω.
Схема фазового модулятора (рис. 5, а) содержит функциональный генератор в качестве источника модулирующего сигнала (рис. 5, б), источник напряжения Ui несущей и фазовращатель на OU1 с полевым транзистором VT в режиме управляемого сопротивления. Канал В осциллографа подключен к выходу OU1, а канал А — к источнику несущей для возможности наблюдения эффекта модуляции.
Рис. 5. Схема фазового модулятора с установками функционального генератора
Рис. 5а. Осциллограмма фазовой модуляции.
Рис 6. Схема для исследования зависимости сопротивления полевого транзистора
Ограничимся рассмотрением статического режима, заменив сопротивление полевого транзистора сопротивлением R. В таком случае напряжение на неинвертирующем входе OU1 в операторной форме будет иметь вид: Ui'(p) = Ui(p)pRC/(l + pRC). Это напряжение передается на выход OU1 с коэффициентом передачи 1 + R2/R1 = 2. Напряжение Ui(p) передается на выход того же усилителя с коэффициентом передачи R2/R1 = 1, причем с инвертированием сигнала. Следовательно, выходное напряжение OU1
Uof(p) = 2Ui'(p) - Ui(p) = Ui(p)(pRC - l)/(pRC +1)
и коэффициент передачи равен
К(р) = (pRC - l)/(pRC+1). (6)
Вводя замену р =jω), из (6) после преобразований нетрудно определить, что фазовый угол будет определяться выражением
Ф = 2arctg (ωRС). (7)
Из (7) видно, что по сравнению с обычной RC-цепью рассматриваемый фазовращатель обеспечивает возможность получения фазового сдвига в диапазоне от 0 до 180°. Сопротивление R (сопротивление полевого транзистора) может изменяться под действием модулирующего сигнала. Схема для исследования зависимости сопротивления полевого транзистора от входного напряжения представлена на рис.5,в.
Поскольку в выражении (7) сопротивление R изменяется под действием модулирующего сигнала, выражение (7) отражает факт фазовой модуляции, что и подтверждается осциллографическими измерениями на рис. 7
Рис.7 Результаты испытаний фазового модулятора.
Демодулятор (амплитудный или частотный детектор) - это устройство, выходное напряжение которого является функцией амплитуды или частоты входного сигнала.
Основной характеристикой демодулятора является его передаточная характеристика, которая показывает зависимость постоянного выходного напряжения Uo от амплитуды или частоты входного сигнала Fi. Чувствительность частотного детектора определяется крутизной его характеристики S = ΔUo/ΔFi, где ΔUo, ΔFi — приращения выходного напряжения и частоты входного сигнала.
Принцип работы большинства частотных детекторов ЧД основан на преобразовании частотно-модулированного напряжения в амплитудно-частотно-модулированное с последующим амплитудным детектированием. В качестве преобразователя частотно-модулированного напряжения в амплитудно-частотно-модулированное используется любая линейная система, коэффициент передачи которой зависит от частоты. Поскольку выходное напряжение таких детекторов зависит не только от частоты, но и от амплитуды входного напряжения, их иногда называют также частотно-амплитудными детекторами.
Наиболее простой схемой амплитудного детектора АД является схема, изображенная на рис.8, с полупроводниковым диодом D и фильтром на элементах R1 и С. Входным сигналом служит сигнал с источника амплитудномодулированных колебаний АM, нагрузка имитируется резистором R2. Осциллограмма выходного сигнала, полученного на нагрузке R2, представлена на рис.8.
Рис.8 Схема амплитудного детектора
Рис.9 Выходной сигнал АД
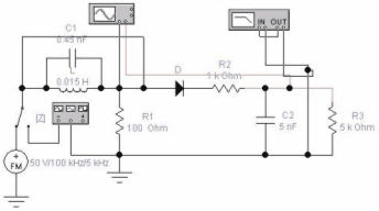
Наиболее простой схемой ЧД является схема с одиночным контуром на рис. 10.
Рис.10 Схема модели частотного детектора
Она содержит параллельный колебательный контур на элементах L, С1, на вход которого входной сигнал подается от источника частотно-модулированных колебаний FM (режим детектирования).
Сигнал с выхода колебательного контура измеряется осциллографом и подается на вход амплитудного детектора, формирующего модулирующее (низкочастотное) колебание, которое также можно наблюдать на экране (Рис.10) осциллографа по каналу В.
Как видно из осциллограммы сравнительно большие нелинейные искажения являются недостатком рассмотренного детектора: коэффициент второй гармоники для этого детектора равен около 19%, а третьей — 3,6%. Для уменьшения нелинейных искажений можно увеличивать затухание контура, однако это приводит к существенному уменьшению крутизны характеристики детектора, т. е. к уменьшению напряжения на его выходе.
Более высокими показателями по нелинейным искажениям обладают балансный детектор с двумя взаимно расстроенными контурами и детектор со связанными контурами, а также так называемый дробный детектор, который отличается от первых двух схемой построения выпрямительной части, обеспечивающей минимальную зависимость выходного сигнала от изменений амплитуды входного.
















