лаба1_Елисеев_копия (564287)
Текст из файла
Московский Авиационный Институт
(Государственный Технический Университет)
Кафедра 301.
Отчет
по лабораторной работе
“Продольное короткопериодическое движение самолета ”
Выполнили
студенты гр. 03-304:
Карпенко Е.П.
Попов Д.
Самсонов И.
Принял:
Елисеев В.Д.
Москва 2010 г.
Содержание
Цель работы 3
1. Продольное движение самолета. 3
2. Линеаризованные уравнения продольного движения самолета, характеристики устойчивости и управляемости. 4
3. Моделирование движения самолета. 9
4. Анализ параметров самолета и характеристик управляемости, желаемые характеристики. 17
5. Маневр “Горка”. 23
6. Движение поезда от остановки до остановки 26
Выводы. 28
Список используемой литературы. 29
Цель работы
Изучение с помощью ЦВМ продольного движения самолета, его характеристик устойчивости и управляемости на основе линеаризованных уравнений, расчет передаточных чисел системы, улучшение устойчивости и управляемости, анализ переходных функций и процессов от управляющих и возмущающих воздействий.
-
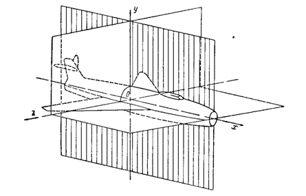
Продольное движение самолета.
В наиболее общем случае движение самолета следует рассматривать как движение в пространстве тела, имеющего шесть степеней свободы, т.е. как сумму трех поступательных движений относительно трех осей координат и тех вращательных движений около своих осей. Такое движение описывается шестью уравнениями , решение которых в общем случае представляет большую сложность. При изучении управляемости и устойчивости самолета движение последнего в пространстве принято разделять на продольное и боковое, причем оба эти движения обычно принимают независящими друг от друга.
Продольным движением называют движение самолета, происходящее в плоскости, совпадающей с плоскостью симметрии самолета, т.е. в плоскости
, проходящей через продольную ось самолета и перпендикулярной поперечной оси самолета
, направленной по размаху крыльев.
Рис.1.
Основанием разделения движения на продольное и боковое служит то обстоятельство, что при небольших отклонениях самолета от симметричного движения, можно считать, что силы и моменты, действующие в продольной плоскости, не изменяются. Так же точно не изменяются силы и моменты, действующие в других координатных плоскостях при малых отклонениях движения самолета в симметрии последнего.
При продольном движении самолета из шести независимых параметров, которыми в общем случае определяется его положение и движение в пространстве как твердого тела, изменяются только три, например, скорость самолета, угол атаки и угол наклона траектории или составляющие скорости по связанным с самолетом осям координат и угол тангажа и т.п. Примерами продольного движения самолета могут служить петля, горка, пикирование. Продольное движение самолета описывается тремя уравнениями, что упрощает решение задачи по сравнению с наиболее общим случаем.
-
Линеаризованные уравнения продольного движения самолета, характеристики устойчивости и управляемости.
За невозмущенное движение самолета принимается горизонтальный полет с постоянной скоростью. Линеаризованные уравнения продольного движения при этом имеют вид (при отсутствии ветра):
Где
- угол наклона траектории, [град.];
- угол атаки, [град.];
- угол отклонения руля высоты, [град];
- угловая скорость вращения корпуса самолета, [град/с];
- угол тангажа, [град/с];
- высота полета, [м];
- скорость полета, [м/с];
- нормальная перегрузка.
Величины
называются динамическими коэффициентами и зависят от высоты полета H и числа М.
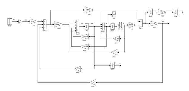
Ниже представлена структурная схема рассматриваемой системы.
рис. 2
Из линеаризованных уравнений продольного движения найдем передаточные функции.
Передаточную функцию самолета по углу атаки от угла отклонения рулей запишем без учета подъемной силы руля высоты, т.к. для многих ЛА площадь рулей и соответственно коэффициент
невелики
. Таким образом передаточная функция имеет следующий вид:
Характеристическое уравнение самолета как объекта управления:
где,
Передаточную функцию по углу атаки можно записать, используя стандартную запись передаточной функции колебательного звена
где
Передаточная функция самолета по перегрузке от угла отклонения рулей:
где
– коэффициент усиления по перегрузке, характеризует маневренность самолета. Пропорционален скоростному напору, однако при переходе на сверхзвуковую скорость уменьшается из-за смещения фокуса назад.
Величины ξα – декремент затухания и
– собственная частота являются динамическими характеристиками устойчивости и управляемости.
Поскольку угол отклонения рулей при ручном управлении зависит от отклонения ручки управления, то в качестве статической характеристики управляемости используют коэффициент расхода перемещения ручки на единицу перегрузки (градиент перемещения
) и коэффициент расхода усилия, прикладываемого к ручке, на единицу перегрузки (градиент
).
Для улучшения характеристик устойчивости и управляемости самолета, комфортных для летчика, вводят автомат регулировки управления (АРУ), позволяющий изменять коэффициент усиления
между отклонением ручки (штурвала) управления и отклонением рулей, и обратные связи по сигналам датчика угловой скорости (ДУС) и датчика линейных ускорений (ДЛУ)
с регулируемыми коэффициентами усиления этих сигналов
и
.
При идеальных (безынерционных) исполнительных устройствах и датчиках закон отклонения рулей можно записать в виде:
Построим упрощенную передаточную функцию системы, учитывая, что
(рис 3).
- отклонение ручки (штурвала) в [мм.]
рис. 3
Согласно структурной схеме рис.2 передаточная функция замкнутой системы запишется в виде
,
где
Величины ξ и
являются динамическими характеристиками управляемости замкнутой системы. При отсутствии обратных связей
и
.
Из выражения передаточной функции замкнутой системы следует, что с помощью трех передаточных чисел можно изменять все три характеристики управляемости
Если задать желаемые значения характеристик этих характеристик, то можно вычислить необходимые величины передаточных чисел.
Из структурной схемы уравнений и уравнений для
и
следует, что обратные связи с коэффициентами
и
создают за счет отклонения рулей дополнительные моменты, пропорциональные
и
(так как перегрузка пропорциональна
), искусственно заменяя демпфирование и степень статической устойчивости самолета.
Условия устойчивости короткопериодического движения:
Первое условие всегда выполняется на докритических углах атаки (α<αкр), так как
и
, а
. Поэтому устойчивость короткопериодического движения определяется вторым условием.
Достаточным условием устойчивости этого движения является статическая устойчивость по углу атаки, т.е. условие
. Обычно произведение
мало, но так как оно положительно, то условие устойчивости может выполняться, строго говоря, и для статически неустойчивого ЛА, когда
.
Характеристическое уравнение
имеет при
либо комплексно сопряженные корни, либо отрицательные действительные корни, например при нейтральной статической устойчивости по углу атаки. При
один корень отрицательный, другой нулевой. При
- два действительных корня, один из которых положителен.
-
Моделирование движения самолета.
(при нулевых начальных условиях)
Режим полета H = 13.5 км
М = 0.8
q = 701
V= 236 м/с
Параметры уравнений самолета
Характеристики управляемости самолета:
Динамические характеристики
Статические характеристики
(коэффициенты усиления)
Градиент усилия
(будем считать градиент усилия примерно равным градиенту перемещения)
Вводимые параметры заданного критерия управляемости
Вводимые передаточные числа
Управляющее воздействие
Управляющее воздействие
было выбрано равным градиенту усилия и градиенту перемещения поскольку угол отклонения руле при ручном управлении зависит от отклонения рулей управления.
Найдем динамические и статические характеристики по имеющимся параметрам уравнений самолета. Для этого используются следующие формулы:
;
При
тогда
Отсюда получим уравнение и передаточную функцию относительно угла атаки α при отклонении рулей высоты δв.
То есть в данном случае мы имеем чисто колебательное звено:
= 0.825
= 4.23176
Графики переходных функций характеристик самолета.
Летчик, отклоняя штурвал на себя, отклоняет руль направления; отклонения руля создает соответствующий аэродинамический момент, который начинает поворачивать самолет относительно его центра тяжести с угловой скоростью, изменяющейся по времени. Наличие угловой скорости приводит к появлению так называемого демпфирующего момента, который вызывается тем, что углы встречи потока с отдельными частями самолета при его вращении изменяются. При этом возникают связанные с угловой скоростью аэродинамические моменты, препятствующие вращению самолета. Наконец, поворот самолета изменяет его угол атаки, что приводит к появлению дополнительных аэродинамических моментов. Самолет равноускоренно набирает высоту.
Набрав необходимую высоту, летчик продолжает полет с постоянной скоростью. Уменьшается угол атаки и угловое ускорение (установившееся значение равно нулю), соответственно уменьшается угол тангажа, угол наклона траектории принимает постоянное значение.
Ниже рассмотрены и проанализированы полученные в результате моделирования графики следующих параметров самолета.
Отклонение руля высоты
:
График изменения угла атаки
:
Установившееся значение угла атаки:
Найдем перерегулирование:
График изменения углового ускорения
:
Воспользовавшись следующими формулами, получим передаточную функцию по
от угла атаки
:
Запишем в операторной форме:
- форсирующее звено первого порядка.
Отсюда получаем приближенную передаточную функцию по угловой скорости тангажа:
Наряду с колебательным звеном появляется форсирующее звено первого порядка, благодаря чему увеличивается амплитуда колебаний.
Установившееся значение угловой скорости тангажа:
Находим перерегулирование:
График изменения угла наклона траектории
:
Можно получить передаточные функции по углу наклона
и высоте
. Реакция по
и
, соответствующая этим передаточным функциям, справедлива лишь на коротких отрезках времени.
при
.
Отсюда
.
Если допустить, что
не зависит от t, получим передаточную функцию по углу наклона траектории от угла атаки
:
– интегрирующее звено.
Передаточная функция относительно угла наклона траектории при отклонении рулей δв:
.
Наряду с колебательным звеном имеется интегрирующее звено. В результате мы получим линейно возрастающую функцию с небольшими колебаниями вдоль прямой с наклоном
График изменения угла тангажа
:
,
.
Передаточная функция по углу тангажа от угла отклонения рулей:
.
Таким образом, здесь наряду с колебательным звеном есть форсирующее звено первого порядка и интегрирующее звено, поэтому переходный процесс имеет такой вид.
График изменения высоты
:
Для передаточной функции по высоте
от угла атаки
, воспользуемся следующим уравнением:
,
следовательно
– параболическая функция.
Передаточная функция по высоте
от угла атаки
будет иметь вид:
.
Передаточная функция по высоте
при отклонении рулей высоты δв:
.
В итоге мы имеем одно колебательное и два интегрирующих звена. Переходный процесс будет идти по параболе.
Нормальная перегрузка.
Установившееся значение
не равно единице, т.к. не учитывается влияние отклонения рулей
Учитывая то, что
передаточная функция перегрузки имеет вид:
.
Отрицательная начальная реакция по перегрузке за счет влияния подъемной силы рулей высоты, т.к.
и угол отклонения рулей отрицательный.
Найдем перерегулирование:
-
Анализ параметров самолета и характеристик управляемости, желаемые характеристики.
Управляемостью самолета называется его способность отвечать на усилия, прилагаемые летчиком, и перемещения рычагов управления рулями, соответствующим перемещениям в пространстве.
Летчик судит об управляемости самолета по перемещениям (отклонениям) рычагов управления рулями и по усилиям, прикладываемым им к рычагам при поддержании определенного режима полета и при выполнении маневров.
Усилия и перемещения рычагов не должны быть слишком большими, чтобы не утомлять излишне летчика и не должны быть слишком малыми, чтобы не затруднять координацию и соразмеренность отклонения рычагов управления, требуемых для выполнения маневра.
Таким образом, существуют некоторые пределы, внутри которых должны располагаться величины усилий на рычагах управления и величины перемещения этих рычагов
Область удовлетворительных характеристик зависит от величины коэффициента
и определяется относительной собственной частотой
, где z зависит от варианта критерия.
При передаточных числах Кш=1,
проверим выполняются ли критерии управляемости:
Малые значения
приводят к значительному перерегулированию по углу атаки и перегрузке (заброс), а малые значения
– к затянутым переходным процессам, затрудняющим управление, поэтому надо внимательно выбирать эти числа.
Как видно самолет не удовлетворяет требованиям критериев управляемости.
Малые значения декремента затухания ξ приводят к достаточно большому перерегулированию по углу атаки и перегрузке, малые значения ω приводят к длительным переходным процессам.
Для устранения этой проблемы вводят систему управления.
Желаемые характеристики управляемости:
Передаточные числа СУ:
Управляющее воздействие Х=20
Чтобы обеспечить желаемые характеристики управляемости необходимо увеличить значения декремента затухания
и
.
Графики переходных функций характеристик самолета при улучшенных параметрах.
График отклонения руля направления:
График поведения рулей имеет такой вид за счет коэффициента
. Обратная связь с
создает за счет отклонения рулей дополнительный момент, пропорциональный
, искусственно уменьшая демпфирование.
График изменения угла атаки
:
Колебательность пропала из-за введения в ОС ДЛУ
За счет введения отрицательной ОС колебательный характер переходного процесса пропал.
График изменения углового ускорения
:
Колебательность пропала из-за введения в ОС ДУС.
График изменения угла наклона траектории
:
График изменения угла тангажа
:
График изменения высоты
:
Нормальная перегрузка.
Отрицательная начальная реакция по перегрузке за счет влияния подъемной силы, т.к. угол отклонения рулей отрицательный.
5. Маневр “Горка”.
Криволинейный полет в вертикальной плоскости с нормальной перегрузкой
используемый для изменения высоты полета и угла наклона траектории, называется горкой. Обычно горка используется при необходимости “переломать траекторию”. Например, перевести самолет из горизонтального полета в набор высоты. Такая горка называется восходящей и выполняется с положительной нормальной перегрузкой больше единицы. Если необходимо перевести самолет из горизонтального полета в снижение, то выполняется нисходящая горка с нормальной перегрузкой меньше единицы (в том числе и с отрицательной перегрузкой).
Рис.4.
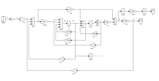
Схема моделирования:
Рис.5.
Режим полета: H = 13.5 км
М = 0.8
V= 236 м/с
Параметры уравнений самолета:
Динамические характеристики:
Статические характеристики:
(коэффициенты усиления)
Градиент усилия:
Вводимые передаточные числа:
Управляющее воздействие
Первые секунды управляющее воздействие Х= , следующие секунды Х=0, затем секунды Х= , последние секунды Х=0.
Чтобы изменить высоту полета штурвал надо отклонять следующим образом:
- набор высоты – на себя
- пикирование – от себя.
Графики переходных функций характеристик самолета при выполнении маневра “Горка”.
График отклонения руля направления:
График изменения угла атаки
:
График изменения углового ускорения
:
График изменения угла наклона траектории
:
График изменения угла тангажа
:
График изменения высоты
:
Нормальная перегрузка.
-
Движение поезда от остановки до остановки
Сначала поезд, имея нулевую начальную скорость, движется с некоторым ускорением а, пока не наберет скорость v1=v0+a·t, где t1 – время, за которое поезд разгонится до скорости v1. На этом отрезке перемещение поезда s будет изменяться по параболическому закону:
За t1 поезд пройдет
Потом поезд будет двигаться с постоянной скоростью v1 время t2. За это время поезд пройдет расстояние S2=v1·t2.
До остановки поезд будет двигаться равнозамедленно до полной остановки. Ускорение поезда будет отрицательным – а. Расстояние будет изменяться по параболическому закону
За время t3=
поезд остановиться, пройдя путь
.
Графики ускорения, скорости и перемещения приведены ниже.
Сравнивая полученные графики в маневре “Горка” с графиками движения поезда можно провести следующую аналогию: график ускорения по характеру напоминает график
, скорости – графи угла наклона траектории
, а график перемещения – график изменения высоты.
Следовательно, можно сделать вывод о схожести движения поезда и ЛА.
Выводы.
В процессе выполнения лабораторной работы мы изучили продольное короткопериодическое движение самолета с помощью программы моделирования на компьютере. В результате моделирования мы получили графики переходных процессов параметров самолета при выполнении им маневров. Выбрали желаемые характеристики управляемости и получили процессы, удовлетворяющие требованиям летчика.
Список используемой литературы.
-
Елисеев В.Д. Математические модели ЛА в задачах проектирования САУ: Учебное пособие. – М.: Изд-во МАИ, 1992.
-
Байдаков В.Б., Клумов А.С. Аэродинамика и динамика полетов ЛА – Машиностроение, Москва, 1979.
-
Остославский И.В., Калачев Г.С. Продольная устойчивость и управляемость самолета. – Гос. издание оборонной промышленности, Москва, 1951
-
Основы теории автоматического управления: Учебник для авиационных вузов / В.С. Булыгин, Ю.С. Гришанин, Н.Б. Судзиловский и др. Под ред. Н.Б. Судзиловского. – М.: Машиностроение, 1985.
Характеристики
Тип файла документ
Документы такого типа открываются такими программами, как Microsoft Office Word на компьютерах Windows, Apple Pages на компьютерах Mac, Open Office - бесплатная альтернатива на различных платформах, в том числе Linux. Наиболее простым и современным решением будут Google документы, так как открываются онлайн без скачивания прямо в браузере на любой платформе. Существуют российские качественные аналоги, например от Яндекса.
Будьте внимательны на мобильных устройствах, так как там используются упрощённый функционал даже в официальном приложении от Microsoft, поэтому для просмотра скачивайте PDF-версию. А если нужно редактировать файл, то используйте оригинальный файл.
Файлы такого типа обычно разбиты на страницы, а текст может быть форматированным (жирный, курсив, выбор шрифта, таблицы и т.п.), а также в него можно добавлять изображения. Формат идеально подходит для рефератов, докладов и РПЗ курсовых проектов, которые необходимо распечатать. Кстати перед печатью также сохраняйте файл в PDF, так как принтер может начудить со шрифтами.
















