Для студентов МГТУ им. Н.Э.Баумана по предмету ИнформатикаДана строка длиной не более 40 латинских символов. Последний символ – «.». Слова в тексте разделены несколькими пробелами. Удалить слово максимальной Дана строка длиной не более 40 латинских символов. Последний символ – «.». Слова в тексте разделены несколькими пробелами. Удалить слово максимальной
5,0051
2021-05-072024-08-10СтудИзба
Дана строка длиной не более 40 латинских символов. Последний символ – «.». Слова в тексте разделены несколькими пробелами. Удалить слово максимальной длины. Вывести на экран исходную строку, найденное слово, его длину и скорректированную строку
-82%
Описание
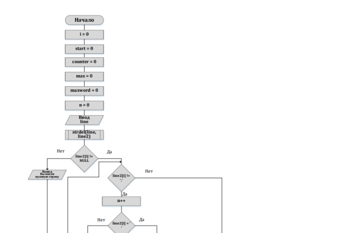
Строки. Дана строка длиной не более 40 латинских символов. Последний символ – «.». Слова в тексте разделены несколькими пробелами. Удалить слово максимальной длины. Вывести на экран исходную строку, найденное слово, его длину и скорректированную строку. Если слов максимальной длины несколько – удалить первое из них. Цель работы: изучение приёмов обработки текстовой информации
![]()


Характеристики лабораторной работы
Предмет
Учебное заведение
Номер задания
Вариант
Просмотров
114
Размер
968,57 Kb
Список файлов
Лабораторая работа №7 (Вариант 21).pdf

Друзья, спасибо за доверие! Если вам понравилась работа – поставьте 5⭐ и напишите отзыв. Это поможет другим студентам, а мне даст силы делать ещё больше качественных материалов для вас 🔥