Для студентов МГТУ им. Н.Э.Баумана по предмету Экономика предприятияКурсовая работа - Вариант 145Курсовая работа - Вариант 145
4,90547128
2021-06-172024-09-03СтудИзба
Курсовая работа: Курсовая работа - Вариант 145 вариант 145
-41%
Описание
Вариант №144
Аннотация
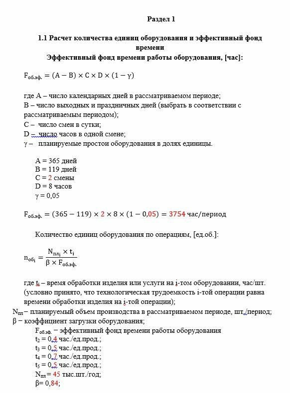
Назначение курсовой работы - изучить систему экономических показателей, характеризующих хозяйственную деятельность предприятия, и научиться взаимосвязи таких факторов, как технические характеристики изготавливаемых изделий, состояние производственных мощностей, качество используемых ресурсов, и т.п.
В процессе работы составляются основные документы, такие как: баланс хозяйственных средств предприятия на начало и конец периода хозяйственной деятельности, смету затрат на производство, отчет о прибылях и убытках. Все документы и расчеты подаются в упрощенной форме – не отражается учет НДС, не учитываются некоторые статьи баланса и т.п.
После получения итогов работы условного предприятия и подсчёта показателей, следуют выводы о целесообразности данной производственной программы, эффективности её компонентов, возможных коррективах и исправлениях.
Аннотация
Назначение курсовой работы - изучить систему экономических показателей, характеризующих хозяйственную деятельность предприятия, и научиться взаимосвязи таких факторов, как технические характеристики изготавливаемых изделий, состояние производственных мощностей, качество используемых ресурсов, и т.п.
В процессе работы составляются основные документы, такие как: баланс хозяйственных средств предприятия на начало и конец периода хозяйственной деятельности, смету затрат на производство, отчет о прибылях и убытках. Все документы и расчеты подаются в упрощенной форме – не отражается учет НДС, не учитываются некоторые статьи баланса и т.п.
После получения итогов работы условного предприятия и подсчёта показателей, следуют выводы о целесообразности данной производственной программы, эффективности её компонентов, возможных коррективах и исправлениях.





Файлы условия, демо
Характеристики курсовой работы
Предмет
Учебное заведение
Семестр
Вариант
Просмотров
13
Размер
318,26 Kb
Список файлов
Вариант 145.docx

Друзья, спасибо за доверие! Если вам понравилась работа – поставьте 5⭐ и напишите отзыв. Это поможет другим студентам, а мне даст силы делать ещё больше качественных материалов для вас 🔥