СХЕМ ЛАБ РАБОТА_ 5 (1274911), страница 2
Текст из файла (страница 2)
Фрагмент отчета по лаб.раб.5
Задание I. Исследование счетчиков
В задании предлагается исследовать временные параметры элементов микросхем счетчиков серии кр1533 и варианты организации их структуры
Пункты:
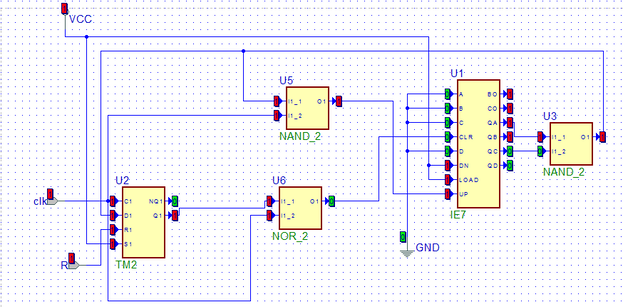
1. Исследовать работу 4-разрядного суммирующего счетчика ИЕ7
Таблица 4.1. Таблица функционирования для счетчика ИЕ7.
| R | V | +1 | -1 | Операция |
| 1 | х | х | х | Сброс в 0 |
| 0 | 0 | х | х | Параллельная загрузка |
| 0 | 1 | 1 | 1 | Хранение |
| 0 | 1 | 0/1 | 1 | Прибавление 1 |
| 0 | 1 | 1 | 0/1 | Вычитание 1 |
Ниже фрагмент временной диаграммы
2. Построить счетчик по произвольному основанию согласно варианту задания- в примере по модулю 6
ЛИТЕРАТУРНЫЕ ИСТОЧНИКИ
Помимо представленных в каталогах ПОСОБИЕ и МЕТОДИЧКИ АКТИВ-ШДЛ файлов рекомендуются
1. Уэйкерли Дж.Ф. Проектирование цифровых устройств, том 1 и 2. Постмаркет, Москва, 2002. -543, -528.
2. Harris D. M., Harris S. L. Digital Design and Computer Architecture © Elsevier, Inc.2013. ISBN 978-0-12-394424-5. . —660 p. Русская электронная версия этой книги (Цифровая схемотехника и архитектура компьютера) может быть загружена с сайта http://easyelectronics.ru/files/Book/digital-design-and-computer-architecture-russian-translation.pdf
3 Угрюмов Е.П. Цифровая схемотехника .Учебное пособие. Издание 3. СПБ.:BXB Петербург,2010. -816 с.
4. Амосов В.В. Схемотехника и средства проектирования цифровых устройств. Учебное пособие.–СПБ.: БХВ–Петербург,2007.–542 с.
5. Розевиг В.Д. Схемотехническое моделирование с помощью Micro-Cap 7. Горячая линия - Телеком, 2003. -386.
6. Амелина М.А. Пакет программ схемотехнического анализа MicroCap-8. Смоленск, 2006. -135 с.
7 .Бибило П.Н. Основы языка VHDL. Издание 3.– М.: URSS, 2007. 224– с.
8. Поляков А.К. Языки VHDL и VERILOG в проектировании цифровой аппаратуры.– М.: Солон–Пресс.2003. –320 с.
9. Поляков А.К. ЯЗЫКИ VHDL и VERILOG В ПРОЕКТИРОВАНИИ
ЦИФРОВОЙ АППАРАТУРЫ НА ПЛИС. .– М.: Изд.Дом МЭИ.2012. –220 с.
10. P.J.Ashenden. The Student's Guide to VHDL, 2nd Edition. Morgan Kaufman Publisher,2008,
11.
9
















