РГЗ №1 - Анализ линейной электрической цепи постоянного тока - Вариант Х (1267104)
Текст из файла
Министерство образования и науки
Российской Федерации
Новосибирский государственный технический университет
Кафедра Общей электроники
Расчетно-графическое задание №1
Анализ линейной электрической цепи постоянного тока
Выполнил: Проверил:
| ОЦЕНКА | ||
| Выполнение | Защита | Общая |
Группа: РТС9-42
Дата: 22.10.2005
Преподаватель: Давыденко О.Б.
Новосибирск 2005
Задание:
-
Рассчитать токи ветвей методом контурных токов.
-
Проверить расчет по законам Кирхгофа и составить баланс мощностей для исходной схемы.
-
Вычислить ток в ветви №2 методом узловых напряжений.
-
Вычислить ток в ветви №3 методом наложений (частичный ток от действия источника тока вычислить методом пропорционального пересчета).
-
Вычислить ток в ветви №4 методом эквивалентного источника.
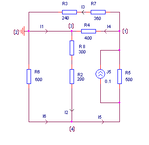
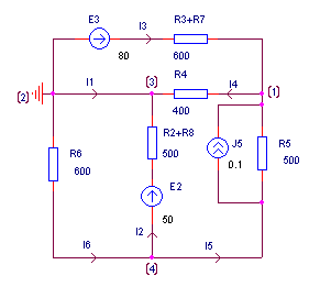
Рис.1
| Методы расчета | Вычисленные значения | ||||||||||||
| 1. Контурных токов | | I1 (А) | I2 (А) | I3 (А) | I4 (А) | I5 (А) | I6 (А) | ||||||
| 0.1114*1010 | -0.125 | 0.0504 | 0.0837 | 0.0745 | -0.009 | 0.0413 | |||||||
| Баланс мощностей | |||||||||||||
| Рgen=8.7576 (Вт) | Рpot=8.7576 (Вт) | ||||||||||||
| 2. Узловых потенциалов (напряжений) | | 1 (В) | 2 (В) | 3 (В) | 4 (В) | I2 (А) | |||||||
| 3*10-5 | 29.8025 | 0 | 0 | -24,776 | 0.0504 | ||||||||
| 3. Наложения | I3J=0,0197 (А) | I3E=0.1034 | I3=0.0837 (А) | ||||||||||
| 4.Метод эквивалентного генератора | Rвх (Ом) | Uxx (В) | I4 (А) | ||||||||||
| 337.7483 | 54.9669 | 0.0745 | |||||||||||
П
реобразованная схема:
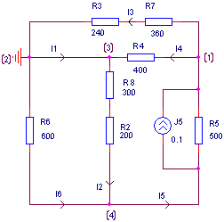
R1=0 Ом
R2=200 Ом Е2 =50 В
R3=240 Ом Е3 =80 В
R4=400 Ом
R5=500 Ом J5 =0.1 А
R6=600 Ом
R7=360 Ом
R8=300 Ом
2=0 В
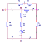
Рис. 2
Решение:
-
Расчет методом контурных токов.
-
Сложим сопротивления: R28=R2+R8=200+300=500 Ом;
-
R37=R3+R7=240+360=600 Ом
-
Заменяем источник тока источником напряжения:
Е5=J5*R5=0.1*500=50 В
Направляем Источник напряжения также как и источник тока.
-
Записываем уравнения по схеме
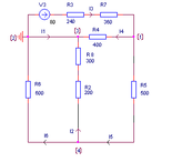
Рис. 3
Находим определитель
det=11.14*108
Находим корни уравнения и выражаем из них реальные токи в ветвях исходной схемы.
Ответ: I1 = – 0.125 А
I2 = 0.0504 А
I3 = 0.0837 А
I4 = 0.0745 А
I5 = -0.0092 А
I6 = 0.0413 А
-
Проверка расчета по двум законом Кирхгофа и составление баланса мощностей для исходной схемы.
Составим уравнения для всех узлов исходной цепи.
I-вый закон Киргофа
Первый узел
Второй узел
Третий узел
Четвертый узел
II-рой закон Киргофа
Первый контур по Рис. 3
Второй контур по Рис. 3
Третий контур по Рис. 3
Внешний контур по Рис. 3
Оба закона Киргофа дали ожидаемый результат, значит искомые токи, найдены правильно.
Баланс мощностей
Мощность генератора всех источников равна мощности потребителей всех пассивных элементов цепи. Баланс мощностей сходится, это еще раз подтверждает правильность расчетов.
-
Вычисление тока в ветви №2 методом узловых напряжений(2=0)
Составим матрицу для потенциалов исходной цепи.
Узел 2 равен 0, значит, узел 3 тоже будет равен 0 т.к. в ветви 1 нет элементов.
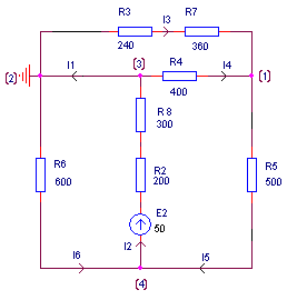
Рис. 4
Ответ:
I2=0.0504 A (равен току I2 найденном в пункте 1).
P5=-0.4997 Вт (Значит баланс мощностей в пункте проверки для исходной цепи будет таким же Pgen=Ppot).
Баланс мощностей для исходной цепи:
Pgen=P2+P3+J5(φ1-φ4)
Pgen=2.5224+6.693-0.4997=8.7576 Вт
-
Вычисление тока в ветви №3 методом наложения (частичный ток от действия источника тока вычислить методом пропорционального пересчета).
Для этого разобьем схему на три, искомый ток третей ветви будет состоять из трех составляющих:
I3=-I3`+I3``+I3```
Рис. 5 (а, б, в, г)
-
Находим ток по первой схеме
И
спользуем метод пропорционального пересчета
Пусть ток третьей ветви I3=1 А.
Тогда напряжение на узлах 1-2 равно
Ток I4 соответственно:
Найдем ток I5:
Рис. 5 (б)
Теперь можно найти напряжение на концах источника тока:
Находим ток источника и через него коэффициент пересчета:
Высчитываем искомый ток третье ветви
Вычисления можно проверить, находя ток через общее сопротивление цепи, умноженное на источник тока.
2
. Находим ток по второй схеме.
ЭДС единственного источника E3 разделим на общее сопротивление цепи на зажимах ЭДС.
Рис. 5 (в)
3. Находим ток по третьей схеме.
ЭДС единственного источника E2 разделим на общее сопротивление цепи на зажимах ЭДС.
Рис. 5 (г)
I3=-I3`+I3``+I3```
Складываем полученные результаты и получаем ток в третьей ветви
I3=-0.0197+0.0926+0.0108=0.0837 А
Полученный ток совпадает с током третьей ветви из первого пункта, следовательно, расчеты верны.
-
Вычисление тока ветви №4 исходной схемы методом эквивалентного источника.
Подставим наши данные в формулу. Найдем Eekv и Rob:
Рис.6 Рис.7
Для нахождения напряжения холостого хода сначала найдем потенциалы в узлах измененной схемы (Рис.6).
Узел (2) сделаем 0-вым как указано в карточке, потенциалы найдем из уравнений, зная, что узел (3) тоже равен 0.
Сравним полученный ток с током, найденным в первом пункте они равны, следовательно, все вычисления верны.
Заключение
В результате выполнения расчётно-графической работы были найдены токи в линейной электрической цепи постоянного тока. Полученные токи совпадают независимо от метода расчёта, т.е. расчеты верны, а также во всех вычислениях нет ошибок. Данное задание помогло мне приобрести первые практические навыки в анализе линейных электрических цепей постоянного тока, а также умение пользоваться различными методами и законами для расчёта электрических цепей.
9
Характеристики
Тип файла документ
Документы такого типа открываются такими программами, как Microsoft Office Word на компьютерах Windows, Apple Pages на компьютерах Mac, Open Office - бесплатная альтернатива на различных платформах, в том числе Linux. Наиболее простым и современным решением будут Google документы, так как открываются онлайн без скачивания прямо в браузере на любой платформе. Существуют российские качественные аналоги, например от Яндекса.
Будьте внимательны на мобильных устройствах, так как там используются упрощённый функционал даже в официальном приложении от Microsoft, поэтому для просмотра скачивайте PDF-версию. А если нужно редактировать файл, то используйте оригинальный файл.
Файлы такого типа обычно разбиты на страницы, а текст может быть форматированным (жирный, курсив, выбор шрифта, таблицы и т.п.), а также в него можно добавлять изображения. Формат идеально подходит для рефератов, докладов и РПЗ курсовых проектов, которые необходимо распечатать. Кстати перед печатью также сохраняйте файл в PDF, так как принтер может начудить со шрифтами.
















