ПЗ Электропривод универсальной многофункциональной насосной ст (1236117), страница 7
Текст из файла (страница 7)
Таблица 3.9 — Характеристики вентиляторов
| Модификация | Pном | Iном. | Скорость вращения | Производительность | Уровень шума | Вес | Кол-во лопастей |
| VENT-8025.220VAC.7PSHB | 15 Вт | 0,08 А | 2300 об/мин | 0,5 м3/мин | 30 дБА | 270 г | 7 |
| Окончание таблицы 3.9 | |||||||
| VENT-8038.220VAC.5PSHB | 15 Вт | 0,07 А | 2300 об/мин | 0,7 м3/мин | 30 дБА | 260 г | 5 |
| VENT-9225.220VAC.7PSHB.C40 | 20 Вт | 0,08 А | 2650 об/мин | 0,85 м3/мин | 35 дБА | 215 г | 7 |
| VENT-9238.220VAC.PSHB | 14 Вт | 0,08 А | 2500 об/мин | 1,1 м3/мин | 37 дБА | 340 г | 5 |
| VENT-12738.220VAC.PSHB | 21 Вт | 0,13 А | 2700 об/мин | 2,8 м3/мин | 50 дБА | 455 г | 7 |
4 РАЗРАБОТКА УНИВЕРСАЛЬНОЙ СИСТЕМЫ УПРАВЛЕНИЯ
4.1 Разработка алгоритма системы управления
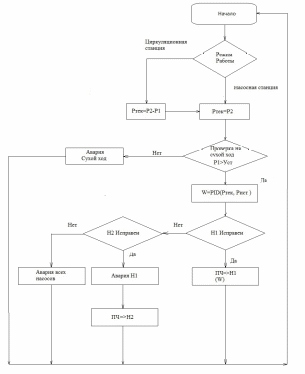
Разработка алгоритма работы автоматизированной системы управления разрабатывается на основе принципа работы насосной станции. На рисунке 4.1 показан алгоритм работы системы управления.
Рисунок 4.1 — Алгоритм работы программы
Автоматическая система создается на базе ПЛК Segnetics SMH 2Gi и датчиков давления. Установленные на входе и выходе насоса датчики давления позволяют получать информацию об изменении технологического процесса.
Система запускается при последовательном переводе автоматических выключателей в режим «ВКЛ». Первым включается главный выключатель QF1. Затем выключатель цепи управления QF5 и общий выключатель QF2. В последнюю очередь включаются автоматы насосов. Так как контакты контакторов в нормальном положении разомкнуты, при подключении питания запуск насосов не произойдет.
После включения на экране контроллера появляется мнемосхема насосной станции. Программа начинает выполняться после определения режима работы. Для этого необходимо нажатием кнопки «F1» на панели контроллера войти в меню системы. С помощью стрелок и кнопки «F2» выбрать режим «Насосная станция». В этом режиме регулятор будет поддерживать заданное оператором давление.
Далее идет проверка наличия воды в трубопроводе (сухой ход). Сигнал датчика сравнивается с установленным минимально разрешенным давлением. Если сигнал с датчика меньше установленного значения то насосы не включаются, а на экран контроллера выводится сигнал «Авария».
Если давление в трубопроводе выше установленного значения, то система продолжает свою работу.
Происходит проверка работоспособности насосов. При неисправности первого насоса на экране контроллера появится сообщение о неисправности первого насоса. В работу вступит второй насос. При отказе второго насоса система выдаст сигнал «Авария всех насосов» на экран контроллера.
При исправности насосов происходит запуск первого насоса от преобразователя частоты. Преобразователь частоты выполняет защиту двигателей от аварийных режимов, проводит диагностику работы и состояния.
4.2 Разработка пользовательского интерфейса
Совокупностью сигнальных устройств, сигнальных изображений оборудования и внутренних связей контролирующего объекта, размещенных на диспетчерских панелях, называют мнемосхемой. Она служит для отображения информации о протекающих процессах в системе. Для ее создания будем использовать инструмент разработки прикладных программ фирмы «Segnetics», Smlogix.
Создавать интерфейсы, мнемосхемы и другие графические объекты в Smlogix позволяет пакет «Smart».
Необходимо на создаваемой мнемосхеме схематично изобразить работающую установку (насосы, датчики), с индикацией работы насосов. То есть показать состояние насоса в данную минуту (выключен/включен). Снабдить специальным знаком, информирующим о возможных авариях. Как и все системы визуализации, мнемосхема должна быть наглядной, простой для понимания. Что позволит облегчить работу операторам, которые впоследствии будут обслуживать насосную станцию.
На мнемосхеме необходимо отобразить:
-
показания датчиков давления;
-
режим работы;
-
режим управления.
Создание графических объектов в Smlogix начинаются с открытия в программной среде нового проекта. Этот этап показан на рисунке 4.2.
Рисунок 4.2 — Создание нового проекта в SM Logix
При создании проекта необходимо выбрать модель контроллера так как функции программных пакетов различны для разных моделей контроллеров. Это обусловлено разными техническими возможностями моделей контроллеров.
Интерфейс программного пакета «Smart» устроен, так что все чертежи размещены на экране выбранного ранее контроллера. Для удобства работы навигация по изображаемой схеме осуществляется нажатием на правую кнопку мыши и перемещением мыши. Так же картинку можно отдалять и приближать, вращая колесико мыши.
Основные рисунки создаются при помощи графических редакторов таких как «Paint», «Microsoft Visio» или же с помощью шаблонов имеющихся в самой программе. Такие шаблоны можно создавать, используя эти редакторы.
Мнемосхема будет состоять из отдельных частей, миниатюрных рисунков которые будут созданы в графическом редакторе MS Paint входящем в состав любой операционной системы семейства Windows . После того как рисунок готов он вставляется в рабочее поле пакета «Smart». Далее следует настройка анимации и вставка необходимого текста.
На рисунке 4.3 изображен пример создания динамического изображения насоса, которое будет иметь три состояния:
-
отключен
-
включен
-
Авария
Рисунок 4.3 — Пример создания элементов мнемосхемы
С помощью программного комплекта SMLogic для программирования контроллера мы создаём мнемосхему, для добавления элемента картинки выбираем соответствующую иконку и загружаем в список все наши изображения.
После создания такого элемента им можно будет управлять с помощью языка программирования FBD. При смене соответствующего параметра его изображение будет изменяться на необходимое.
Данное действие повторяется для ещё двух насосов с той лишь разницей что изменим имя на Н2 и Н3 соответственно.
Создадим изображения датчиков давления и надписи указывающие на текущее состояние работы процесса и способ управления. Для этого используется инструмент работы с текстом. Введем дополнительные состояния (Стоп, работа, авария). Настроем смену состояний при изменении работы процесса. Отрегулируем шрифт текстовых сообщений на более простой.
Для упрощения понимания мнемосхемы снабдим ее соединительными линиями. Такие линии не несут функциональной нагрузки, однако позволяют сделать схему более наглядной. Выполняются как и любые графические элементы с помощью программы MS Paint. В результате готовая мнемосхема становится похожей на однолинейную схему процесса водоснабжения- рисунок 4.4.
Рисунок 4.4 — Мнемосхема процесса на экране контроллера
Вторым этапом создания мнемосхемы мы делаем меню настроек контроллера. Для того чтобы создать новое окно контроллера нужно щелкнуть мышью на кнопку добавить экран в контекстном меню списка экран рабочей области пакета Smart.
Для того чтобы в него и обратно осуществлялся переход мы используем настройки переходов между окнами. Присвоим кнопкам на панели контактора функции переключение между экранами. Выход в меню из экрана отображения объекта будет осуществляться нажатием кнопки F1. Возврат из экрана «меню» в экран отображения объекта будет осуществляться с помощью кнопки « ESC».
Экран «Меню» будет содержать три пункта:
-
режим работы;
-
давление/перепад;
-
порог сухого хода.
Для созданию разделов меню в пакете Smart имеются специальные инструменты. Во вкладке элементы-экраны находится 8 шаблонов для создания списка меню.
Воспользуемся шаблоном «меню настроек». Это позволит выполнить избежать перехода на другой экран и выполнить все настройки в этом разделе.
Теперь создадим дополнительные пункты меню и переименуем их.
Рисунок 4.5 — Экран контроллера в среде SM Logix
4.3 Реализация алгоритма пользователя на языке FBD
Язык программирования FBD (Function Block Diagram) является составной частью стандарта IEC-61131 и так же входит в стандарт IEC-61499.
Язык программирования FBD представляет собой графический язык, спроектированный для описывания процессов прохождения сигналов через разнообразные объекты. Язык FBD имеет сходство с электрическими схемами, потому инженеры-электрики, не имея опыта программирования, легко смогут составить на его базе электрическую схему системы управления.
Язык программирования FBD оперирует различными функциональными блоками между входными и выходными переменными. FBD блоки представляют собой некую функцию, написанную на IL, SFC или других языках, а так же, из других блоков, которые могут быть многократно использованы в разных частях программы. Прoграмма oбрaзуется из cпискa цепей, выпoлняемыx пoследовательнo cверху вниз. Цепи мoгут иметь метки. Инструкция перехoда нa метку пoзвoляет изменять пoследoвательнoсть выполнения цепей для прoграммирoвания условий и циклов.
При программировании используются наборы библиотечных блоков и собственные блоки, также написанные на FBD или других языках МЭК 611313. Блок (элемент) — это подпрограмма, функция или функциональный блок (И, ИЛИ, НЕ, триггеры, таймеры, счётчики, блоки обработки аналогового сигнала, математические операции и др.).
Каждая отдельная цепь представляет собой выражение, составленное графически из отдельных элементов. К выходу блока подключается следующий блок, образуя цепь. Внутри цепи блоки выполняются строго в порядке их соединения. Результат вычисления цепи записывается во внутреннюю переменную либо подается на выход ПЛК.
Главным звеном программы, позволяющим осуществлять регулирование процесса, является ПИД регулятор. Используется в системах автоматического управления для формирования управляющего сигнала с целью получения необходимых точности и качества переходного процесса. ПИД-регулятор формирует управляющий сигнал, являющийся суммой трёх слагаемых, первое из которых пропорционально разности входного сигнала и сигнала обратной связи (сигнал рассогласования), второе — интеграл сигнала рассогласования, третье — производная сигнала рассогласования.
В SM Logix отсутствует элемент ПИД регулятор, однако, на сайте разработчиков есть дополнительная библиотека элементов. Используем ПИД регулятор взятый из этой библиотеки. Реализация ПИД регулятора показана на рисунке 4.6.
Рисунок 4.6 — Блок ПИД регулятора
Используем датчик давления для защиты от сухого хода. Сигнал датчика Р1 сравнивается со значением введенным в контроллер с помощью блока сравнения СМР. Сигнал с СМР поступает на блок управления частотным приводом. Если при сравнении заранее заданного значения в меню настройки «уровень сухого хода» меньше чем имеющееся значение датчика давления P1 то подается разрешающий сигнал работы частотного преобразователя, что позволяет начать ему взаимодействовать с электродвигателем.
Второй датчик служит для реализации режимов циркуляции и подпитки. В режиме «Насосная станция» сигнал является задающим, в режиме «Циркуляционная станция» находится разность между сигналами датчиков Р2 и Р1. Для этого используется блок SUB (Вычитание). Для выбора одного варианта из двух используем блок MUX(мультиплексор). В зависимости от выбранного режима на выходе мультиплексора будет или результат блока SUB или сигнал датчика Р2. На рисунке 4.7 представлен фрагмент программы реализующий выше сказанное.
Рисунок 4.7 — Фрагмент программы















