1 Полный текст ВКР (Заболотный В.В. 153) (1235148), страница 6
Текст из файла (страница 6)
- В сварных и литых конструкциях местные напряжения определяются на расстоянии от 0,1t до 1,5t от границы сварного шва, где t – толщина листа.
- Местные напряжения, полученные расчетными методами, в зонах влияния сосредоточенных нагрузок не оценивают.
Для общих и местных напряжений определяют эквивалентное напряжение по следующей формуле
где
,
,
– значения главных компонентов поля напряжения, Па.
Допускается для материалов, прочность которых не оценивают по величине предела текучести или условного предела текучести, применять для определения эквивалентных напряжений специальные критерии.
Для обеспечения прочности несущей конструкции напряжения не должны превышать допустимого значения. Расчет прочности выполняется по следующей формуле
где
‑ понижающий коэффициент, определяемый по таблице;
‑ предел текучести материала или условный предел текучести, Па, при относительном остаточном удлинении 0,2 %, или при относительном остаточном удлинении 1 % для аустенитных сталей.
Расчет напряжения среза выполняется по следующей формуле
где
‑ понижающий коэффициент, определяемый по таблице.
Расчет напряжения смятия выполняется по следующей формуле
При определении прочности методом испытаний дополнительно визуально определяют отсутствие остаточных деформаций несущей конструкции.
При определении прочностных и усталостных характеристик рам и надрессорных балок тележек в обязательном порядке соблюдают методику статических и динамических испытаний [23].
Метод испытаний:
- при проведении испытаний в качестве базовых используются требования расчетных режимов, определенных отраслевой нормативной документацией. Выполняются подробные расчетные оценки напряженно-деформированного состояния несущих элементов тележки, учитывающие нагрузки расчетных режимов и предварительно устанавливаются зоны возможных повреждений конструкций. Они могут подтверждаться статистическими данными о повреждениях надрессорных балок и боковых рам тележек в условиях эксплуатации;
- испытательное оборудование должно быть аттестовано в установленном порядке;
- контроль нагрузок выполняется с помощью штатных силоизмерителей испытательных стендов. Кроме того, для контроля используются тензорезисторы с базой 10 и 20 мм с номинальным сопротивлением 100 и 200 Ом соответственно, наклеенные в наиболее напряженных зонах деталей; коэффициент тензочувствительности резисторов должен лежать в пределах от 1,8 до 2,8;
- значения нагрузок устанавливаются предварительными расчетам, учитывающими тип вагона, осность, осевые нагрузки, значения коэффициентов динамики и горизонтальных ускорений. Испытательная нагрузка имитирует все виды и, особенно, вертикальное статическое нагружение. При вибрационных испытаниях последнее увеличивается в 1,2 раза для учета воздействия боковых и продольных горизонтальных сил (нагрузка, определяющая средние напряжения). Динамическая составляющая определяется по коэффициенту вертикальной динамики для соответствующего вагона (амплитуда усилий, создаваемых пульсатором);
- если по результатам расчета и результатам статических испытаний обнаруживаются зоны с напряжениями, превышающими допускаемые значения по соответствующему режиму, объект к усталостным испытаниям не допускается.
Порядок проведения испытаний:
- Испытания проводятся по схеме, наиболее адекватно отражающей характер работы вагона (среднесуточный пробег, время нахождения в простое), что должно отражаться в интервалах нахождения под нагрузкой и интервалах между нагружениями. Число колебаний (нагружений) до повреждения должно быть не менее 108 циклов (из условия срока службы детали 32 года).
Таким образом, требования к предельным значениям сил на автосцепках и рамах вагонов регулируются следующими нормативными документами: ГОСТ 33434–2015, ГОСТ 3321–2014, ГОСТ 33788–2016.
Соблюдение вышеперечисленных требований является неотъемлемой частью работы железнодорожного транспорта и влияет на безопасность движения поездов.
5 РАСЧЕТ ПРОГНОЗИРУЕМЫХ ДЕФОРМАЦИЙ КОРПУСА АВТОСЦЕПКИ, ПРИ ПРИЛОЖЕНИИ РАСТЯГИВАЮЩИХ И СЖИМАЮЩИХ УСИЛИЙ
На всей сети Российских железных дорог в эксплуатации используются автосцепки, изготовленные из легированной хладостойкой стали 20ГЛ или 20ГФЛ. Эта сталь позволяет получить литые детали с необходимым уровнем прочности и долговечности на всём диапазоне эксплуатируемых температур, вплоть до минус 60 °С [24].
Химический состав и механические свойства стали 20ГЛ представлены в таблице 5.1.
Таблица 5.1 Химический состав и механические свойства стали 20ГЛ [25]
| Марка стали | Отливки ГОСТ 977–88, ГОСТ 21357–87. | ||||||||||||
| 20ГЛ | |||||||||||||
| Массовая доля элементов, в % по ГОСТ 977–88 | |||||||||||||
| С | Si | Mn | S | P | Cr | Ni | Cu | ||||||
| 0,15–0,25 | 0,20–0,40 | 1,20–1,60 | ≤0,040 | ≤0,040 | – | – | – | ||||||
| Механические свойства при комнатной температуре | |||||||||||||
| ГОСТ | Сечение, мм | σ0.2, Н/мм2 | σв, Н/мм2 | δ, % | Ψ, % | KCU, Дж/см2 | Модуль упругости Е кН/мм2 | ||||||
| Не менее | |||||||||||||
| ГОСТ 977–88 | До 100 | 275 | 540 | 18 | 25 | 49 | - | ||||||
Зная механические свойства стали и сечение хвостовика автосцепки, можно рассчитать перемещения, которые будут возникать в корпусе автосцепки при динамических нагрузках.
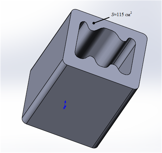
Фрагмент хвостовика автосцепки СА-3 представлен на рисунке 5.1.
Рисунок 5.1 – Фрагмент хвостовика автосцепки СА-3
Из рисунка 5.1 видно, что сечение хвостовика является сложным. Для упрощения расчётов и верификации, в качестве расчетного элемента принимаем фрагмент стенки хвостовика автосцепки прямоугольного сечения размерами
40 на 16 на 200 мм (ширина, высота, длина).
Размеры приняты исходя из расчетов на устойчивость, то есть способность тела (фрагмента хвостовика автосцепки прямоугольного сечения) сохранять положение или форму равновесия при внешних нагрузках (растяжение, сжатие).
Обычно потеря устойчивости системы сопровождается большими перемещениями, возникновением пластических деформаций или разрушением, что является недопустимым для расчетного элемента.
При анализе устойчивости конструкций следует различать устойчивое и неустойчивое равновесие системы. При устойчивом равновесии тело, выведенное какой-либо силой из своего первоначального положения, возвращается в это положение после прекращения действия силы.
При неустойчивом равновесии тело, выведенное какой-либо силой из своего первоначального положения, продолжает деформироваться в направлении данного ему отклонения, и, после удаления внешнего воздействия, в исходное состояние не возвращается. В этом случае говорят, что произошла потеря устойчивости.
Между этими двумя состояниями существует переходное состояние, называемое критическим, при котором деформированное тело находится в безразличном равновесии: оно может сохранить первоначальную форму, но может и потерять её от самого незначительного возмущения [26].
Основным критерием расчета на устойчивость является соблюдение условия устойчивости, которое рассчитывается по формуле
где
– максимально допустимые напряжения, кН/см2;
– допустимые напряжения по условию устойчивости, кН/см2;
Нагрузки, прикладываемые к хвостовику автосцепки, лежат в диапазоне от плюс 1МН до минус 1МН [15]. Площадь сечения хвостовика составляет
115 см2, а сечение принятого прямоугольного бруска 6,4 см2, следовательно, при расчете прогнозируемых деформаций необходимо учесть коэффициент подобия, который рассчитывается по следующей формуле
где
– площадь сечения автосцепки, 115 см2;
– площадь сечения прямоугольного бруска 6,4 см2.
Подставив численные значения в формулу (5.2) получим
Таким образом, исходя из принятых геометрических размеров прямоугольного бруска, коэффициент подобия
составляет 17,97.
На рисунке 5.2 представлен фрагмент стенки хвостовика автосцепки прямоугольного сечения размерами 40 на 16 на 200 мм (ширина, высота, длина).
Рисунок 5.2 – Фрагмент стенки хвостовика автосцепки прямоугольного сечения размерами 40 на 16 на 200 мм (ширина, высота, длина)








