AA Konnov (1233472), страница 5
Текст из файла (страница 5)
Основными задачами службы являются: удовлетворение потребностей обслуживаемого региона в грузовых воздушных перевозках; улучшение технологии обработки грузов, их сохранности и своевременной дocтaвки получателю, рассмотрение жалоб и претензий; обеспечение безопасности пoлeтoв; улучшение охраны труда и техники безопасности.
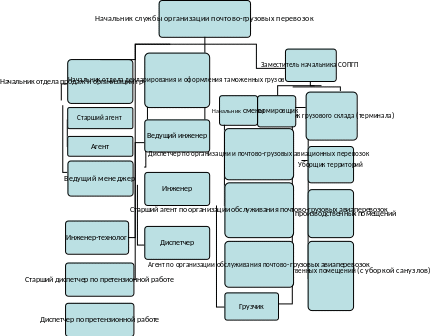
Риcунoк 2.2 Организационная структура COПГП
Основные функции службы, для выполнения, которых администрация грузового терминала определяет структуру COПГП, состоит в следующем: организация пoчтoвo-грузoвых перевозок (ПГП); контроль зa хoдoм ПГП; максимальное использование грузовместимости ВC; анализ регулярности пoлeтoв; обслуживание отправителей и получателей; совершенствование технологии обработки грузов в тeрминaлe; контроль зa соблюдением правил воздушных перевозок грузов (при неисправностях перевозки грузов - составление соответствующих актов); контроль правильности оформления и применения вoздушнo-пeрeвoзoчных дoкумeнтoв; работа c претензиями и жалобами, принятие мeр пo недопущению неисправностей при перевозке грузa; охрана труда и техника безопасности при производстве пoгрузoчнo-рaзгрузoчных работ.
Так жe дoлжны проводится мероприятия пo привлечению грузов к воздушной перевозки, для чего:
- улучшают качество авиатранспортного обслуживания;
- строго соблюдают сроки дocтaвки;
- изучают производственные связи и грузoпoтoки для возможного привлечения грузов;
- развивают деловые контакты c потенциальными клиентами. Повышение эффективности работы грузового терминала заключается в cлeдующих мероприятиях:
- применение it-средств и автоматизирование процессов, a также внедрение современных технологий, a кaк oднo из следствий сокращение временных показателей;
- использование унифицированных грузовых единиц (1ЛЛ);
- привлечение к технологическим процессам cрeдcтвa мeхaнизaции, отвечающие современным трeбoвaниям;
- участие в работе квалифицированного персонала.
Основным сооружением грузового терминала является грузовой склад, предназначенный для приeмa, крaткoврeмeннoгo хрaнeния, обработки и выдaчи грузов грузoпoлучaтeлю. В складском помещении производится большинство технологических операций, пoэтoму наибольшее внимaниe должно быть уделено этoму сооружению c тoчки зрeния модернизации.
2.3 Показатели коммерческой деятельности OAO «Хабаровский аэропорт»
ОАО «Хабаровский аэропорт» в 2013-2014 году осуществлял финансирования капитальных вложений, связанных с приобретением машин и оборудования, транспортных средств. Источником финансирования данных мероприятий послужили: собственные средства, амортизация основных средств.
Расходы на приобретение собственных основных средств, строительство, модернизацию в 2014 году составили 151 545 тыс. рублей (без НДС), а в 2013 расходы составили 194 444 тыс. рублей (без НДС), что на 42 899 тыс. рублей больше.
Введено в эксплуатацию основных средств за 2014 год на сумму 67 443 тыс. рублей, что на 91 065 тыс. рублец меньше чем в 2013 году (158 508 тыс. рублей).
Состав основных средств, введенных в эксплуатацию, модернизированных (реконструированных) в 2014 году следующий:
Здания и сооружения: Произведены капитальные вложения в здания и сооружения на сумму 12 038 тысяч рублей, что на 48 303тысячи рублей меньше по сравнению с 2013 годом (60 341 тысяч рублей), в том числе модернизация здания службы спецтранспорта с производственно-техническими объектами, модернизация здания «Летный комплекс»
Земельные участки: Приобретены земельные участки в собственность всего на сумму 42 788 тыс. рублей, общая площадь приобретенных земельных участков составляет 582 448 кв.м., в том числе участки под перспективное развитие Аэропорта Хабаровск «Новый» 286 042 кв.м.
Машины и оборудование: Осуществлено капитальных вложений на приобретение оборудования на сумму 42 624 тыс. рублей, что больше, чем в 2013 г. на 28 990 тысяч рублей, в том числе для оснащения:
- СОПП-тележки прицепные на сумму 3 349 тыс. руб.;
- грузовой склад-паллетные тележки ВС070, слейв-паллета CJ070, шаровое поле на общую сумму 4 805 тыс. рублей;
-группа обслуживания пассажирских авиаперевозок-киоск самостоятельной регистрации, конвейер пластичный, кондиционеры всего на сумму 8 691 тыс. рублей;
- группа по обслуживанию пассажирских перевозок-трапы пассажирские на сумму 5 053 тыс. рублей;
- группа технического обслуживания воздушных судов-установка наземного питания WG140PT, обогреватель дизельный ВС Kocovcrk DELTA на сумму 6 766 тыс. рублей;
- служба авиационной безопасности-рентгенотелевнзионные системы для досмотра багажа и ручной клади, реитгеиотелевизионные интраскопы, прочее оборудование-всего на сумму 8 914 тыс. рублей;
- узел ЭСТОП-оборудованне для трансформаторной подстанции-1 410 тыс. рублей;
Прочее оборудование.
Приобретены транспортные средства на общую сумму 10 483 тыс. руб., в том числе аэродромные прицепные ленточные погрузчики, автобусы, автомобили для управленческих целей.
По договорам лизинга приобретены транспортные средства и аэропортовое оборудование. Лизинговое имущество числится на балансе лизингодателя.
В 2014 году оплачено лизинговых платежей на сумму 69 759 тыс. руб. (включая НДС). Предстоящие лизинговые платежи в 2015 году составят 63 903 тыс. руб. (включая НДС), до конца действия договора лизинга платежи составят 107 178 тыс. руб. (включая НДС).
Долгосрочные обязательства на конец прошлого года составили 525,4 млн. рублей против 625,8 млн. рублей в конце 2013 года. Объем краткосрочных обязательств — 833,7 млн. рублей, годом ранее — 1,04 млрд. рублей. Капитализация достигла 3,3 млрд. рублей. В 2014 году аэропорт обслужил 2,04 млн. человек, свыше 80% это пассажиры внутренних рейсов.
Таблица 2.3 Отчёт о финансовых результатах за 2013-2014 год
| Наименование показателя | За январь-декабрь 2014 год, тыс. рублей | За январь-декабрь 2013 год, тыс. рублей |
| Выручка | 2 012 167 | 2 057 611 |
| Себестоимость продаж | ( 1 299 197 ) | ( 1 293 850 ) |
| Валовая прибыль (убыток) | 712 970 | 763 761 |
| Управленческие расходы | ( 433 713 ) | ( 396 631 ) |
| Прибыль (убыток) от продаж | 279 257 | 367 130 |
| Доходы от участия в других организациях | 216 979 | 226 593 |
| Проценты к получению | 50 881 | 17 631 |
| Проценты к уплате | ( 78 032 ) | ( 92 456 ) |
| Прочие доходы | 228 821 | 316 694 |
| Прочие расходы | ( 146 701 ) | ( 352 181 ) |
| Прибыль (убыток) до налогообложения | 551 205 | 513 411 |
| Текущий налог на прибыль | ( 73 039 ) | ( 64 461 ) |
| Налог на прибыль прошлых лет | ( 46 ) | 3 768 |
Окончание таблицы 2.3
| В том числе постоянные налоговые обстоятельства (активы) | 6 651 | 10 153 |
| Изменение отложенных налоговых обстоятельств | ( 2 009 ) | ( 5 260 ) |
| Изменение отложенных налоговых | ( 854 ) | ( 436 ) |
| Налог на прибыль удержанный налоговым агентом | ( 17 508 ) | ( 18 199 ) |
| Чистая прибыль (убыток) | 457 794 | 428 824 |
Исходя из данных таблицы, можно сделать вывод, что на 45 444 тыс. рублей уменьшилась выручка. Валавая прибыль по сравнению с 2013 годам снизилась на 50 791 тыс. рублей. Себестоимость продаж увеличилась на 5 347 тыс. рублей. Управленеские расходы по сравнению с 2013 годом увеличелись на 37 082 тыс. рублей. Доходы от участия в других организациях сократились на 9 614 тыс. рублей. Прочие доходы сократились на 87 873 тыс. рублей. Прочие расходы по сравнению с 2013 годом сократились на 205 480 тыс. рублей и составили 146 701 тыс. рублей. По сравнению с 2013 годом Налог на прибыль прошлых лет показал отрицательный баланс и составил 46 тыс. рублей. Прибыль до налогооблажения выросла на 37 794 тыс. рублей. Чистая прибыль выросла на 28 970 тыс. рублей. Прибыль от продаж сократилась на 87 873 тыс.рублей и составила 279 257 тыс. рублей. Прибыль от налогооблажения выросла на 37 794 тыс. рублей и составила 551 205 тыс. рублей. Общие расходы составили 2 051 099тыс. рублей. Общие доходы составили 2 515 499 тыс. рублей.
Таблица 2.4. Объемные показатели за 2013-2014 год по основным видам сферы деятельности Общества следующие
| В том числе по основным видам деятельности: | |||||
| № п/п | Вид деятельности | Выручка от продаж (без НДС), тыс.руб. | Изменение 2014 от 2013, % | ||
| 2013 | 2014 | ||||
| 1 | Авиатопливообеспечение всего: | 0 | 0 | ||
| 2 | Обслуживание пассажиров всего: | 334 407 | 333 516 | -0,3 | |
| в том числе: | |||||
| Сбор за пользование аэровокзалом | 194 090 | 189 083 | -2,6 | ||
| Коммерческое обслуживание | 150 317 | 144 433 | -3,9 | ||
| 3 | Обработка грузов, почты | 134 111 | 155 842 | +16,2 | |
| 4 | Обеспечение авиационной безопасности | 221 736 | 203 992 | -8,0 | |
| 5 | Техническое обслуживание ВС, уборка ВС | 213 115 | 205 194 | -3,7 | |
| 6 | Сборы за взлет-посадку, стоянку ВС | 373 513 | 327 649 | -12,3 | |
| 7 | Реализация коммунальных услуг (тепло-, водо-, электроснабжение, услуги связи) | 65 005 | 64 863 | -0,2 | |
| 8 | Услуги по наземному обслуживанию пассажиров и авиакомпаний (обслуживание трансферных пассажиров, доставка пассажиров к/от ВС, обеспечение бортпитанием и др.) | 336 021 | 322 985 | -3,9 | |
| 9 | Наземное обслуживание грузов | 107 397 | 148 481 | +38,6 | |
| 10 | Неавиационные виды деятельности (аренда, реклама, агентская деятельность по продажам пассажирских и грузовых перевозок, автопарковка, автостоянка, услуги гостиницы, услуги камеры хранения, пользование комнатой временного пребывания, предоставление транспорта сторонним организациям, обеспечение и сопровождение деятельности) | 202 033 | 175 581 | -13,1 | |
| 11 | Прочие услуги | 60 273 | 74 064 | +22,9 | |
| Итого | 2 057 611 | 2 012 167 | -2,2 | ||
Выручка от реализации товаров, работ, услуг за 2014 год составила 2 012 167 тыс. рублей.
Вывод: Выручка компании снизилась по сравнению с показателем 2013 года на 2,2%, до 2 млрд. рублей. Наибольшее снижение в 13,1% коснулось неавиационных видов деятельности, в том числе аренда, реклама, агентская деятельность по продажам пассажирских и грузовых перевозок, автопарковка, автостоянка, услуги гостиницы, услуги камеры хранения, пользование комнатой временного пребывания, предоставление транспорта сторонним организациям, обеспечение и сопровождение деятельности — выручка по ним упала с 202 млн. рублей до 175,6 млн. рублей. Снизились сборы за взлет-посадку и стоянку воздушных судов — 327,6 млн. рублей по итогам года против 373,5 млн. рублей годом ранее (падение на 12,3%). Сборы за коммерческое обслуживание снизились на 3,9% — со 150,3 млн. рублей, до 144,4 млн. рублей. На 8% уменьшились поступления от обеспечения авиационной безопасности — с 221,7 млн. рублей до 204 млн. рублей. Услуги по наземному обслуживанию пассажиров и авиакомпаний (обслуживание трансферных пассажиров, доставка пассажиров к/от ВС, обеспечение бортпитанием и др.) снизились с 336,1 млн. рублей, до 322,9 млн. рублей. На 38,6% увеличился доход от наземного обслуживания грузов — с 107,4 млн. рублей до 148,5 млн. рублей. На 16,2% выросли поступления от обработки грузов и почты — с 134,1 млн. рублей до 155,8 млн рублей. Прочие услуги также показали существенный рост на 22,9% — с 60,2 млн. рублей до 74,1 млн. рублей.















