Диплом Сициальная работа с бездомными детьми в интернатных учреждениях г.Хабаровска (1233230), страница 3
Текст из файла (страница 3)
Вот поэтому своевременное выявление социально неблагополучных факторов позволит определить первоочередные задачи и основные направления работы по профилактики безнадзорности и беспризорности среди несовершеннолетних, стабилизировать внутрисемейные отношения на ранних стадиях семейного неблагополучия, предупредить переход семей в разряд неблагополучных. В связи с этим в системе социальной защиты населения были созданы специализированные учреждения для несовершеннолетних, к числу которых и относятся социально-реабилитационные центры помощи детям и семье, детские дома, приюты, специальные коррекционные дома-интернаты для детей-сирот и детей оставшихся без попечения родителей.
Такие социально-коррекционные учреждения, являются наиболее перспективными. Они позволяют комплексно решать проблемы коррекционно-реабилитационной работы, ориентируя ее как на самого ребенка, оказавшегося в трудной жизненной ситуации, так и на среду, в которой он находится. Данные учреждения призваны помогать не только беспризорным детям и детям-сиротам, но и тем, кто еще не утратил связи с семьей и другими институтами социализации. Деятельность вышеперечисленных учреждений очень важна, но особое внимание хотелось бы уделить детскому дому-интернату для детей-сирот и детей, оставшихся без попечения родителей.
КГБОУ для детей-сирот и детей, оставшихся без попечения родителей «Детский дом-интернат №32», был основан 20 сентября 1994 года. Учредителем является Министерство образования и науки Хабаровского края. Детский дом-интернат смешанного типа, возраст детей от 6 до 18 лет. В настоящее время в учреждении проживает 42 ребенка.
КГБОУ для детей-сирот и детей, оставшихся без попечения родителей «Детский дом-интернат №32» осуществляет комплексную деятельность, которая направлена на создание условий, способствующих реадаптации детей к нормальному образу жизни, вывода их из тяжелой жизненной ситуации, развития у них доверия в межличностных отношениях, возобновлению связей с семьей, а также решению дальнейшего жизнеустройства ребенка.
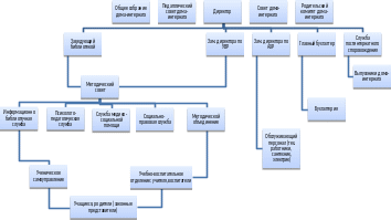
КГБОУ для детей-сирот и детей, оставшихся без попечения родителей Детский дом-интернат №32 имеет следующую структуру.
Рисунок 1.1 Структура управления КГБОУ Детский дом-интернат № 32
КГБОУ «Детский дом-интернат №32» включает в себя такие отделения как:
- учебно-воспитательное отделение;
- отделение психолого-педагогической помощи;
- отделение медико-социальной помощи;
- отделение социально-правовой помощи;
- служба постинтернатного сопровождения.
I. Учебно-воспитательное отделение
Цель деятельности отделения - создание благоприятных условий для воспитанников, приближенных к домашним, выявление факторов дезадаптации, создание условий для реабилитации воспитанников, осуществление контроля за организацией учебно-воспитательного процесса, быта и свободного времени воспитанников.
Задачи отделения:
- оказание педагогической помощи воспитанникам;
- создание условий, способствующих разностороннему развитию воспитанников;
- реализация образовательных и досуговых программ дополнительного образования художественно-эстетической направленности, способствующих развитию мотивации личности к познанию, творчеству, самореализации и самоопределению;
-предоставление воспитанникам детского дома возможности принимать участие в мероприятиях разного уровня;
- содействие развитию творческих и физических способностей воспитанников детского дома через участие в различных конкурсах, фестивалях, соревнованиях, олимпиадах;
- содействие в подготовке воспитанника к помещению в замещающую семью;
- организация самоуправления детского дома;
- поощрение одаренных воспитанников детского дома грамотами, дипломами, благодарственными письмами, подарками;
- организация межведомственного взаимодействия с субъектами системы профилактики, иных органов и организаций.
II. Отделение психолого-педагогической помощи.
Задачи отделения:
- оказание практической помощи в организации обучения детей по адаптированным программам, исходя из особенностей психофизического развития и индивидуальных возможностей детей;
- создание единого коррекционно-развивающего пространства с целью проведения учебно-воспитательного процесса;
- психолого-педагогическое обследование детей, анализ их поведения, проведение тестирования под различные типы задач педагогической помощи;
- оказание педагогической помощи детям в социальной адаптации к изменяющимся социально-экономическим условиям жизни;
- обучение детей навыкам самообслуживания, поведения в быту и в общественных местах, самоконтролю, навыкам общения и социально-бытовой адаптации;
- подготовка и проведение мероприятий по организации досуга детей;
- создание благоприятных условий для социально- культурной адаптации, эстетического воспитания и развития творческих способностей детей к различным видам деятельности, активно влияющей на их социализацию: игре, познанию, труду, общению;
- консультирование детей по вопросам жизненного устройства, выбора профессии и организация профобучения.
III. Отделение медико-социальной помощи.
Цель деятельности отделения - оказание комплекса медицинских реабилитационных услуг, направленных на восстановление полноценного функционирования или предотвращения ухудшения физического или психологического состояния ребенка.
Задачи отделения:
- разработка комплексных плановых лечебно-профилактических, противоэпидемических мероприятий, направленных на охрану здоровья, снижение заболеваемости среди воспитанников, повышение качества медико-социального обслуживания проживающих;
- организация и проведение квалифицированной экстренной, плановой и консультативной медицинской помощи;
- проведение мероприятий по социально-трудовой реабилитации детей с целью восстановления или компенсации утраченных или нарушенных способностей к бытовой, социальной и профессиональной деятельности, интеграции их в общество;
- организация и проведение диспансерного наблюдения за воспитанниками учреждения;
- разработка, организация и осуществление мер по расстановке, рациональному использованию, повышению профессиональной квалификации и воспитанию медицинских кадров;
- развитие и совершенствование организационных форм и методов работы, повышение качества и культуры медико-социального обслуживания детей;
- внедрение в практику обслуживания современных методов профилактики, диагностики и лечения детей на основе достижений медицинской науки и техники, а также передового опыта работы учреждений здравоохраниения.
IV. Отделение социально-правовой помощи.
Цель деятельности отделения - социально-правовое сопровождение воспитанника и его семьи, защита их законных интересов и также установление социального статуса воспитанника.
Задачи отдления:
- предоставление социально-педагогических услуг и социально-правовых услуг, заключающихся в систематической работе с родителями, опекунами, детьми, для обеспечения нормального воспитания и развития детей;
- защита прав и законных интересов воспитанников в порядке, предусмотренном законодательством Российской Федерации;
- изучение социального профиля семьи ребенка, материальных и жилищных условий;
- изучение особенностей личности воспитанников;
- консультация родителей (законных представителей, опекунов) по психолого-педагогическим вопросам семейного воспитания и развития личности детей;
- оказание помощи в оформлении и восстановлении документов;
- оформление юридического статуса ребенка;
- представление интересов воспитанников в судебно-правовых органах.
V. Служба постинтернатного сопровождения.
Цель деятельности службы - оказание содействия в дальнейшем самоопределении и социальной адаптации и интеграции в общество лицам из числа детей-сирот и детей, оставшихся без попечения родителей, в возрасте от 16 до 23 лет, являющихся выпускниками учреждений для детей-сирот и детей, оставшихся без попечения родителей.
Задачи службы:
- защита прав и интересов детей-сирот, детей оставшихся без попечения родителей и лиц из их числа в возрасте от 16 до 23 лет, являющихся выпускниками учреждений Хабаровского края для детей-сирот и детей, оставшихся без попечения родителей;
- взаимодействие с органами исполнительной власти, органами социальной защиты населения, организациями и службами муниципального образования, уполномоченными обеспечивать защиту прав и законных интересов детей-сирот и детей, оставшихся без попечения родителей;
- оказание социальной, педагогической, психологической и других видов помощи выпускникам;
- разработка и реализация индивидуальных планов по постинтернатному сопровождению выпускников;
- оказание содействия в защите имущественных и личных неимущественных прав и законных интересов лиц из числа детей-сирот и детей, оставшихся без попечения родителей, в возрасте от 16 до 23 лет, являющихся выпускниками детского дома;
- повышение правовой грамотности выпускников детского дома с целью улучшения социальной адаптации;
- анализ и прогнозирование нуждаемости в различных видах помощи выпускников учреждений для детей-сирот и детей, оставшихся без попечения родителей, определение наиболее эффективных форм и методов работы специалистов в процессе социально-психологического и правового сопровождения развития выпускников;
- консультирование по проблемам адаптации выпускников в самостоятельной жизни (проблемы общения, сформированности учебной мотивации, нарушения норм и правил поведения);
- разработка программ по постинтернатному сопровождению выпускников учреждений для детей-сирот и детей, оставшихся без попечения родителей.
В своей работе специалисты детского дома-интерната ставят конкретные цели, главными из которых являются воспитание целостной активной личности, способной строить свои взаимоотношения в социуме.
Задачами детского дома-интерната является:
- снятие остроты психического напряжения;
- предоставление ребенку качественного изменения условий жизни;
- проведение адаптации ребенка к жизни в социально-здоровой среде;
- воспитание целостно-ориентированной личности, умеющей жить в социуме;
- развитие у воспитанников нравственно духовных, интеллектуальных и физических черт;
- формирование стремления к учебной и трудовой деятельности, к самопознанию, становлению активной жизненной позиции, способности к самосовершенствованию, саморазвитию;
- обеспечение защиты прав, законных интересов несовершеннолетних;
- выявление и пресечение случаев вовлечения несовершеннолетних в совершение преступлений и антиобщественных действий.
Будучи одним из звеньев государственной системы профилактики безнадзорности и социальной реабилитации детей, нуждающихся в защите и поддержке государства, такие учреждения как КГБОУ «Детский дом-интернат» выполняют широкие социальные функции, а именно:
Развивающая функция. Она направлена на создание условий для духовного развития детей и взрослых, на стимулирование позитивных изменений в их личностном развитии, поддержку процессов самовыражения их способностей, обеспечение развития педагогического и детского коллективов.
Защитительная функция. Она направлена на обеспечение сохранности жизни детей, их безопасности от внешних угроз, правовую защиту законных прав и интересов ребенка, оказание ему помощи, предусматривает противодействие разрушению его физического, психического, нравственного здоровья.
Не менее важен Социальный патронаж семей, в которые возвращаются либо помещаются воспитанники учреждения, он выступает как средство предупреждения рецидива кризисных ситуаций.
Восстановительная функция. Осуществляя меры по оздоровлению условий жизнедеятельности детей в семье, способствует восстановлению социального статуса ребенка, укреплению его связей с основными институтами социализации.
Коррекционно-развивающая функция. На основе комплексной диагностики в доме-интернате определяется система мер медико-социальной, психолого-педагогической работы с детьми, ориентированной на коррекцию их психического, личностного развития, восстановление утраченного или формирование недостающего социального опыта детей.
Оздоровительная функция. На базе детского дома-интерната осуществляется медицинская помощь, в союзе с различными медицинскими учреждениями, которые занимаются восстановлением, укреплением устойчивости организма к влиянию многообразных негативных факторов. Осуществляется также профилактика заболеваний воспитанников, текущее медицинское обслуживание, проводятся закаливающие процедуры, обеспечение полноценным питанием, соблюдение санитарно-гигиенических норм, закрепление навыков здорового образа жизни.
Компенсаторская функция. В детском доме создаются условия для компенсации последствий различных видов депривации и педагогической запущенности, которым воспитанники подвергались с рождения.
Регулирующая функция. Она связана с упорядочиванием педагогических процессов и влияния на формирование личности воспитанника, детского и взрослого коллективов.
КГБОУ для детей-сирот и детей, оставшихся без попечения родителей Детский дом-интернат №32 является компонентом общей государственной системы профилактики детской безнадзорности. Итак, как детский дом сотрудничает с органами опеки и попечительства, то возможно помещение несовершеннолетних детей-сирот и детей, оставшихся без попечения родителей в приемные семьи. Но обязательно перед этим проводят предварительную работу с потенциальными усыновителями и опекунами, тестируют их, и даже после всех проверок, специалисты не оставляют без внимания опекунов и в первые месяцы совместной жизни с детьми.
Итак, можно сказать, что деятельность КГБОУ для детей-сирот и детей, оставшихся без попечения родителей Детского дома-интерната №32 направлена на воспитание целостной здоровой личности, реализацию и защиту прав детей и семьи со стороны государства, содействие стабильности семьи как социального института, а также гуманизацию связей между социальными институтами.












