ПЗ (Кукуренчук Д. А.) (1231325), страница 9
Текст из файла (страница 9)
Рисунок 5.2 – Подпрограмма первого цикла
Подпрограмма показанная на рисунке 5.3 осуществляет размножение данных из предыдущей подпрограммы для математического моделирования значений для тринадцати датчиков.
Рисунок 5.3 – Подпрограмма второго цикла
На рисунке 5.4 представленна следующая подпрограмма, которая по сгенерированным значениям определяет температуру обмоток и далее определяет перегрев с данных каждого датчика.
Рисунок 5.4 – Подпрограмма третьего цикла
Приведенная выше последовальность блоков подпрограмм представляет собой генератор температур для виртуальных датчиков, так как имеется необходимость заменить поток данных с отсутствующих реальных датчиков.
Поток данных в виде температур, с виртуальных датчиков, поступает в подпрограмму, приведенную на рисунке 5.5, которая отвечает за определение средних температур с тринадцати датчиков и расчитывает срок службы изоляции ТЭД для данных температур, а так же выводит значение перегрева.
Рисунок 5.5 – Подпрограмма четвертого цикла
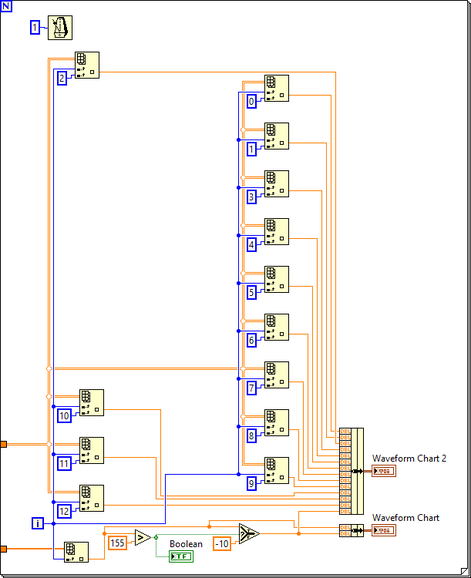
Далее с помощью подпрограммы приведенной на рисунке 5.6 осуществляется вывод графиков температур с заданным временем опроса датчиков на дисплей и показывает точки перегрева со световой индикацией.
Рисунок 5.6 – Подпрограмма пятого цикла
Показания значений температур выводятся в виде графиков средней температуры тринадцати датчиков со световой индикацией перегрева и температур каждого датчика в отдельности на лицевую панель программы, внешний вид которой представлен на рисунке 5.7.
Рисунок 5.7 – Лицевая панель программы
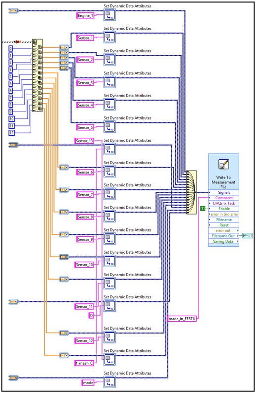
Последний блок программы представленный на рисунке 5.8 осуществляет последовательное сохранение данных с указанием названия каждой колонки.
Рисунок 5.8 – Подпрограмма шестого цикла
Значения температур каждого датчика представленные на рисунке 5.9, запрашиваемые каждые 10 минут в течении поездки, сохраняются в файле формата Excel. Также имеется колонка, которая отображает перегрев в данный момент времени значением цифры 1 и колонка ресурса изоляции для данной температуры.
Рисунок 5.9 – Участок файла сохраненных данных
Эта информация необходима для последующей расшифровки и принятия решения о необходимости дополнительной диагностики в случае значительных перегревов изоляции, с целью предупреждения внеплановых ремонтов, а так же возможно изменении режимов ведения поезда на данном участке эксплуатации.
6 ОЦЕНКА ЭКОНОМИЧЕСКОЙ ЭФФЕКТИВНОСТИ ПРИ ВНЕДРЕНИИ ТЕХНОЛОГИИ КОНТРОЛЯ ТЕМПЕРАТУРЫ ИЗОЛЯЦИИ ТЯГОВОГО ЭЛЕКТРОДВИГАТЕЛЯ
Одной из целей моей выпускной квалификационной работы является выяснить какой экономический эффект будет достигнут от системы мониторинга температуры изоляции. Для этого вначале будет рассмотрена теоретическая часть, в которой будет дано понятие экономического эффекта и методик его расчёта и потом оценена реальная значимость внедрения данного устройства, и его себестоимость.
6.1 Понятие экономического эффекта
Понятия «экономический эффект» и «экономическая эффективность» относятся к числу важнейших категорий рыночной экономики. Эти понятия тесно связаны между собой.
Экономический эффект предполагает какой-либо полезный результат, выраженный в стоимостной оценке.
Экономическая эффективность – это соотношение между результатами хозяйственной деятельности и затратами живого и общественного труда, ресурсами [13].
В показателях выручки (объеме реализованной продукции), дохода, прибыли выражается полезный результат деятельности фирмы в стоимостной форме. Их принято называть показателями экономического эффекта, который является величиной абсолютной (руб./ед. времени).
В отличие от экономического эффекта экономическая эффективность – величина относительная. Определить её можно лишь сопоставив экономический эффект как результат деятельности с затратами, которые обусловили этот эффект. Чаще всего экономическая эффективность определяется коэффициентом экономической эффективности (Е) в зависимости от того, в чем выражен экономический эффект и какие затраты учитываются при расчете, коэффициент экономической эффективности может рассчитываться по-разному, но суть остается той же.
Оценка экономической эффективности лежит в основе управления инвестиционной деятельностью предприятия, так как выбор инвестиционных проектов осуществляется по критерию экономической эффективности и показателям её характеризующим [14].
6.2 Методика расчета экономической эффективности
Суть данного раздела заключается в том, чтобы выяснить основные показатели экономической эффективности от внедрения нового устройства и в дальнейшем увидеть, как каждый из них позволит судить об ожидаемом эффекте. Экономическая эффективность (эффективность производства) – это соотношение полезного результата и затрат факторов производственного процесса. Для количественного определения экономической эффективности используется показатель эффективности, также это – результативность экономической системы, выражающаяся в отношении полезных конечных результатов её функционирования к затраченным ресурсам. Складывается как интегральный показатель эффективности на разных уровнях экономической системы и является итоговой характеристикой функционирования национальной экономики и получение максимума возможных благ от имеющихся ресурсов. Для этого нужно постоянно соотносить выгоды и затраты, или, говоря по-другому, вести себя рационально. Рациональное поведение заключается в том, что производитель и потребитель благ стремятся к наивысшей эффективности и для этого максимизируют выгоды и минимизируют затраты [13].
На микроэкономическом уровне – это отношение произведённого продукта (объём продаж компании) к затратам (труд, сырьё, капитал).
Экономическую эффективность процесса научно-технических нововведений определяют в зависимости от цели анализа. Здесь возможны три варианта:
- абсолютной эффективности;
- относительной эффективности нововведений по отношению к предшествующему состоянию;
- их сравнительной эффективности в сопоставлении с мировыми показателями научно-технического развития.
Абсолютная эффективность нововведений определяется отношением экономического результата к соответствующим (совокупным) затратам. Она показывает норму прибыли (рентабельность) и характеризует окупаемость затрат для производителей и (или) потребителей нововведений.
Относительная экономическая эффективность нововведений исчисляется сопоставлением экономических показателей инновационного и традиционного производства или показателей осуществляемых и предыдущих нововведений.
Эффективность имеет многофакторную природу. К составляющим экономической эффективности процесса научно-технических нововведений, т.е. моментам, оказывающим существенное влияние на результаты и затраты, относят фактор качества наукоемкой продукции, фактор времени, темпы нововведений [14].
6.3 Основные показатели экономической эффективности внедрения
новой техники
К основным показателям эффективности внедрения новой техники относятся следующие:
- годовой экономический эффект от внедрения новой техники;
- эффективность единовременных затрат на создание новой техники;
- срок окупаемости единовременных затрат на создание новой техники.
Эти показатели могут быть как ожидаемыми, позволяющими судить об экономической эффективности планируемой к использованию новой техники, так и фактическими, оценивающими эффективность существующего оборудования [13].
6.4 Расчет расходов на изготовление устройства
Основными расходами, связанными с конструированием модели являются затраты на приобретение необходимых комплектующих, расходы на изготовление прибора и программирование.
Таблица 6.1 – Комплектующие устройства измерения температуры изоляции
| Материалы | Количество, шт. | Цена, 1 шт. в руб. | Затраты на весь объем элементов, руб. | ||
| Контроллер NI USB-6000 | 2 | 12000 | 24000 | ||
| Пирометр Кельвин ИКС | 13 | 1400 | 18200 | ||
| Блок питания ТДМ SQ0331-0053 | 1 | 200 | 200 | ||
| Персональный компьютер | 1 | 10000 | 10000 | ||
| Провод (витая пара) | 1 | 800 | 800 | ||
| Резисторы | 13 | 3 | 39 | ||
| Итого: | - | - | 53239 | ||
Чтобы рассчитать ежегодную сумму амортизационных отчислений, необходимо первоначальную стоимость устройства умножить на норму амортизационных отчислений
где
– амортизационные отчисления за год;
C – стоимость устройства, руб;
K – годовая норма амортизации в процентах, которая рассчитывается по формуле:
где n – количество лет эксплуатации устройства, принимается n=10.
Затраты по труду зависят от продолжительности проводимых работ и часовой заработной платы работника производящего изготовление, программирование и сборку устройства. Для расчета технической документации и параметров прибора требуется инженер технолог с должностным окладом 22000 рублей.
Часовая тарифная ставка рассчитывается по формуле
















