ПЗ ДП Ющенко (1230275), страница 5
Текст из файла (страница 5)
M12 = 0,00128e-j7° – коэффициент взаимоиндукции рельсов;
(γl)КР = 1,13ej26° – критическое значение комплексного числа на частоте f = 25 Гц, при котором удельное сопротивление изоляции рельсовой линии в контрольном режиме принимает критическое значение.
Коэффициенты четырехполюсников ИТ типа ПРТ-А, а также ДТ на питающем и релейном концах взяты из методики расчета кодовой рельсовой цепи частотой 25 Гц с реле типа ИМВШ-110 [8].
2.1.3.2 Схема замещения и параметры четырехполюсников начала (Н) и конца (К) рельсовой цепи
За основу алгоритма расчета принята методика, изложенная в справочнике [11], с некоторыми дополнениями, вызванными необходимостью учета параметров приборов защиты. Для сокращения объема расчетов четырехполюсники аппаратуры начала и конца рельсовой цепи объединяют соответственно в четырехполюсники Н и К. Для расчета коэффициентов четырехполюсников Н и К составлена схема замещения рельсовой цепи, которая представлена на рисунке 2.15.
Рисунок 2.15 – Окно программы расчета коэффициентов четырехполюсников аппаратуры начала (Н) и конца (К) рельсовой цепи
Отличительной особенностью предлагаемой методики является учет в расчете параметров приборов искрогасящего контура и аппаратуры защиты рельсовой цепи. Искрогасящий контур, состоящий из резистора RК и конденсаторов С1 и С2, разделен на два четырехполюсника для удобства вычисления их параметров. Каждое из устройств защиты рельсовой цепи также представлено отдельным четырехполюсником. Такой подход позволяет повысить точность конечных результатов расчета, учесть изменения параметров аппаратуры защиты во время эксплуатации, или при их замене на новые устройства.
Вычисление параметров четырехполюсников Н и К сводится к последовательному перемножению матриц, составленных из коэффициентов четырехполюсников, входящих в их состав. Результаты расчетов представлены на рисунке 2.15.
2.1.3.3 Расчет и анализ нормального режима
Нормальным режимом называется такое состояние исправной и свободной от подвижного состава рельсовой цепи, при котором путевой приемник выдает дискретную информацию «Свободно». Такая информация будет выдаваться надежно, если в правильно спроектированной и отрегулированной рельсовой цепи будут четко соблюдаться два условия:
- при критическом сочетании значений основных параметров, соответствующих неблагоприятным условиям для передачи энергии (минимальное напряжение источника питания UМИН, максимальное удельное сопротивление рельсовой линии zМАК, минимальное удельное сопротивление изоляции rИ МИН), уровень сигнала на входе одноэлементного приемника должен соответствовать его рабочему току IР (или уровень и фаза сигнала на входе фазочувствительного приемника должны соответствать его рабочему вращающему моменту MР);
- при критическом сочетании значений основных параметров, соответствующих неблагоприятным условиям для передачи энергии (максимальное напряжение источника UМАК, минимальное удельное сопротивление рельсовой линии zМИН, максимальное удельное сопротивление изоляции rИ МАК), уровень сигнала на входе одноэлементного приемника не превышает его допустимую перегрузку по току (напряжению) IПЕР Д (UПЕР Д) (или уровень и фаза на входе фазочувствительного приемника не превышает его перегрузку по вращающему моменту MПЕР Д)[11].
Критериями первого состояния являются напряжение U, ток I и мощность S источника, при которых надежно срабатывает путевой приемник. Критерием второго состояния служит соотношение
KПЕР Ф ≤ KПЕР Д,
где KПЕР Ф – фактический коэффициент перегрузки путевого приемника;
KПЕР Д – допустимый (максимальный) коэффициент перегрузки путевого приемника.
Результаты расчета нормального режима для кодовой рельсовой цепи представлены на рисунках 2.16 и 2.17.
Рисунок 2.16 – Окно результатов расчета коэффициента перегрузки реле
.Рисунок 2.17 – Окно результатов расчета нормального режима работы кодовой рельсовой цепи
В разработанной программе пользователю предоставляется возможность выполнить анализ зависимости напряжения на входе путевого фильтра UФ от удельного сопротивления изоляции rИ. Окно с анализом нормального режима представлено на рисунке 2.18. С увеличением удельного сопротивления изоляции напряжение на входе фильтра возрастает, так как снижаются потери энергии при протекании сигнального тока по рельсовой линии.
Рисунок 2.18 – Окно с анализом работы кодовой рельсовой цепи в нормальном режиме
2.1.3.4 Расчет и анализ шунтового режима
Шунтовым режимом называется такое состояние рельсовой цепи при котором ее путевой приемник выдает дискретную информацию «Занято» при наложении в любой точке рельсовой линии поездного шунта сопротивлением не ниже нормативного [11].
Критерием выполнения шунтового режима служит соотношение
КШ ≥ 1,
где КШ – коэффициент шунтовой чувствительности к нормативному поездному шунту для любой относительной координаты рельсовой линии, который вычисляют при критических значениях основных параметров (максимальное напряжение источника UМАК, сопротивление изоляции стремится к бесконечности, минимальное сопротивление рельсовой линии zМИН) для этого режима.
Рисунок 2.19 – Окно результатов расчета шунтового режима работы кодовой рельсовой цепи
Для всех рельсовых цепей, кроме горочных, сопротивление нормативного шунта RШН = 0,06 Ом. Окно с результатами расчета шунтового режима кодовой рельсовой цепи представлено на рисунке 2.19.
Зависимость коэффициента КШ при изменении места наложения нормативного шунта представлена на рисунке 2.20. Как видно, максимальное значение коэффициент чувствительности рельсовой цепи к шунту принимает в середине рельсовой линии, минимальные значения соответствуют началу (питающий конец) и концу (релейный конец) рельсовой цепи, причем шунтовой режим для кодовой рельсовой цепи для заданных параметров выполняется.
Рисунок 2.20 – Окно с результатами анализа работы кодовой рельсовой цепи в шунтовом режиме
2.1.3.5 Расчет и анализ контрольного режима
Контрольным режимом называется такое состояние рельсовой цепи, при котором путевой приемник передает дискретную информацию, эквивалентную информации «Занято», при полном разрыве рельсовой нити в любой точке рельсовой линии.
Критерием выполнения контрольного режима является соотношение
КК ≥ 1,
где КК – коэффициент чувствительности рельсовой цепи к обрыву (поврежденной) нити, который вычисляют при критическом наборе основных параметров для этого режима (максимальное напряжение источника UМАК, критическое сопротивление изоляции rИ КРИТ).
Окно с результатами расчета контрольного режима кодовой рельсовой цепи представлено на рисунке 2.21.
Рисунок 2.21 - Окно с результатами расчета контрольного режима
работы кодовой рельсовой цепи
Как видно из рисунка 2.21, контрольный режим для кодовой рельсовой цепи при заданных параметрах выполняется, так как коэффициент чувствительности КК = 1,42, что больше единицы.
2.1.3.6 Расчет режима короткого замыкания
Под режимом короткого замыкания (к. з.) подразумевается режим работы генератора при расположении нормативного поездного шунта в начале рельсовой линии, то есть в точке подключения к ней генератора.
К критериям режима к. з. относятся ток IКЗ и мощность SКЗ генератора. Обычно ток и мощность режима к. з. превышают ток и мощность его при нормальном режиме.
Результаты расчета режима к. з. приведены на рисунке 2.22.
Сравнение значений тока I и мощности S источника для нормального режима (см. рисунок 2.17) с полученными значения IКЗ и SКЗ показывает, что эти параметры увеличиваются вдвое. Такое различие в значительной степени зависит от соотношения параметров четырехполюсника Н.
Рисунок 2.22 – Окно результатов расчета режима короткого замыкания кодовой рельсовой цепи
Ток и мощность генератора в режиме к. з. могут быть и меньше аналогичных параметров в нормальном режиме благодаря применению емкостных ограничителей в резонансных рельсовых цепях.
2.1.3.7 Расчет режима АЛСН
Режимом АЛСН называется такое состояние исправной занятой рельсовой цепи, при котором в рельсовой петле создается уровень кодового сигнала, достаточный для надежного действия локомотивного приемника, расположенного на удаленном от генератора АЛСН конце рельсовой линии.
Критерием надежности режима АЛСН является соотношение
КАЛС = IЛФ МИН / IЛН ≥ 1,
где IЛФ МИН – фактический минимальный ток в рельсовой линии при наложении нормативного шунта на удаленном от генератора кодовых сигналов АЛСН конце рельсовой линии и критическом сочетании основных параметров для этого режима (минимальное напряжение источника UMIN, минимальное сопротивление изоляции rИ МИН);
IЛН – нормативный ток АЛСН, при котором локомотивный приемник работает устойчиво (в расчете IЛН = 1,4 А).
Результаты расчета режима АЛСН представлены на рисунке 2.23. Для кодовой рельсовой цепи с заданными параметрами режим выполняется, так как фактический минимальный ток IЛФ МИН больше нормативного IЛН и равен 1,66 А.
Рисунок 2.23 – Окно результатов расчета режима АЛСН кодовой рельсовой цепи
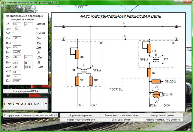
2.1.4 Принципиальная схема фазочувствительной рельсовой цепи
Принципиальная схема фазочувствительной рельсовой цепи для участков с автономной тягой взята из нормали РЦ 25-ДСШ16-АТ-С-92 [12]. Кодирование рельсовой цепи осуществляется с питающего конца контактом трансмиттерного реле Т, причем кодирование начинается при вступлении подвижной единицы на предыдущую рельсовую цепь, а при ее свободности данная рельсовая цепь получает непрерывное питание (контакт П замкнут). В качестве путевого приемника используется двухсекторное реле типа ДСШ-16.
На рисунке 2.24 представлен интерфейс программы расчета фазочувствительной рельсовой цепи с принципиальной схемой. Все параметры, доступные пользователю для изменения, расположены в левой части окна.
Перед началом расчета пользователю предоставляется возможность ознакомиться с эксплуатационно-техническими параметрами аппаратуры фазочувствительной рельсовых цепей.
Рисунок 2.24 – Интерфейс программы расчета основных режимов работы фазочувствительной рельсовой цепи
2.1.5 Эксплуатационно-технические параметры аппаратуры фазочувствительной рельсовой цепи
2.1.5.1 Аппаратура фазочувствительной рельсовой цепи
Для контроля состояния станционных приемоотправочных, стрелочных и межстрелочных участков пути при автономной тяге, а также на неэликтрифицированных путях станций при электротяге постоянного тока широкое распространение получили фазочувствительные рельсовые цепи, обладающие повышенной помехозащищенностью. Для участков с автономной тягой чаще всего применяются бездроссельные фазочувствительные цепи с реле типа ДСШ-16, имеющим наибольший коэффициент надежного возврата по сравнению с другими реле типа ДСШ. Интерфейс программы расчета основных режимов работы и принципиальная схема фазочувствительной рельсовой цепи представлены на рисунке 2.24.
Постовая аппаратура включает в себя реле ДСШ-16, защитный блок ЗБ-ДСШ, а также контакт трансмиттерного реле. Питание рельсовой цепи осуществляется от преобразователя частоты ПЧ-50/25.
К напольному оборудованию относятся питающий и изолирующий трансформаторы типа ПРТ-А, плавкие предохранители и регулируемые резисторы RП и RР типа РМР-1. Сопротивление RП представляет собой ограничивающее сопротивление на питающем конце рельсовой цепи, а RР – на релейном. Напольное оборудование размещается в путевых (ПЯ) или трансформаторных ящиках (ТЯ). Так как рельсовая цепь бездроссельная, то коэффициент трансформации трансформатора релейного конца выбран n = 40.
2.1.5.2 Питающие и изолирующие трансформаторы
В качестве изолирующего и питающего трансформаторов в фазочувствительных рельсовых цепях для участков с автономной тягой применяют трансформаторы типа ПРТ-А с коэффициентом трансформации n = 40. Также используются трансформаторы типа ПТ-25А и ПОБС-3А (в зависимости от конфигурации кодирующих схем) [8]. Схемы включения обмоток трансформаторов ПРТ-А, ПТ-25А и ПОБС-3А представлены на рисунке 2.25.















