Сапожников Пояснительная записка (1230236), страница 3
Текст из файла (страница 3)
Состояние подвижного состава и рельсового пути в эксплуатации в пределах нормируемых конструктивных и эксплуатационных допусков в содержании носит вероятностный характер. В связи с этим действующие в процессе движения на вагон динамические силы являются случайными величинами, случайными функциями скорости или времени. На вагон действуют также тормозные силы, которые возникают при движении поезда в режиме торможения.
На основании проводимых различными научными организациями теоретических исследований и результатов экспериментальных поисков для проектирования и расчета вагонов были разработаны Нормы для расчета и проектирования вагонов железных дорог МПС колеи 1520 мм (несамоходных) (далее – «Нормы») [21].
Действующие на сегодняшний день «Нормы» разработаны ОАО «ВНИИЖТ» и ОАО «НИИ вагоностроения» и введены в действие с 1996 г. Они устанавливают основные требования по конструированию вагонов с целью обеспечения их надежности, прочностных свойств, устойчивости в рельсовой колее, динамических качеств с точки зрения плавности хода и безопасности движения. Действие этих норм распространяется на весь парк несамоходных пассажирских вагонов и грузовых, а также вагонов промышленного транспорта, которые грузовых эксплуатации на сети железных дорог ОАО «РЖД». Кроме требований, «Нормы» содержат рекомендации и справочные материалы, которые способствуют более рациональному использованию прогрессивных решений при создании новых конструкций вагонов. Проектирование вагонов с соблюдением требований «Норм» обеспечивает достаточный уровень безопасности движения, то есть с высокой степенью вероятности можно утверждать, что при движении в реальных условиях не произойдет крушение поезда или другая аварийная ситуация.
При проектировании вагона учитываются следующие параметры: назначение вагона, предельные значения нагрузки на ось колесной пары и погонной нагрузки, габарит, указывается необходимая конструкционная скорость движения вагона, то есть наибольшее значение скорости движения, при которой должна обеспечиваться работоспособность всех систем, устойчивость и плавность хода вагона на прямом участке пути хорошего технического состояния, поэтому для реализации заданных положений при проектировании вагонов должны учитываться: современные и перспективные условия эксплуатации; требования по улучшению динамических качеств вагонов и их воздействия на путь; необходимость обеспечения прочностных свойств и коррозионной стойкости элементов конструкции. Кроме того, обязательно принимаются во внимание рекомендации к надежности вагона, его безотказности, долговечности и ремонтопригодности; вопросы снижения собственного веса конструкции, подбора рациональных геометрических сечений несущих элементов; условия механизированной погрузки и разгрузки грузов. Учитываются также правила технической эксплуатации железных дорог, правила техники безопасности, противопожарные требования и санитарно-гигиенические нормы для пассажиров и обслуживающего персонала. Необходимо также соблюдать требования по унификации и стандартизации узлов и деталей вагона, сохранности перевозимых грузов.
При проектировании всех вагонов учитываются следующие основные силы:
- собственная сила тяжести (вес) конструкции (тары) и сила тяжести (вес) груза;
- инерционные силы, вызванные колебательными ускорениями масс при движении вагона по неровностям пути;
- силы, возникающие при движении вагона по кривым и стрелочным переводам;
- аэродинамические силы (силы давления ветра и т.п.);
- силы взаимодействия между вагонами, между вагоном и локомотивом и между кузовом вагона и грузом при различных режимах движения поезда и маневровой работе, а также возникающие при этом продольные силы инерции.
Величины сил регламентируются нормативными документами. Устанавливаются два основных расчетных режима (I-й и III-й) и один дополнительный специальный.
По I расчетному режиму рассматриваются относительно редкое сочетание экстремальных нагрузок.
Основное требование при расчете на прочность по этому режиму – не допустить появления остаточных деформаций (повреждений) в узле или детали.
Допускаемые напряжения по этому режиму выбираются близкими к пределу текучести или пределу прочности материала с учетом характера действия нагрузки (квазистатическая, ударная) и свойств материала.
В эксплуатации I режиму соответствуют для грузовых вагонов осаживание и трогание тяжеловесного состава с места, соударения вагонов при маневрах, в том числе при роспуске с горок, экстренное торможение в поездах при малых скоростях движения, для пассажирских вагонов – аварийное соударение при маневрах, или столкновение вагонов в нештатных ситуациях, а также аварийный рывок (толчок) вагона при следовании в грузовом поезде.
По III расчетному режиму рассматривается относительно частое возможное сочетание умеренных по величине нагрузок, характерное для нормальной работы вагона в движущемся поезде.
Основное требование при расчете по этому режиму - не допустить усталостного разрушения узла или детали.
Допускаемые напряжения по этому режиму выбираются исходя из пределов выносливости материала с учетом совместного действия квазистатических, вибрационных и ударных нагрузок, влияния коррозии.
В условиях эксплуатации III режиму соответствует случай движения вагона в составе поезда по прямым и кривым участкам пути и стрелочным переводам с допускаемой скоростью вплоть до конструкционной при периодических служебных регулировочных торможениях, периодических умеренных рывках и толчках, штатной работе механизмов и узлов вагона.
II дополнительный специальный расчетный режим устанавливается для отдельных типов вагонов как сочетание нагрузок, характерное для этих вагонов (например, при погрузочно-разгрузочных работах, ремонте и т.п.).
Продольные силы инерции масс загруженных вагонов, возникающие при поездной и маневровой работе, допускается определять:
-
при пониженных скоростях движения и экстренных торможениях, рывках, осаживании, соударениях, при маневрах и на горках (I режим), исходя из замедления (ускорения):
-
для грузовых 8-осных вагонов – 2,0 g;
-
для грузовых 6-осных вагонов – 2,5 g;
-
для грузовых 4-осных вагонов – 3,5 g;
-
изотермических – 3,0 g;
-
пассажирских – 4,5 g.
б) при нормальных скоростях движения и служебных торможениях с рывками и толчками (III режим) исходя из замедления (ускорения):
-
для грузовых 8-осных вагонов – 0,6 g;
-
для грузовых 6-осных вагонов – 0,8 g;
-
для грузовых 4-осных вагонов – 1,0 g;
-
изотермических – 1,1 g;
-
пассажирских в грузовом поезде – 1,5 g.
в) при нормальных и повышенных скоростях движения, служебных и регулировочных торможениях без рывков и толчков (частный случай III режима), исходя из замедления для всех вагонов – 0,2 g.
Таблица 1.1 – Величины допустимой продольной нагрузки на различные типы вагонов
| Величина продольной нагрузки, МН | ||||
| Расчетные режимы | ||||
| Наименование вагонов | I | III | ||
| квазистатическая сила | удар, рывок | квазистатическая сила | удар, рывок | |
| Грузовые вагоны основных типов | -3,0 +2,5 | -3,0 +2,5 | -1,0 +1,0 | -1,0 +1,0 |
| Изотермические вагоны, хоппер-дозаторы, вагоны-самосвалы | -2,5 +2,5 | -3,0 +2,5 | -1,0 +1,0 | -1,0 +1,0 |
| Пассажирские вагоны всех типов, включая почтовые, багажные и почтово-багажные | -2,5 +1,5 | -2,5 +2,0 | -1,0 +1,0 | -1,0 +1,0 |
Таким образом, становится ясно, что крайне важно ограничивать продольные силы, возникающие при эксплуатации вагонов, чтобы их значение не превышало максимально допустимые значения, на которые рассчитаны вагоны, для этого проводить опытные поездки для выработки правильных режимов вождения составов повышенной длины и массы, а для этого необходимо устройство контроля продольной динамики.
4 РАЗРАБОТКА УСТРОЙСТВА ИЗМЕРЕНИЯ ПРОДОЛЬНОЙ ДИНАМИКИ
4.1 Параметры, необходимые для изучения динамики поезда
Для исследования продольной динамики поезда необходимо контролировать ряд параметров, которые в свою очередь можно разделить на прямые и косвенные. К прямым относятся: усилия, перемещения, ускорения, а к косвенным – давления тормозной магистрали, запасного резервуара и тормозного цилиндра. Для контроля каждого из этих параметров выбирается необходимое оборудование, место его установки и диапазон значений контролируемых параметров.
4.2 Применяемое оборудование
В этом разделе проекта производится подбор необходимого измерительного оборудования необходимого для фиксации параметров и их диапазонов, которые дают представления о динамических процессах поезда. Этими величинами являются ускорение и расстояние перемещений.
В настоящее время существует огромное количество приборов сбора информации и датчиков для измерения нужных параметров.
4.2.1 Измерительные датчики ускорений
Ускорения вагонов появляются из-за неравномерности движения всего состава. Измерение ускорений – крайне важный показатель динамики состава, потому что обрывы автосцепок происходят из-за рывков в поезде, и очень необходимо знать, когда и на каких участках движения на состав действуют сверхнормативные ускорения. Для контроля ускорений применяются акселерометры, которые могут фиксировать может фиксировать: вибрации, рывки, наклонное положение, столкновения и движение вагонов.
Датчики ускорения или, по-другому, акселерометры представляют из себя устройство, способное измерять ускорение предмета, которое оно приобретает при смещении относительно своего нулевого положения. Они применяются как для измерения ускорения в сторону, в которую произошло смещение, так и для измерения ускорения, вызванного силой тяжести Земли. В настоящее время наиболее распространены акселерометры на основе микроэлектромеханических систем (MEMS), а также ёмкостные, пьезоэлектрические, пьезорезистивные акселерометры.
Среди разнообразных моделей можно выделить основные датчики измерения ускорений, различающиеся конструкцией, параметрами и характеристиками, а также областью применения. Миниатюрные модели вибродатчиков измеряют ударное и вибрационное ускорение в диагностических системах и при лабораторных исследованиях. Чувствительность данных приборов составляет 0,5 – 33 мВ/g. Вибродатчики общего назначения работают в частотном диапазоне от 0,5 до 10000 Гц, совместимы с технологией опроса датчиков TEDS. Чувствительность приборов составляет 100 мВ/g. Трехкомпонентные устройства служат для определения объемного фазового портрета виброускорений на объекте в точке их закрепления. Чувствительность приборов составляет от 10 до 100 мВ/g. Модели промышленного назначения могут исполняться во взрывозащищенных вариантах. Чувствительность приборов составляет от 10 до 100 мВ/g. Высокочувствительные акселерометры измеряют механические и сейсмические колебания сооружений и инженерных конструкций. Чувствительность приборов составляет от 500 до 600 мВ/g.
В данной системе используются цифровые акселерометры ADXL 345. Выбор пал именно на цифровой датчик, потому что он лишен недостатка неустойчивости показаний из-за воздействия внешних факторов.
ADXL 345 – миниатюрный, трехосевой акселерометр с габаритами 3 мм × 5 мм × 1 мм. Датчик обладает высоким разрешением (13 бит), низким уровнем энергопотребления и диапазоном измерения до ±16 g. Результаты измерения представляются в цифровой форме в виде 16-разрядных чисел в дополнительном коде, возможно подключение через цифровые интерфейсы SPI (трех или четырехпроводной) или I2C. [1] Параметры акселерометра ADXL345 приведены в таблице 4.1.
Таблица 4.1 – Параметры датчика ускорений ADXL345
| Параметр датчика | Значение |
| Ток потребления в рабочем режиме | 40 – 150 мкА |
| Диапазон рабочих напряжений питания | 2,0 – 3,6 В |
| Рабочий диапазон температур | -40 – 85°С |
| Интерфейс | SPI или I2C |
| Габариты | 3×5×1 мм |
| Диапазон напряжения питания | 2,0 - 3,6 В |
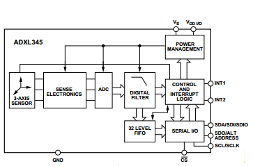
На рисунках 4.1 и 4.2 представлены функциональная блок-схема датчика и расположение выводов соответственно.
Рисунок 4.1 – Функциональная блок-схема ADXL345
Рисунок 4.2 – Расположение выводов ADXL345
| № вывода | Обозначение | Описание |
| 1 | VDD I/O | Питание интерфейса ввода-вывода |
| 2 | GND | Должен быть подключен к общему проводу |
| 3 | RESERVED | Зарезервирован, должен быть подключен к VS или оставаться свободным |
| 4 | GND | Должен быть подключен к общему проводу |
| 5 | GND | Должен быть подключен к общему проводу |
| 6 | VS | Питание |
| 7 | CS | Вход выбора MC, активный низкий |
| 8 | INT1 | Выход прерывания 1 |
| 9 | INT2 | Выход прерывания 2 |
| 10 | NC | Не подключается |
| 11 | RESERVED | Зарезервирован, должен быть подключен к общему проводу или оставаться свободным |
| 12 | SDO/ALT ADRESS | Выход данных для SPI или выбор адреса для I2C |
| 13 | SDA/SDI/SDIO | Данные для I2C или вход данных для 4-х проводного SPI, или вход и выход данных для 3-х проводного SPI |
| 14 | SCL/SCLK | Синхронизация для данных |
Таблица 4.1 – Выводы акселерометра ADXL 345















