Пояснительная записка (1228636), страница 4
Текст из файла (страница 4)
Таблица 1.5 – Основные технические характеристики прибора СМ-3001
| Частотный диапазон | 4-20000 Гц (7 поддиапазонов) |
| Частоты детектора огибающей | 3, 6, 12 кГц (1/2 октавы) |
| Память | более 700 спектров по 400 линий |
| Погрешность измерения | +4% |
| Рабочий диапазон температур | -10…+55ˆС |
| Время работы без подзарядки | не менее 10 часов |
| Масса | 1 кг (с аккумуляторами) |
Общий вид прибора СМ-3001 с датчиками приведен на рисунке 1.20.
Рисунок 1.20 – Общий вид прибора СМ-3001 с датчиками
1.3.2 Вибродиагностический комплекс «ОМСД-03»
Комплекс используется на железной дороге для выявления дефектов (неисправностей) в колесно-моторных блоках локомотивов подвижного состава с помощью измерений виброакустических сигналов и их анализа на основе использования компьютерных технологий. Система диагностики механизмов содержит стенд диагностики буксовых подшипников, стенд диагностики тяговых двигателей, стенд диагностики колесно-моторного блока (КМБ), стенд диагностики КМБ под локомотивом для последовательной и комплексной диагностики упомянутых узлов. В результате повышается качество диагностики колесно-моторного блока локомотивов.
При создании системы диагностики механизмов ОМСД-01(02) (одноканальная многофункциональная система диагностики) требовалось решить следующие задачи:
- выявлять с достоверностью не менее 92 % и однозначно (годен/брак) все недопустимые дефекты подшипниковых и редукторных узлов, исключив влияние человеческого фактора;
- обеспечить комплексность диагностирования по всей технологической цепочке от подшипника до колесно-моторного блока под локомотивом;
- минимизировать количество датчиков и время диагностирования;
- обеспечить возможность передачи по электронной связи диагностической информации в дорожные или региональные центры в реальном времени;
Созданная одноканальная многофункциональная система диагностики – ОМСД-01(02) полностью соответствует заявленным техническим требованиям.
Технический результат заключается в повышении качества диагностики колесно-моторного блока локомотивов путем использования 4-х стендов и единой системы вибродиагностики, что позволяет реализовать метод пооперационного контроля сборочных операций и диагностировать подшипники и узлы в которые они входят на всех этапах технологического процесса сборки колесно-моторных блоков (КМБ) локомотивов по всей технологической цепочке от подшипника до колесно-моторного блока под локомотивом при соблюдении единства методов и средств измерений, что повышает качество их изготовления и ремонта и повышает безопасность движения.
Поставленная техническая задача и достигаемый при ее решении технический результат реализуется за счет того, что система диагностики механизмов содержит стенд диагностики буксовых подшипников, стенд диагностики тяговых двигателей, стенд диагностики колесно-моторного блока (КМБ), стенд диагностики КМБ под локомотивом для последовательной и комплексной диагностики упомянутых узлов.
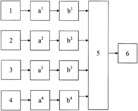
Сущность комплекса поясняется представленными графическими материалами, где на рисунке 1.21 показана структурная блок-схема.
Рисунок 1.21 – Структурная блок-схема ОМСД: 1 – стенд диагностики буксовых подшипников; 2 – стенд диагностики тяговых двигателей; 3– стенд диагностики колесно-моторного блока (КМБ); 4 – стенд диагностики КМБ под локомотивом; 5 – многоканальный аналого-цифровой преобразователь (АЦП); 6 – компьютер; а1 а2, а3, а4 – датчики виброускорений; b1, b2, b3, b4 – усилители
Работа комплекса заключается в следующем: буксовый подшипник диагностируется с целью выявления механических дефектов входящих в него деталей, для чего подшипник приводится во вращение на стенде 1. Возникающие при этом вибрации преобразовываются с помощью датчика виброускорений а1 в электрический сигнал. Сигнал с датчика поступает на вход усилителя b1. С выхода усилителя сигнал поступает на первый вход аналого-цифрового преобразователя (АЦП) 5, где преобразуется в цифровую форму. С выхода аналого-цифрового преобразователя (АЦП) сигнал поступает в компьютер 6, где обрабатывается и анализируется для выявления дефектов подшипника.
Годные подшипники монтируются в тяговый электродвигатель (ТЭД), который приводится во вращение на стенде 2. Возникающие при этом вибрации преобразовываются с помощью датчика виброускорений а2 в электрический сигнал. Сигнал с датчика поступает на вход усилителя b2.
С выхода усилителя сигнал поступает на второй вход аналого-цифрового преобразователя (АЦП) 5, где преобразуется в цифровую форму. С выхода аналого-цифрового преобразователя (АЦП) сигнал поступает в компьютер 6, где обрабатывается и анализируется для выявления дефектов тягового электродвигателя.
Годные подшипники и тяговый двигатель монтируются в колесно-моторный блок (КМБ) который диагностируется на выявление дефектов сборки и смазки на стационарном стенде 3. Возникающие при этом вибрации преобразовываются с помощью датчика виброускорений а3 в электрический сигнал. Сигнал с датчика поступает на вход усилителя b3. С выхода усилителя сигнал поступает на третий вход аналого-цифрового преобразователя (АЦП) 5, где преобразуется в цифровую форму. С выхода аналого-цифрового преобразователя (АЦП) сигнал поступает в компьютер 6, где обрабатывается и анализируется для выявления дефектов сборки и смазки колесно-моторного блока (КМБ).
Исправный колесно-моторный блок (КМБ) монтируется под локомотив, который диагностируется на выявление дефектов сборки и смазки на стенде 4. Возникающие при этом вибрации преобразовываются с помощью датчика виброускорений а4 в электрический сигнал. Сигнал с датчика поступает на вход усилителя b4. С выхода усилителя сигнал поступает на четвертый вход аналого-цифрового преобразователя (АЦП) 5, где преобразуется в цифровую форму. С выхода аналого-цифрового преобразователя (АЦП) сигнал поступает в компьютер 6, где обрабатывается и анализируется для выявления дефектов сборки и смазки.
Ключевым звеном системы ОМСД-01(02) является достоверное определение порогового значения для каждого дефекта. Достижение и тем более превышение этого параметра является необходимым и достаточным условием для однозначной браковки узла с указанием причины.
2 СУЩЕСТВУЮЩАЯ ТЕХНОЛОГИЯ ОПРЕДЕЛЕНИЯ ТЕХНИЧЕСКОГО СОСТОЯНИЯ ПОДШИПНИКОВ КАЧЕНИЯ УЗЛОВ ЛОКОМОТИВОВ В СЛД КОМСОМОЛЬСК-НА-АМУРЕ
2.1 Анализ статистики отказов подшипников качения
Ниже приводится анализ статистики отказов подшипников качения в узлах локомотивов.
2.1.1 Обнаруживаемые дефекты подшипниковых узлов
Основными узлами, определяющими надежность и ресурс колесно-моторных блоков эксплуатируемых локомотивов, являются подшипники качения, как тягового электродвигателя, так и колесных пар (буксовые подшипники). Их состояние периодически и достаточно успешно контролируется в условиях депо с использованием вибродиагностических комплексов, анализирующих вибрацию подшипниковых узлов в широком диапазоне частот от 2 Гц до 25 кГц. Диагностика обычно проводится во время технического обслуживания локомотивов.
Рисунок 2.1 – Вибрация подшипникового узла тягового электродвигателя с подшипником, имеющим трещину на внутреннем кольце
При каждом периодическом диагностировании измеряются автоспектр вибрации подшипникового узла до частоты 1–2 кГц, (на рисунках – правый верхний), спектр огибающей высокочастотной (8–10 кГц) вибрации (верхний левый спектр), а также пиковое и среднеквадратичное значение более высокочастотной (от 10 до 25 кГц) вибрации, выделяемой широкополосным фильтром.
На начальном этапе развития дефекты обнаруживаются преимущественно по росту пикового значения и спектру огибающей вибрации, в средней стадии развития основное внимание уделяется росту линий в автоспектре вибрации и высокочастотной вибрации, на конечной стадии развития – росту случайной вибрации в автоспектре.
В качестве первого примера приведены результаты диагностических измерений вибрации подшипника тягового двигателя с развитой раковиной внутреннего кольца (признаки этого вида дефекта есть и в спектре огибающей вибрации и в автоспектре на рисунке 2.1).
В качестве второго примера на рисунке 2.2 приведены диагностические измерения вибрации буксы, в которой один из двух подшипников разрушен, и виден только рост случайной вибрации как низкочастотной, так и высокочастотной .
Рисунок 2.2 – Вибрация буксы колесной пары, в одном из подшипников которой разрушен сепаратор
Все заменяемые по результатам вибрационной диагностики подшипники дефектуются, что позволяет выделить дефекты, возникающие в них в процессе эксплуатации. Основные виды дефектов подшипников приводятся в таблице 2.1.
Таблица 2.1 – Список обнаруженных в 2014 г дефектов подшипников тяговых двигателей и букс КМБ локомотивов
| Причина | Моторно- якорный | Буксовый | ИТОГО |
| Сколы, выкрашивания, задиры на рабочих поверхностях качения | 48 | 71 | 119 |
| Коррозия на рабочих поверхностях | 12 | 19 | 31 |
| Электроожоги на рабочих поверхностях | 6 | 2 | 8 |
| Трещины элементов подшипников | 25 | 21 | 46 |
| Ослабление посадки колец | 0 | 2 | 2 |
| Дефекты сепаратора: | 71 | 2 | 73 |
| - в том числе предельный износ сепаратора | 50 | 2 | 52 |
| - в том числе обрыв клепок сепаратора | 21 | — | 21 |
| Дефекты упорного подшипника К.П. | — | 4 | 4 |
| Прочие случаи | 2 | 3 | 5 |
| ИТОГО | 164 | 124 | 288 |
В таблице не приводятся данные по обнаружению дефектов смазки, так как в случае их обнаружения без параллельного обнаружения опасных дефектов поверхностей трения в подшипник добавляется смазка без выкатки КМБ и последующей дефектации подшипника.
Основными причинами выхода из строя подшипников являются:
- Сколы, выкрашивания, задиры на рабочих поверхностях;
- Дефекты сепаратора моторно-якорных подшипников;
- Трещины элементов подшипника (70 % – внутреннее кольцо);
- Коррозия на рабочих поверхностях подшипников.
Сколы и раковины на рабочих поверхностях качения из-за усталостного выкрашивания металла с рабочих поверхностей, возникают, в основном по причине воздействия длительной статической нагрузки на подшипник в период нахождения локомотивов в запасе ОАО «РЖД» из-за нарушения инструкции по хранению локомотива. Помимо этого, причиной выкрашивания металла с рабочих поверхностей подшипников может быть заводской брак при изготовлении. Трещины колец подшипника возникают вследствие концентрации напряжения в металле из-за повышенного и неоднородного радиального натяга или наличия концентраторов. Трещины на телах качения подшипника возникают вследствие их некачественного изготовления. Основной причиной возникновения коррозии на рабочих поверхностях элементов подшипников является некачественная консервации подшипников при постановке локомотивов в запас ОАО «РЖД».
2.1.2 Анализ отказов подшипниковых узлов КМБ в эксплуатации















