Складское обеспечение логистики (1213071), страница 8
Текст из файла (страница 8)
Моделирование логистических процессов на складе начинается со стандартизации складских процессов. Стандартизация предполагает разработку и использование стандартов на технологические операции, включая погрузочно-разгрузочные работы, приемку грузов по количеству и по качеству, комплектацию, хранение, а также многие другие складские операции.
Высокое качество процесса возможно лишь в случае, если каждый его участник четко представляет свою роль в нем, а также действия, которые он должен осуществлять в той или иной ситуации. Следовательно, возникает необходимость формализации процессов, четкого описания их алгоритма в специальных документах. При этом важно, чтобы все документы имели единую структуру, описания должны быть последовательными, легко читаемыми, не допускающими разночтений.
Стандартизация технологических процессов на складах позволяет сократить время на обучение сотрудников, помогает решить проблему разделения и кооперации труда.
Основной целью разработки технологических стандартов является повышение качества предоставляемых складом услуг и повышение производительности труда (сокращение времени простоев, времени обработки грузов).
Для работающего склада стандартизацию следует начинать с анализа технологического процесса. Как показывает опыт, простое описание имеющихся процедур и контроль их выполнения дает сокращение времени на выполнение операций от 2 до 5%.
Анализ выполнения операций технологических процессов на складах торговли показывает, что характер этих операций примерно одинаков и включает следующие этапы:
-
разгрузка транспорта;
-
приемка товаров по количеству и качеству;
-
укладка товаров на хранение;
-
хранение товаров;
-
отборка товаров;
-
упаковка товаров в инвентарную тару;
-
комплектование партий поставок;
-
погрузка транспорта для доставки товаров покупателям.
Дальнейший путь товаров зависит от ряда факторов, основными из которых являются: тип грузополучателя и место его нахождения, вид работ и способ их выполнения, способ отгрузки товаров, вид упаковки товаров и др.
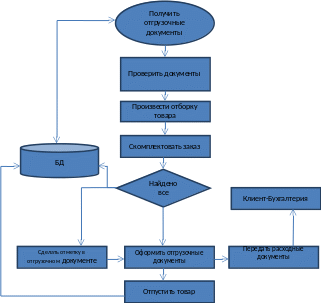
На складе в соответствии с принципиальной схемой технологического процесса и в целях четкой организации работ рекомендуется составлять технологические карты, разрабатываемые применительно к конкретным условиям склада.
Технологические карты определяют состав операций и переходов, устанавливают порядок их выполнения, содержат технические условия и требования, а также данные о составе оборудования и приспособлений, необходимых в процессе выполнения предусмотренных картами операций. Например, технологические карты для склада предприятия оптовой торговли должны содержать исчерпывающую информацию об исходных условиях для выполнения работ; о месте их выполнения; об исполнителях; о содержании работ с материальным потоком; о содержании работ с информационным потоком, т.е. о том, какая информация используется или формируется (какие документы составляются либо используются) в процессе выполнения работ; о механизмах, применяемых в ходе выполнения работ.
Как видно из анализа деятельности предприятия, на предприятии качественно построена модель приемки товаров по количеству и качеству. Однако нет хорошо прописанной модели отпуска товаров.
Разработанная технологическая карта представлена на рисуноке 4.
Технологические карты, разработанные как для всего технологического процесса, так и для отдельных его этапов, целесообразно использовать вместе с сетевыми графиками. Подобно сетевому графику технологическая карта показывает логику всего складского процесса, однако, не во временном, а в технико-технологическом разрезе.
Представленное в карте единое описание технологического процесса дополняется развернутым описанием отдельных процедур.
Помимо технологических карт рекомендуется ежедневно составлять технологические графики работы склада, которые регулируют выполнение складских операций во времени (в смену, сутки и т.д.). Например, с целью эффективного использования подъемно-транспортного оборудования разрабатываются графики, регулирующие работу погрузочно-разгрузочных механизмов в течение рабочей смены.
Рисунок 4 – Технологическая карта отпуска товаров на предприятии ОАО «Уссурийский бальзам».
Для обеспечения ритмичной работы складов разрабатывают графики приезда покупателей на склад в определенные дни недели и часы для отборки товаров. Такие графики позволяют спланировать равномерную работу склада в течение рабочей недели.
Технологические графики работы экспедиции обеспечивают своевременную доставку грузов потребителям, приемку товаров, поступивших в нерабочее время, планомерную загрузку транспортных средств и своевременное оформление товарно-транспортных документов.
ЗАКЛЮЧЕНИЕ
Важнейшим элементом складской логистики являются склады и прилегающая к ним инфраструктура. Современный склад – это сложная техническая конструкция, оснащенная современным складским оборудованием и состоящая из множества взаимосвязанных элементов. Он имеет определенную структуру и выполняет ряд функций, таких как хранение и накопление товаров, преобразование материальных потоков и распределение грузов между потребителями. Поэтому склад следует рассматривать как интегрированную составную часть логистической цепи, что позволяет выполнить основные функции склада и достичь высокого уровня рентабельности.
Изучение теоретической основы совершенствования складской деятельности на логистической основе позволило нам сделать вывод что склады являются одним из важнейших элементов логистических систем. Объективная необходимость в специально обустроенных местах для содержания запасов существует на всех стадиях движения материального потока, начиная от первичного источника сырья и кончая конечным потребителем. Этим объясняется наличие большого количества разнообразных видов складов.
Общая концепция решения складской системы, в первую очередь, должна быть экономичной. Экономический успех обеспечивается в случае, если планирование и реализация складской системы рассматриваются с точки зрения интересов всей фирмы, являясь лишь частью общей концепции склада. А рентабельность склада и будет, в конечном счете, основным критерием выбранной общей концепции.
Осуществляя выбор систем складирования на практике, необходимо помнить, что в одном складском помещении возможно сочетание различных вариантов в зависимости от перерабатываемого груза.
Анализ предприятия и характеристика складской деятельности ОАО «Уссурийский бальзам» позволила выявить проблемы организации складских операций.
К основным проблемам организации складских операций на ОАО «Уссурийский бальзам» относятся:
-
нарушение требований к планировке складских помещений, в частности на складе №2 выявлены более узкие проходы, меньше зоны приемки и распределения товара;
-
устаревшая система учета товаров на складах.
Выявленные нарушения в планировке складских помещений приводит к тому, что на складе №2 сотрудники компании работают в некомфортных условиях, что приводит к некачественной работе склада, т.к. это в первую очередь отражается на трудоспособности работников (быстрее и больше устают, менее внимательны).
Устаревшая система учета отражается в большом количестве ручной работы сотрудников, что неизбежно приводит к ошибкам, которые обусловлены человеческим факторам. В настоящее время на всех современных складах предприятий устанавливаются компьютерные системы учета товаров на складе, что конечно же снижает и сроки обработки, и количество ошибок сотрудников и имеет также большое количество преимуществ над ручным учетом товаров на складе.
Устаревшая система учета также приводит к некачественной работе системы складирования. В первую очередь это сказывается на отображении количества товара на складе, т.к. человеческий фактор влияет на качество информации. В целом данная ситуация негативно отражается на прибыльности всего предприятия ОАО «Уссурийский бальзам».
Исходя из выявленных проблем были даны рекомендации по оптимизации складских операций на предприятии ОАО «Уссурийский бальзам», такие как расширение на складе №2 проходной зоны. Это можно осуществить за счет высоты склада. В настоящее время на складе используется только 3 метра высоты из 5 возможных. Таким образом расширение проходной зоны за счет увеличения высоты складирования приведет не только к нормальному комфортному рабочему месту (а следовательно и повышению работоспособности работников склада), но и к расширению складских возможностей склада №2, т.к. объем используемой (полезной) площади увеличится.
Для устранения неточностей в учете на складе рекомендуется внедрить информационную систему как общую для всех складов, так и специализированную по каждому складу. Этот пункт бесспорно является дорогостоящим, однако он явно повлияет на скорость работы сотрудников склада, что положительно отразится на прибыльности компании, т.к. издержки уменьшатся.
СПИСОК ИСПОЛЬЗУЕМЫХ ИСТОЧНИКОВ
-
Конституция Российской Федерации [Текст] – М.: Приор, 2010. – 32 с.
-
Гражданский Кодекс РФ (части первая и вторая) [Текст] / Собр. законодательства РФ. – 2011. – №32. – №5. – Ст. 200–410.
-
Трудовой кодекс РФ: офиц. [Текст] – М.: Приор, 2011. – 345 с.
-
Комментарий к Трудовому кодексу Российской Федерации [Текст] / М.: Приор, 2011. – 219 с.
-
Федеральный закон [Текст] от 1 июня 2005 г. №53-ФЗ «О государственном языке Российской Федерации» .
-
Федеральный закон [Текст] от 22 октября 2004 г. №125-ФЗ «Об архивном деле в Российской Федерации» (c изменениями на 4 декабря 2006 года).
-
Федеральный закон [Текст] от 29 июля 2004 г. №98-ФЗ «О коммерческой тайне».
-
Федеральный закон [Текст] от 10 января 2002 г. №1-ФЗ «Об электронной цифровой подписи».
-
ГОСТ Р 6.30–2003. [Текст] Унифицированные системы документации. Унифицированная система организационно-распорядительной документации. Требования к оформлению документов.
-
ГОСТ Р 51141–98. [Текст] Делопроизводство и архивное дело. Термины и определения
-
ГОСТ Р 50922–96. [Текст] Защита информации. Основные термины и определения.
-
ГОСТ Р 34.10–2001. [Текст] Информационная технология. Криптографическая защита информации. Процессы формирования и проверки электронной цифровой подписи.
-
Бутов, В.И. Совершенствование структуры, функций и экономических взаимоотношений управленческих подразделений предприятий при разных формах хозяйствования [Текст] / В.И. Бутов. – М. 2009. – 448 с.
-
Виханский, О.С. Стратегическое управление [Текст] / О.С. Виханский. – О.С 2009. – 237 с.
-
Глушков, В.Г. Менеджмент: человек, стратегия, организация, процесс [Текст] / В.Г. Глушков. – М: ВЛАДОС, 2004. – 430 с.
-
Дуракова, И.Б. Кадровая политика организации [Текст] / И.Б. Дуракова. – М: ВЛАДОС, 2012. – 490 с.
-
Евланов, Л.Г. Управление персоналом [Текст] / Л.Г. Евланов. – М. 2009. – 311 с.
-
Когут, А.Е. Совершенствование кадровой политики [Текст] / А.Е. Когут. – СПб: СПбГУ, 2011. – 288 с.
-
Лексин, В.Н. О формировании государственной системы кадровой политики [Электронный ресурс]. Режим доступа: // http://www.ieie.nsc.ru
-
Литвинцева, Н.А. Психологические аспекты подбора и проверки персонала [Текст] / Н.А. Литвинцева. – СПб: СПбГУ, 2010. – 312 с.
-
Магура М.И. Оценка работы персонала [Текст] / М.И. Магура – 2009. –102 с. [Электронный ресурс] – Режим доступа: http://www.klex.ru/8am
-
Маслов, Е.В. Управление персоналом предприятия [Текст] / Е.В. Маслов. – М. 2009. – 218 с.
-
Морозова, Т.Г. Основы менеджмента [Текст] / Т.Г. Морозова. – М.: Банки и биржи, – 2009. – 349 с.
-
Одегов, Ю.Г. Кадровая политика и кадровое планирование: учебник для вузов [Электронный ресурс] / Одегов, Ю.Г. Лабаджян М. Г. 2014 г. – Режим доступа: http://www.mdk-arbat.ru/bookcard?book_id=2549152
-
Травин, В.В. Основы кадрового менеджмента [Текст] / В.В. Травин. – М. 2012. – 322 с.
-
Уткин, Э.А. Управление персоналом в малом и среднем бизнесе [Текст] / Э.А. Уткин. – М. 2007. – 337 с.
-
Шекшня, С.В. Управление персоналом современной организации [Текст] / С.В. Шекшня. – М. 2012. – 322 с.
ПРИЛОЖЕНИЕ 1
ПРИЛОЖЕНИЕ 2
39














