РАБОТА (1203591), страница 7
Текст из файла (страница 7)
При установившейся практике поддержания надежности (диагностике, проведения планово-предупредительных ремонтов и др.) с достаточной степенью достоверности можно предположить, что оборудование не перейдет в так называемый период старения. Поэтому при расчете вероятности отказа принято, что распределение времени нормальной работы подчиняется экспоненциальному закону, т.е. интенсивность отказов l(t)= l=const.
Для экспоненциального закона распределения вероятность отказа определяется по формуле:
, (4.1)
где t – интервал времени, для которого дается оценка вероятности отказа (в нашем случае рассматриваемым периодом времени является 1 год), год-1.
По статистике аварий, при эксплуатации аналогичных объектов, установлено, что наиболее вероятной аварией является образование течи в трубопроводе, запорном элементе или емкости. При этом, вероятность взрыва или возгорания составляет около 10-4 в год и не приводит к дальнейшему развитию аварии.
В работах анализ разрушений резервуаров представлен как частная выборка из генерального статистического массива зарегистрированных случаев пожаров и аварий на резервуарах по стране за тридцатипятилетний период с 1975 по 2010 гг. На основе этих статистических данных средняя частота аварий в резервуарных парках составляет
5,73´10-4 год-1 на резервуар.
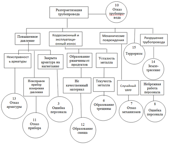
Вероятности реализации различных сценариев развития аварий оценивались с использованием графо-аналитического метода «дерева событий». Оценка частот инициирующих событий проводилась на основе формализации последовательности неблагоприятных событий в виде «деревьев отказов», приведенных на рисунках 4,1 и 4,2.
Рисунок 4.1 Дерево отказов емкости
Рисунок 4.2 Дерево отказов трубопровода
Основные события, приводящие к аварии и образованию полей поражающих факторов, а также их вероятностный диапазон частот возникновения, представлены в таблице 4.4:
Таблица 4.4
Статистические данные по отказам оборудования
| № исходного события | Описание исходного события | Частота отказов, год-1 | Источник статистической информации по отказам |
| 1 | Отказ показателя уровня | 17´10-1 | Хенли Э.Дж., Кумамото Х. Надежность технических систем и оценка риска. |
| 2 | Отказ предох-ранительных клапанов | 2,2´10-2 | |
| 3 | Ошибка персонала | 10-4 | |
| 4 | Отказ защитного покрытия | 10-6 | |
| 5 | Полное разрушение резервуара при давлении, близком к атмосферному | 5,0´10-6 | Приказ МЧС от 10.07.2009г. №404 «Об утверждении методики определения расчетных величин пожарного риска на производственных объектах» |
| 6 | Полное разрушение насоса (центробежного) | 1,0´10-4 | |
| 7 | Отказ материала | 10-4 | |
| 8 | Частота усталостного отказа | 2´10-4 | |
| 9 | Механическое повреждение | 6,6´10-5 | Измалков В.И., Измалков А.В. Безопасность и риск при техногенных воздействиях. |
| 10 | Ошибка персонала | 10-4 | |
| 11 | Отказ трубопровода | 3´10-4 | |
| 12 | Отказ прибора измерения давления | 1,1´10-4 |
продолжение таблицы 4.4
| № исходного события | Описание исходного события | Частота отказов, год-1 | Источник статистической информации по отказам |
| 13 | Образование свища | 10-4 | Сафонов В.С. Теория и практика анализа риска в газовой промышленности. М., 1996 |
| 14 | Отказ арматуры | 0,7´10-2 | ГОСТ 12.1.004-92 |
| 15 | Частота землетрясений | 10-7 | Карта сейсмического районирования СР-78 |
5 Организация тушения пожара подразделениями пожарной охраны
5.1 Рекомендуемые средства и способы тушения пожара
В качестве средств тушения пожара рекомендуется применять пену низкой и средней кратности при помощи стволов ГПС. Для охлаждения - воду в виде компактных и распыленных струй при помощи ручных комбинированных перекрывных стволов и лафетных стволов ПЛС-20.
Первоочередным способом тушения пожара на начальном этапе - огнетушители ОП, пожарные краны, стационарные средства подачи ОТВ.
Необходимо использовать следующие тактические приемы:
-подача пены средней кратности с помощью пеноподъемников, приспособленной для этого техники или при наличии стационарных средств подачи пены;
-подача пены низкой кратности на поверхность горючей жидкости с помощью лафетных стволов или мониторов;
-подача пены низкой кратности в слой горючей жидкости (при наличии смонтированной системы подслойного пожаротушения);
-охлаждать арматуру, установленную на крышах, при пожарах в подземных железобетонных резервуарах;
-охлаждать при горении нефтепродукта в обваловании узлы управления задвижками, хлопушами, а также фланцевые соединения;
-использовать на затяжных пожарах воду, скопившуюся в обваловании;
-назначить ответственных за отключение резервуаров и коммуникаций, охлаждение горящих и соседних резервуаров, обеспечение работы и обслуживания пеноподающих механизмов;
-обеспечить персоналу доступ под защитой стволов к запорной арматуре для перекрытия и прекращения подачи нефти и нефтепродуктов и горючих газов в зону горения;
-начинать подачу пены или огнетушащего порошка только после того, как подготовлено полное расчетное количество средств (с учетом резерва и продолжительности горения) для тушения и охлаждения резервуаров. При горении нефти и нефтепродуктов в обваловании или в зазоре плавающей крыши немедленно вводить пенные стволы;
-использовать для получения пены средней кратности пенообразователи общего или целевого назначения, при подаче низкократной пены на поверхность и в слой горючего использовать фторированные пленкообразующие пенообразователи;
-подавать огнетушащие вещества преимущественно из-за обвалования;
-устанавливать пеноподъемники при тушении пеной средней кратности с наветренной стороны, стрелу подъемника с пеногенераторами располагать на 0,5 м (не менее) выше стенки резервуара;
-использовать пенные лафетные стволы или комбинированные мониторы при тушении пеной низкой кратности, устанавливаемые на обваловании или перед ним;
-производить тушение пожара в резервуарах с понтоном так же, как для резервуара со стационарной крышей, принимая в расчетах площадь пожара равной всей площади резервуара. В резервуарах с плавающей крышей площадь горения в расчетах и тактические приемы тушения определяются площадью пожара, при распространении горения за пределы кольцевого пространства тушение осуществлять как в резервуарах со стационарной крышей;
-производить тушение подслойным способом в резервуарах, оборудованных системой подслойного пожаротушения (СПТ).
При этом необходимо:
-назначить боевые участки и ответственных лиц для обеспечения работы, обслуживания СПТ и пультов управления задвижками;
-проверить наличие жесткой опоры у пеногенераторов;
-обеспечить подачу пены в горящий резервуар, управляя задвижками;
-прекратить откачку нефтепродукта из горящего резервуара при проведении пенной атаки;
-ликвидировать в первую очередь горение проливов продукта в обваловании в районе пенопроводов СПТ с помощью пенных или порошковых средств, для ликвидации очагов и орошения используется вода;
-наблюдать непрерывно в целях своевременного принятия мер к предупреждению выброса при горении в резервуаре темных нефтепродуктов за прогревом нефтепродукта и наличием на дне резервуара воды, периодически производить ее откачку (спуск);
- создавать при угрозе выхода горящего продукта в обвалование (выброс, вскипание, разгерметизация резервуара или трубопровода) второй рубеж защиты по обвалованию соседних резервуаров с установкой пожарных автомобилей на дальние водоисточники и прокладкой рукавных линий с подсоединенными стволами и пеногенераторами;
-не допускать в опасную зону (в обвалование) личный состав подразделений и обслуживающий персонал объекта, не занятый на тушении, смену ствольщиков производить поочередно, с тем чтобы как можно меньше людей находилось в опасной зоне (в обваловании);
-использовать для предотвращения образования прогретого слоя, способного привести к недостатку наличных сил и средств, превентивную пенную атаку, задействовав стационарные системы пожаротушения и мобильные средства подачи пены. Превентивную подачу пены в негорящий резервуар можно использовать при пожаре в обваловании или чрезмерно интенсивном обогреве;
-применять при тушении факельного горения на технологической арматуре или отверстиях (щелях) на резервуаре мощные пенные или водяные струи из лафетных стволов;
-в случае горения нескольких резервуаров и при недостатке сил и средств для одновременного тушения все силы и средства сконцентрировать на тушении одного резервуара;
-после ликвидации на нем пожара перегруппировать силы и средства для ликвидации горения на других резервуарах;
-начинать тушение с того резервуара, который больше всего угрожает соседним негорящим резервуарам, технологическому оборудованию, зданиям и сооружениям;
-определить периметры горящего и соседних резервуаров при горении нефти и нефтепродуктов в подземных резервуарах;
-производить контролируемую откачку, в целях сохранения нефти и нефтепродуктов, из горящего резервуара одновременно с охлаждением стенок;
-продолжать для предупреждения повторного воспламенения нефтепродукта подачу пены в резервуар не менее 5 мин после прекращения горения;
-если в течение 10 мин с начала пенной атаки интенсивность горения не снижается, следует прекратить подачу пены и выяснить причины;
-организовать расцепление и вывод в безопасное место подвижного состава при пожаре на сливоналивных эстакадах;
- ликвидировать горение при комбинированном тушении "порошок-пена" порошком, затем подавать пену для предотвращения повторного воспламенения;
-определить расходы огнетушащих веществ, исходя из интенсивности их подачи на 1 м2 расчетной площади тушения нефти и нефтепродуктов.
Для подготовки пенной атаки необходимо:
-назначить начальника боевого участка по подготовке и проведению пенной атаки из числа наиболее опытных командиров;
-сосредоточить на месте пожара расчетное количество сил и средств. Запас пенообразователя принимается трехкратным при расчетном времени тушения 10 мин;
-объявить о начале и прекращении пенной атаки по громкоговорителю с дублированием радиосигналами. Сигнал на эвакуацию личного состава при угрозе разрушения резервуара или выброса горючей жидкости следует подавать сиреной от пожарного автомобиля по приказу РТП или начальника оперативного штаба. Другие сигналы должны отличаться от сигнала на эвакуацию. [6]
Тушение и эвакуацию людей производить в СИЗОД, а в зонах высокого теплового излучения с применением теплоотражательных костюмов (ТОК).
5. 2 Расчет сил и средств.
Вариант 1
Произошёл перелив нефтепродукта из бензовоза на автомобильной эстакаде на площади 145м2, с последующим воспламенением нефтепродукта. В зоне горения находится 1 бензовоз и 1 бензовоз рядом с зоной горения.
Определяем площадь пожара на автомобильной эстакаде (площадь горящей автомобильной эстакады)
м2 (5.1)
Рассчитываем площадь тушения стволом ГПС-600:
м2 (5.2)
















