Решение прямых и обратных задач акустики методом Кирхгофа (1187427), страница 3
Текст из файла (страница 3)
Рис. 5.3.2. Расчет для точечного источника в двумерном случае,
мс
Рис. 5.3.3. Поле точечного источника в двумерном случае,
мс
Рис. 5.3.4. Неоднородности на границе фронта
Рис. 5.3.5. Поле точечного источника в двумерном случае,
мс
Рис. 5.3.6. Поле точечного источника в двумерном случае в проекции на ось
,
0 мс
Рис. 5.3.7. Поле точечного источника в двумерном случае в проекции на ось
,
0 мс
Можно заметить следующие свойства распространяющейся акустической волны от точечного источника в двумерном пространстве:
-
Возмущение заполняет весь расширяющийся во времени круг, задаваемый уравнением
. -
Как и должно следовать из вида двумерной функции Грина (3.3.1), радиус данной окружности с центром в точке
, где был расположен источник, равен
, то есть он линейно растет с ростом времени. -
Данная волна имеет единственный фронт, который двигается со скоростью
. Это согласуется с поведением волны от точечного источника в трехмерном пространстве, но отличие в том, что тут волна не имеет второго (заднего) фронта. -
Амплитуда волны во всех точках падает со временем.
-
В выбранной мной модели ширина размазанной дельта-функции
и коэффициент убывания функции Хэвисайда
являются параметрами, и если подобрать их таким образом, чтобы в их амплитуды совпадали при некотором
, их амплитуды будут совпадать и при остальных значениях
.
Рис.5.3.8. Сравнение амплитуд волн точечных источников в трехмерном и двумерном случаях,
мс
Рис.5.3.9. Сравнение амплитуд волн точечных источников в трехмерном и двумерном случаях,
мс
5.4 Расчет для импульса Рикера в двумерном случае
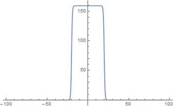
Рис. 5.4.1. Поле от импульса Рикера в двумерном случае,
мс
Рис. 5.4.2. Поле от импульса Рикера в двумерном случае,
мс
Рис. 5.4.3. Поле от импульса Рикера в двумерном случае в проекции на ось
,
мс
Рис. 5.4.4. Поле от импульса Рикера в двумерном случае в проекции на ось
,
мс
Из полученных рисунков можно сделать следующие выводы:
-
Волна сохраняет вид импульса, но, в отличие от трехмерного случая (в силу присутствия множителя-функции Хэвисайда в подынтегральном выражении), дальше фронта волны не возникает разряжения. В целом, вид функции напоминает «обрезанный» импульс Рикера.
-
Полученная волна затухает с ростом времени.
5.5 Расчет для точечного источника в одномерном случае
Рис. 5.5.1. Поле точечного источника в одномерном случае,
мс
Рис. 5.5.2. Поле точечного источника в одномерном случае,
мс
Рис. 5.5.3. Неоднородность на границе фронта в одномерном случае,
мс
В данном случае мы видим, что волна от точечного источника распространяется симметрично относительно точки, где находился источник. Неоднородность на границе обусловлена численным представлением функции Хэвисайда.
Заключение
В данной работе была построена и изучена модель акустической волны, распространяющейся в некоторой области пространства, полученная при решении волнового уравнения методом Кирхгофа. Модель работает при любом расположении источников, что было продемонстрировано на примере точечного источника и импульса Рикера, воздействующего на плоскость. Также была изучена связь между распространением волны в одномерном, двумерном и трехмерном случаях.
В ходе работы было обнаружено, что вследствие разного характера возникновения акустических волн (связанного с характером двумерной и трехмерной дельта-функций) в двумерном и трехмерном случаях, трехмерные акустические волны, вызываемые импульсом Рикера, воздействующим на прямоугольник (псевдодвумерный случай), ведут себя не таким же образом, как волны, вызываемые импульсом Рикера, действующим на прямую, ограничивающую двумерную область.
Результаты, полученные в данной работе, могут быть использованы для исследований по следующим направлениям:
-
Усовершенствование действующей численной реализации путем оптимизации вычисления интегралов;
-
Применение полученных моделей в более сложных задачах, со слоистой структурой среды и трещинами различной формы;
-
Применение полученных моделей для решения конкретных задач сейсморазведки;
-
Численные эксперименты по решению модельных обратных задач методом Кирхгофа;
-
Сравнение результатов вычислений с результатами реальных экспериментов;
-
Сравнение результатов вычислений с результатами других численных реализаций, моделирующих данные процессы;
-
Продолжение изучения применения метода Кирхгофа к прямой и обратной задачам сейсмоакустической разведки и в других областях;
-
Исследование возможности аналитического упрощения вычисления многомерных интегралов, возникающих при использовании метода Кирхгофа.
-
Список использованных источников
-
Жданов М.С. Теория обратных задач и регуляризации в геофизике. – М.: Научный мир, 2007. – С. 27-30, 40-42,
-
Денисов М.С. Алгоритмы сейсмической миграции. Часть 1. Миграция как двухшаговая процедура. – М.: Журнал геофизика, 2013 №1. – С. 2-10.
-
Денисов М.С. Алгоритмы сейсмической миграции. Часть 2: о методах обращённого продолжения волновых полей. – М.: Журнал геофизика, 2013 №2. – С. 2-12.
-
Денисов М.С. Алгоритмы сейсмической миграции. Часть 3: лучевая миграция. – М.: Журнал геофизика, 2013 №3. – С. 2-7.
-
Соколов А.А., Лоскутов Ю.М., Тернов И.М. Квантовая механика. – М.: Просвещение, 1965. – С. 89-91.
-
Алюков С.В. Аппроксимация ступенчатых функций в задачах математического моделирования. – М.: Математическое моделирование, журнал РАН, 2001, том 23, №:3, С.75–88.
-
Владов М.Л., Старовойтов А.В. Обзор геофизических методов исследований при решении инженерно-геологических и инженерных задач. — М.: ГДС Продакшен, 1998. – С. 11-15.
-
Дж. Джексон. Классическая электродинамика. – М.: Мир, 1965. – С. 204-207.
3
.
, где был расположен источник, равен
, то есть он линейно растет с ростом времени.
. Это согласуется с поведением волны от точечного источника в трехмерном пространстве, но отличие в том, что тут волна не имеет второго (заднего) фронта.
и коэффициент убывания функции Хэвисайда
являются параметрами, и если подобрать их таким образом, чтобы в их амплитуды совпадали при некотором
, их амплитуды будут совпадать и при остальных значениях 














