Разработка ЭИС управления проектами для ЗАО «ДИАКОН» (1089450), страница 2
Текст из файла (страница 2)
Благодаря быстрому и успешному развитию и высокому авторитету у специалистов, сейчас компания «ДИАКОН» преобразовалась в группу из трех компаний. Это позволяет не только удовлетворять растущие потребности отечественной лабораторной диагностики, но и внедрять в практику нынешнего здравоохранения новые передовые методы и информировать о них медицинскую общественность. Для этого ведется большая образовательная и информационная работа в тесном сотрудничестве с Российской Медицинской академией Последипломного образования (кафедра клинической лабораторной диагностики) и с Российской Ассоциацией Медицинской Лабораторной Диагностики РФ.
Главным стратегическим партнером «ДИАКОН» является DiaSysDiagnosticSystemsGmbH (Германия).Эта широко известная во всем мире компания — один из мировых лидеров в области разработки и производства жидких стабильных диагностических реагентов. Она постоянно работает над улучшением производимых диагностических наборов и разработкой новых высокотехнологичных реагентов. Продукция с маркой DiaSys имеет высокие международные сертификаты качества и поставляется более чем в девяносто стран мира.
ЗАО «ДИАКОН» осуществляет поставки самых современных и высококачественных реагентов, приборов и принадлежностей как зарубежного, так и отечественного производства. Научные сотрудники компании консультируют практически по всем вопросам, связанным с методическими и научными проблемами проведения лабораторных анализов и интерпретацией результатов. Инженеры обеспечивают гарантированно надежную работу установленного оборудования и обучение работающего на нем персонала. Компания регулярно проводит научно-практические конференции в регионах России. А также готовит, издает и распространяет научно-методическую литературу. Сотрудниками компании написано большое количество научно-методических и справочных пособий, которые изданы массовыми тиражами.
Основная задача компании — комплексное оснащение диагностических лабораторий любого уровня, а также внедрение в практику отечественной медицины самых современных методов ранней лабораторной диагностики потенциально фатальных патологий для их своевременной профилактики и эффективной терапии.С целью улучшения позиции предприятия на рынке, совершенствования управления предприятием в условиях рыночной экономики и для повышения конкурентоспособности в ЗАО «ДИАКОН» с 1 июня 2010 года внедрена система менеджмента качества по требованиям международного стандарта ИСО 9001:2008.
Компания «ДИАКОН» участвовала в национальном проекте «Здоровье»: в 2006-2007 годахона поставила более 2000 комплектов оборудования со стартовым набором реагентов. Служба технической поддержки успешно осуществила установку, запуск оборудования и обучение персонала.
В настоящее время компания продолжает успешно развиваться и внедряет в практику Российского здравоохранения современные передовые реагенты и оборудование для обеспечения высокого качества лабораторных исследований и повышения стандартов обслуживания пациентов.
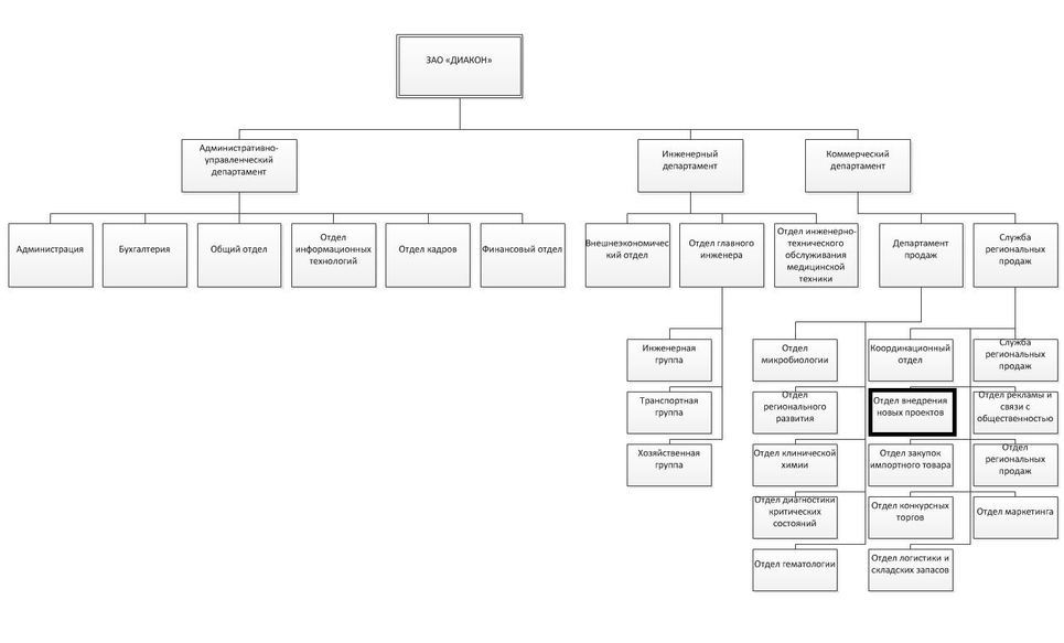
На Рисунке 1.1 представлена полная организационная структура ЗАО «ДИАКОН».
Рисунок 1.1— Организационная структура предприятия
1.1.2 Характеристика предмета исследования
Компания делится на три основных департамента, каждый из которых в свою очередь подразделяется на отделы.
Административно-управленческий департамент занимается в основном непосредственно управлением предприятия и ведением документации. Он служит связующим звеном для двух других департаментов. Инженерный департамент отвечает за обслуживание техники. Коммерческий департамент включает в себя наибольшее количество отделов. Он занимается продажами, закупкой, логистикой, связями с общественностью и продвижением товара.
Автоматизируемый отдел — отдел внедрения новых проектов подчиняется службе региональных продаж, которая находится в коммерческом департаменте. Данный отдел разрабатывает новые проекты и принимает решение об их внедрении. Во время работы отдел внедрения новых проектов взаимодействует с каждым из трех департаментов. При необходимости руководитель проекта может обратиться к сотруднику любого из отделов. Плотнее всех автоматизируемый отдел координирует с финансовым отделом, службой региональных продаж и бухгалтерией.
Основными функциями отдела внедрения новых проектов являются:
-
временное планирование проекта;
-
бюджетирование проекта;
-
ведение документации на проект;
-
организация исполнения проекта;
-
согласование и координация проектов между собой.
Также в задачи данного отдела входит поиск новых перспективных направлений в развитии проектов.
1.1.3 Существующая технология выбранной функции управления
Существующая технология управления проектами представлена в виде стандарта функционального моделирования IDEF0. Данный стандарт представляет собой графическую нотацию, целью которой является формализация и описание бизнес-процессов. В IDEF0 рассматриваются логические отношения между работами, а не их последовательность во времени.
Методологию IDEF0 можно считать следующим этапом развития графического языка описания функциональных систем SADT (StructuredAnalysisandDesignTeqnique).Исторически, IDEF0, как стандарт был разработан в 1981 году в рамках обширной программы автоматизации промышленных предприятий, которая носила обозначение ICAM (IntegratedComputerAidedManufacturing) и была предложена департаментом Военно-Воздушных Сил США.
В процессе практической реализации, участники программы ICAM столкнулись с необходимостью разработки новых методов анализа процессов взаимодействия в промышленных системах. При этом кроме усовершенствованного набора функций для описания бизнес-процессов, одним из требований к новому стандарту было наличие эффективной методологии взаимодействия в рамках «аналитик-специалист».
C 1981 года стандарт IDEF0 претерпел несколько незначительных изменения, в основном ограничивающего характера, и последняя его редакция была выпущена в декабре 1993 года Национальным Институтом По Стандартам и Технологиям США (NIST).
На Рисунке 2.1 представлена контекстная диаграмма. Она отображает основную моделируемую функцию, все входящие и выходящие потоки, а также механизмы и управление процессом.
Рисунок 2.2 представляет собой детализацию контекстной диаграммы. Она состоит из пяти основных процессов. На рисунках 2.3-2.6 представлена детализация первых трех процессов.
Рисунок 2.1— Контекстная диаграмма
Рисунок 2.2— Детализация контекстной диаграммы
Рисунок 2.3— Детализация процесса «Инициировать проект»
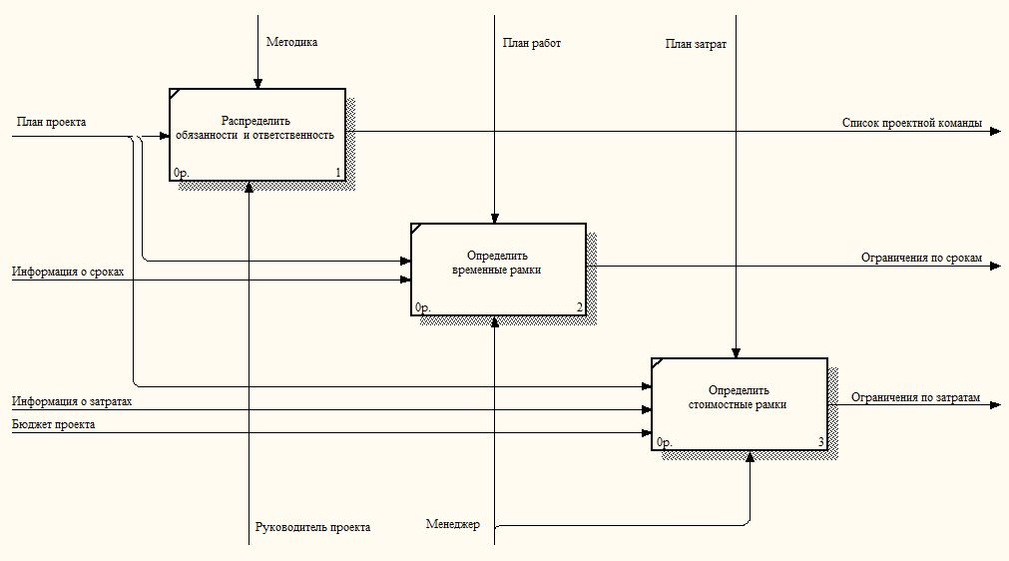
Рисунок 2.4— Детализация процесса «Планировать проект»
Рисунок 2.5— Детализация процесса «Организовать исполнение проекта»
1.2 Экономическая сущность исследуемых задач
Проект (от лат. projectus — брошенный вперед, выступающий, выдающийся вперед) — замысел, идея, образ, воплощенные в форму описания, обоснования, расчетов, чертежей, раскрывающих сущность замысла и возможность его практической реализации. Все виды деятельности, которые можно назвать проектами, имеют ряд общих признаков:
-
они направлены на достижение конкретных целей;
-
они включают в себя координированное выполнение взаимосвязанных действий;
-
они имеют ограниченную протяженность во времени, с определенным началом и концом;
-
все они в определенной степени неповторимы и уникальны.
Каждый из этих признаков имеет свое определенное значение и особенности.
Направленность на достижение целей.
Каждый проект нацелен на получение определенного результата. Этот результат является движущей силой проекта. Таким образом, все усилия по планированию и реализации проекта предпринимаются для того, чтобы достичь поставленных целей. В ходе работ над проектом появляются также промежуточные цели и задачи, выполнение которых шаг за шагом продвигает проект вперед, пока наконец не будет получен финальный результат.
Координированное выполнение взаимосвязанных действий.
Проекты сложны уже по самой своей сути. Они включают в себя выполнение многочисленных взаимосвязанных действий. В отдельных случаях эти взаимосвязи достаточно очевидны (например, технологические зависимости), в других случаях они имеют более тонкую природу. Некоторые промежуточные задания не могут быть реализованы, пока не завершены другие задания; некоторые задания могут осуществляться только параллельно, и так далее. Если нарушается синхронизация выполнения разных заданий, весь проект может быть поставлен под угрозу. Таким образом, можно сказать, что проект — это система, то есть целое, складывающееся из взаимосвязанных частей, причем система динамическая, и, следовательно, требующая особых подходов к управлению.
Ограниченная протяженность во времени.
Любой проект является временным. У любого проекта есть дата начала и предполагаемая дата окончания. Таким образом, все проекты выполняются в течение какого-то определенного периода времени. То, насколько велик этот период, зависит от целей проекта и их сложности. Проект заканчивается, когда достигнуты его основные цели. Значительная часть усилий при работе с проектом направлена именно на обеспечение того, чтобы проект был завершен в намеченное время. Для этого готовятся графики, показывающие время начала и окончания заданий, входящих в проект.
Проект является однократной, не циклической деятельностью. Как система деятельности он существует ровно столько времени, сколько требуется для получения конечного результата.
Уникальность.
Проекты — мероприятия неповторимые и однократные. Вместе с тем, степень уникальности может сильно отличаться от одного проекта к другому. Например, существует фирма, занимающаяся строительством коттеджей, которая возводит двадцатый по счету однотипный коттедж. Степень уникальности ее проектов достаточно невелика. Базовые элементы такого дома идентичны элементам предыдущих возведенных домов. Однако, основные источники уникальности могут быть заложены в специфике конкретной производственной ситуации. В данном случае — в расположении коттеджа и окружающего ландшафта, в особенностях поставок материалов и комплектующих, в новых субподрядчиках.
С другой стороны, если фирма разрабатывает уникальный прибор или технологию, то она имеет дело с задачей достаточно уникальной, так как занимается тем, что никогда раньше не делалось. Такой проект будет полон риска и неопределенности, поскольку прошлый опыт в данном случае может лишь ограниченно подсказать, чего можно ожидать при выполнении проекта.
Известный закон Лермана гласит: «Любую техническую проблему можно преодолеть, имея достаточно времени и денег», а следствие Лермана уточняет: «Вам никогда не будет хватать либо времени, либо денег». Именно для преодоления сформулированной в следствии Лермана проблемы и была разработана методика управления деятельностью на основе проекта. А распространение данной методики управления на различные сферы деятельности является дополнительным доказательством ее эффективности. Если попросить менеджера описать, как он понимает свою основную задачу в выполнении проекта, то, скорее всего, он ответит: «Обеспечить выполнение работ». Это действительно главная задача руководителя. Но если задать тот же вопрос более опытному менеджеру, то можно услышать и более полное определение главной задачи менеджера проекта: «Обеспечить выполнение работ в срок, в рамках выделенных средств, в соответствии с техническим заданием». Именно эти три момента: время, бюджет и качество работ находятся под постоянным вниманием руководителя проекта. Их также можно назвать основными ограничениями, накладываемыми на проект. Под управлением проектом подразумевается деятельность, направленная на реализацию проекта с максимально возможной эффективностью при заданных ограничениях по времени, денежным средствам (и ресурсам), а также качеству конечных результатов проекта (документированных, например, в техническом задании).
Для того чтобы справиться с ограничениями по времени используются методы построения и контроля календарных графиков работ. Для управления денежными ограничениями используются методы формирования финансового плана (бюджета) проекта. По мере выполнения работ соблюдение бюджета отслеживается с тем, чтобы не дать затратам выйти из-под контроля. Для выполнения работ требуется их ресурсное обеспечение. Существуют специальные методы управления человеческими и материальными ресурсами (например, диаграммы загрузки ресурсов).
Из трех основных ограничений труднее всего контролировать ограничения по заданным результатам проекта. Проблема заключается в том, что задания часто трудно и формулировать, и контролировать. Для решения данных проблем используются, в частности, методы управления качеством работ.
Таким образом, руководители проектов отвечают за три аспекта реализации проекта: сроки, расходы и качество результата. В соответствии с общепринятым принципом управления проектами, считается, что эффективное управление сроками работ является ключом к успеху по всем трем показателям. Временные ограничения проекта часто являются наиболее критичными. Там, где сроки выполнения проекта серьезно затягиваются, весьма вероятными последствиями являются перерасход средств и недостаточно высокое качество работ. Поэтому, в большинстве методов управления проектами основной акцент делается на календарном планировании работ и контроле соблюдения календарного графика.
В общем виде проектный менеджмент определяет процедуры и методы реализации пяти основных групп управленческих процессов. К ним относятся:
-
инициация проекта;
-
планирование;
-
организация исполнения;
-
контроль исполнения;
-
завершение проекта.
Инициация проекта представляет собой процесс управления проектом, результатом которого является решение о создании проекта и соответствующий ему приказ.















