Разработка ЭИС управления проектами для ЗАО «ДИАКОН» (1089450), страница 5
Текст из файла (страница 5)
,
где
— заработная плата сотрудника;
— время, затраченное на работу над данным проектом (в месяцах);
— оклад сотрудника;
— отчисления на социальные нужды;
— премия, выплачиваемая сотруднику за досрочное окончание проекта.
В случае задержки проекта по срокам премия может быть отрицательной. Рассчитывается премия следующим образом:
,
где
— премия, выплачиваемая сотруднику или взимаемая с него;
— время, оставшееся до окончания проекта или время, на которое задержали
проект (в днях);
— премиальный коэффициент.
,
где
— затраты на внедрение проекта;
— расходы на закупку оборудования;
— расходы на лицензирование;
— таможенные расходы.
2.2.5 Программное обеспечение
Подсистема программного обеспечения включает в себя совокупность компьютерных программ, описаний, а также инструкций по их применению на электронно-вычислительной машине.
Программное обеспечение делится на два основных комплекса: общее и специальное. В состав общего комплекса, как правило, входят:
-
операционные системы;
-
операционные оболочки;
-
компиляторы;
-
интерпретаторы;
-
программные среды для разработки прикладных программ;
-
СУБД;
-
сетевые программы.
К специальному комплексу можно отнести совокупность прикладных программ, разработанных для конкретных задач в рамках функциональных подсистем, а также контрольные примеры.
При этом основу программного обеспечения БД представляют программные компоненты СУБД. Среди них выделяют ядро СУБД, обеспечивающее создание БД, организацию ввода, обработки и хранения данных. То есть именно то, что называется «управлением данными», а также другие компоненты, обеспечивающие настройку системы, средства тестирования, утилиты, обеспечивающие выполнение вспомогательных функций, таких как восстановление баз данных, сбор статистики о функционировании БД и другие.
2.2.6 Информационное обеспечение
Подсистема информационного обеспечения представляет собой совокупность единой системы классификации и кодирования технико-экономической информации, унифицированной системы документации и информационной базы. В состав информационного обеспечения входят два комплекса.
Первый — это компоненты внемашинного информационного обеспечения: классификаторы технико-экономической информации и документы. Он представляет собой информацию, которая воспринимается человеком без технических средств. К документам предъявляются требования по составу и содержанию. Единство требований составляет единую систему документации, позволяющую сопоставлять показатели различных сфер деятельности и предметных областей.Различают: входные документы (первичные), которые содержат необработанные сведения и выходные – результат обработки (результативные). К типичным ошибкам в документации можно отнести: большой объем лишней информации и ее дублирование
Второй комплекс — это компоненты внутримашинного информационного обеспечения, которые включают в себя:
-
макеты/экранные формы для ввода первичных данных в ЭВМ;
-
макеты/экранные формы для вывода результатной информации;
-
структуру информационной базы: входных, выходных файлов, базы данных.
Данный комплекс представляет собой совокупность всех данных, подлежащих накоплению, хранению, поиску, преобразованию, выдаче в установленном порядке, а также использованию для организации общения человека с ЭВМ.
Центральным компонентом информационного обеспечения является база данных, через которую осуществляется обмен данными различных задач. База данных обеспечивает интегрированное использование различных информационных объектов в функциональных подсистемах.
База данных — совокупность данных, организованных в соответствии с концептуальной структурой, описывающей характеристики этих данных и взаимоотношения между ними, причём такое собрание данных, которое поддерживает одну или более областей применения.
Прототипом будущей базы данных является логическая модель данных. Она описывает понятия предметной области, их взаимосвязь, а также ограничения на данные, налагаемые предметной областью. Логическая модель строится в терминах информационных единиц, но без привязки к конкретной СУБД. В настоящий момент основным средством разработки логической модели данных являются различные варианты ER-диаграмм. С помощью ER-диаграмм осуществляется детализация хранилищ данных проектируемой системы.
Для проектирования базы данных разрабатываемой системы использовалось CASE средство ErWin. Данное средство предназначено для проектирования и документирования баз данных. CASE — набор инструментов и методов программной инженерии для проектирования программного обеспечения.
ErWin позволяет наглядно отображать сложные структуры данных. Модели данных помогают визуализировать структуру данных, обеспечивая эффективный процесс организации, управления и администрирования таких аспектов деятельности предприятия, как уровень сложности данных, технология баз данных и среды развертывания.
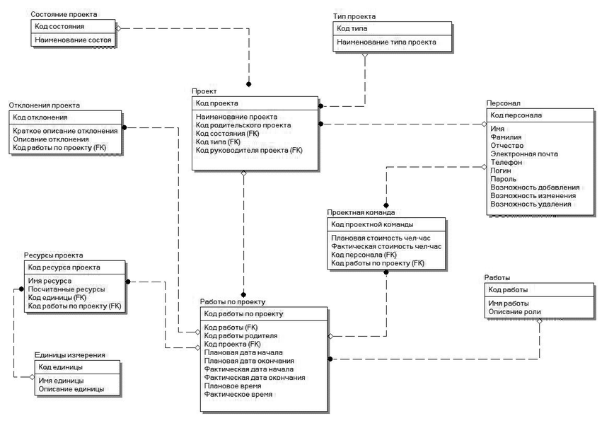
Рисунок 2.7 представляет собой логическую модель базы данных, которая отражает взаимосвязи сущностей.
В Таблице 2.1 приведено описание структуры базы данных с указанием таблиц, атрибутов, полей, а также первичных и внешних ключей.
Рисунок 2.7 — Логическая модель базы данных
Таблица 2.1 ― Описание структуры базы данных
| Сущность | Атрибут | Тип | Примечание |
| Единицы измерения | |||
| Код единицы | Число | Первичный ключ | |
| Имя единицы | Строка | ||
| Описание единицы | Строка | ||
| Ресурсы проекта | |||
| Код ресурса | Число | Первичный ключ | |
| Имя ресурса | Строка | ||
| Посчитанные ресурсы | Число | ||
| Код работы по проекту | Число | Внешний ключ | |
| Код единицы | Число | Внешний ключ | |
| Проект | |||
| Код проекта | Число | Первичный ключ | |
| Наименование проекта | Строка | ||
| Код родительского проекта | Число | ||
| Код руководителя проекта | Число | Внешний ключ | |
| Код состояния | Число | Внешний ключ | |
| Код типа | Число | Внешний ключ | |
| Работы по проекту | |||
| Код работы по проекту | Число | Первичный ключ | |
| Код работы родителя | Число | ||
| Плановая дата начала | Дата | ||
| Плановая дата окончания | Дата | ||
| Фактическая дата начала | Дата | ||
| Фактическая дата окончания | Дата | ||
| Плановое время | Число | ||
| Фактическое время | Число | ||
| Код работы | Число | Внешний ключ | |
| Код проекта | Число | Внешний ключ | |
| Работы | |||
| Код работы | Число | Первичный ключ | |
| Имя работы | Строка | ||
| Описание роли | Строка | ||
| Отклонения проекта | |||
| Код отклонения | Число | Первичный ключ | |
| Краткое описание отклонения | Строка | ||
| Описание отклонения | Строка | ||
| Продолжение Таблицы 2.1 | |||
| Код работы по проекту | Число | Внешний ключ | |
| Тип проекта | |||
| Код типа | Число | Первичный ключ | |
| Наименование типа проекта | Строка | ||
| Проектная команда | |||
| Код проектной команды | Число | Первичный ключ | |
| Плановая стоимость чел-час | Число | ||
| Фактическая стоимость чел-час | Число | ||
| Код персонала | Число | Внешний ключ | |
| Код работы по проекту | Число | Внешний ключ | |
| Персонал | |||
| Код персонала | Число | Первичный ключ | |
| Имя | Строка | ||
| Фамилия | Строка | ||
| Отчество | Строка | ||
| Электронная почта | Строка | ||
| Телефон | Число | ||
| Логин | Строка | ||
| Пароль | Строка | ||
| Возможность добавления | Логическ. | ||
| Возможность изменения | Логическ. | ||
| Возможность удаления | Логическ. | ||
| Состояние проекта | |||
| Код состояния | Число | Первичный ключ | |
| Наименование состояния | Строка | ||
Для работы системы требуется входная, результатная, а также нормативно-справочная информация.
К входной информации относятся:
-
информация о потребности в проекте;
-
информация о сроках;
-
информация о работниках;
-
информация о доступных средствах;
-
информация о затратах.
К результатной информации относится:
-
план-график проекта;
-
приказ о создании проектной команды и установления тарифа оплаты;
-
отчет о сроках;
-
отчет о затратах;
-
отчет об отклонениях;
-
отчет о текущем состоянии проекта;
-
отчет о проектах компании.
К нормативно справочной информации можно отнести:
-
свод правил;
-
требования к планированию;
-
опыт предыдущих проектов.
2.2.7 Лингвистическое обеспечение















