Разработка ЭИС управления проектами для ЗАО «ДИАКОН» (1089450), страница 8
Текст из файла (страница 8)
SQL Server может использоваться также и как автономный (stand-alone) сервер базы данных, работающий на настольном или на портативном компьютере. Такие конфигурации называют настольными системами (desktopsystem). В них клиентские приложения исполняются на том же компьютере, на котором хранится программное обеспечение, реализующее механизм работы SQL Server и базы данных. В данной системе применяется только один компьютер, поэтому не устанавливаются никакие сетевые соединения от клиента к серверу — клиент устанавливает локальное соединение со своей локальной установкой SQL Server.
Настольные системы полезны при доступе к базе данных лишь одного пользователя или при небольшом числе пользователей, работающих с базой данных совместно (не одновременно).
3.1.1 Обоснования выбора СУБД ЭИС
Решение Microsoft SQL Server представляет собой высокопроизводительную платформу обработки и анализа данных для бизнеса любого размера, которая отвечает всем современным требованиям по работе с данными любых типов и поддержке удобной и быстрой разработки приложений. Продукт реализует концепцию комплексной обработки данных и позволяет преобразовывать ценную информацию в знания и решения на основе анализа собранных данных. В базах данных SQL Server можно хранить любую структурированную, полуструктурированную или неструктурированную информацию, такую например, как изображения и мультимедиа из самых разнородных источников данных. Продукт предлагает большой набор интегрированных служб, расширяющих возможности обработки, который позволяет составлять запросы, выполнять поиск, проводить синхронизацию, формировать отчеты и анализировать данные. SQL Server обеспечивает обращение к данным из любого приложения, разработанного с применением технологий Microsoft .NET и VisualStudio, в том числе — с помощью MicrosoftBizTalkServer — из приложений, построенных на базе сервис-ориентированной архитектуры (SOA) и корпоративных бизнес-приложений других разработчиков. Сотрудники, отвечающие за сбор и анализ информации, могут работать с данными, пользуясь привычными приложениями, например программами MicrosoftOffice.
Microsoft SQL Server представляет собой комплексную платформу для работы с данными, которая способна расти вместе с компанией. Технологии поддержки новейшего аппаратного обеспечения, включенные в состав SQL Server, помогают в полной мере использовать преимущества современных серверных платформ и повышать производительность Microsoft SQL Server соразмерно развитию предприятия. SQL Server способна поддерживать огромные базы данных, эффективно распределяя нагрузку и информацию.
Преимущества SQL Server:
-
простота использования. Легкость в эксплуатации позволяет снизить операционные издержки и расходы на разработку решений на основе платформы;
-
управляемость. Интуитивно понятные средства управления и автоматизированного администрирования помогают эффективно управлять бизнес-приложениями;
-
создание отчетов и аналитика. С помощью встроенных технологий анализа и создания отчетности можно легко и быстро получать практическую и значимую информацию и принимать обоснованные решения.
3.1.2 Технология организации доступа к БД
Для работы программного средства с данными в дипломном проекте используется технология ADO.
Доступ к данным является важнейшим требованием при разработке современных бизнес-приложений. Технология ODBC обеспечивает доступ к реляционным базам данных и это первый шаг на пути решения проблемы. Однако, когда разработчики хотят включить в свои проекты нереляционные источники данных или работать в средах, подобных Интернет, они сталкиваются с дилеммой — либо разрабатывать собственные парадигмы доступа к данным, либо работать на уровне API, что несовместимо с новыми средами. ActiveX объекты доступа к данным (ADO) решают эту дилемму и обеспечивают единую модель, которая работает со всеми источниками данных в различных средах. Таким образом, ADO обеспечивает последовательный, высокопроизводительный доступ к данным, с которыми можно создавать клиентские программы для работы с БД или бизнес-объекты среднего уровня, использующие приложения, инструментарий, язык. ADO — это интерфейс доступа к данным, который необходим для создания одноуровневых и многоуровневых приложений архитектуры клиент/сервер и Web-ориентированных информационных систем.
Технология ADO была впервые применена в MicrosoftInternetInformationServer как интерфейс доступа к БД. Использование ADO позволяет минимизировать сетевой траффик в ключевых Internet-сценариях и уменьшить количество промежуточных уровней между клиентским приложением и источником данных. ADO легко использовать, так как данная технология применяет привычную систему вызовов — интерфейс Автоматизации OLE, доступный в большинстве средств разработки приложений. Технология ADO легка в применении и изучении и во многом подобна RDO и DAO. Например, она использует те же соглашения языка. Технология ADO также поддерживает аналогичную семантику и поэтому может быть легко освоена разработчиками ПО.
ADO является интерфейсом программного уровня к OLE DB, парадигме доступа к данным от MS. OLE DB обеспечивает высокопроизводительный доступ ко многим источникам данных. ADO и OLE DB вместе представляют собой основу стратегии Универсального доступа к данным (UniversalDataAccess). OLE DB дает возможность универсального доступа ко многим данным и предоставляет разработчикам возможность сделать это достаточно легко. Так как ADO находится на вершине OLE DB, то применение ADO имеет все преимущества Универсального доступа к данным, которое обеспечивает OLE DB.
3.1.3 Разработка физической модели БД
Физическая модель данных описывает данные средствами конкретной СУБД. Отношения, разработанные на стадии формирования логической модели данных, преобразуются в таблицы, атрибуты становятся столбцами таблиц, для ключевых атрибутов создаются уникальные индексы, домены преображаются в типы данных, принятые в конкретной СУБД.
Ограничения, имеющиеся в логической модели данных, реализуются различными средствами СУБД, например, при помощи индексов, декларативных ограничений целостности, триггеров, хранимых процедур. При этом решения, принятые на уровне логического моделирования определяют некоторые границы, в пределах которых можно развивать физическую модель данных. Точно также, в пределах этих границ можно принимать различные решения. Например, отношения, содержащиеся в логической модели данных, должны быть преобразованы в таблицы, но для каждой таблицы можно дополнительно объявить различные индексы, повышающие скорость обращения к данным. Многое тут зависит от конкретной СУБД.
Нормальная форма — свойство отношения в реляционной модели данных, характеризующее его с точки зрения избыточности, потенциально приводящей к логически ошибочным результатам выборки или изменения данных. Нормальная форма определяется как совокупность требований, которым должно удовлетворять отношение.
База данных считается нормализованной, если ее таблицы (по крайней мере, большинство таблиц) представлены как минимум в третьей нормальной форме.
База данных будет находиться в третьей нормальной форме, если она приведена ко второй нормальной форме и каждый неключевой столбец независим друг от друга. Для того чтобы устранить зависимость неключевых атрибутов, нужно произвести декомпозицию отношения на несколько отношений.
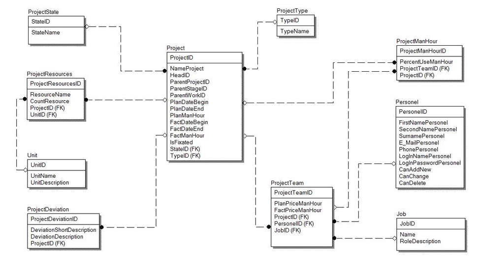
На Рисунке 3.1 представлена физическая структура разработанной базы данных.
Рисунок 3.1 — Структура базы данных
3.2 Технология разработки программного обеспечения ЭИС
3.2.1 Обоснование выбора средств разработки клиентского приложения
Delphi — императивный, структурированный, объектно-ориентированный язык программирования, диалект ObjectPascal. Начиная со среды разработки Delphi 7.0, в официальных документах Borland стала использовать название Delphi для обозначения языка ObjectPascal. Начиная с 2007 года уже язык Delphi (производный от ObjectPascal) начал жить своей самостоятельной жизнью и претерпевал различные изменения, связанные с современными тенденциями.
BorlandDelphi представляет собой средство разработки приложений для MicrosoftWindows. Delphi является мощным и простым в использовании инструментом для создания автономных программ, обладающих графическим интерфейсом (GUI), или 32-битных консольных приложений (программ, которые не имеют графического интерфейса).
В сочетании с BorlandKylix, программисты Delphi могут создавать из одного исходного текста приложения и для Windows и для Linux, и это открывает новые возможности и увеличивает потенциальную отдачу от усилий, вложенных в изучение Delphi. В Delphi используется кросс-платформенная библиотека компонентов CLX и визуальные дизайнеры для создания высокопроизводительных приложений для Windows, которые повторной компиляцией можно легко превратить в приложения для Linux.
Delphi ― это продукт для быстрого создания приложений (RAD).
Delphi позволяет создавать приложения интерактивным выбором необходимых компонентов из ComponentPalette и перетягиванием их на форму. Основное же достоинство этого метода заключается в том, что Delphi при этом самостоятельно создает необходимый код. Это напоминает по своим возможностям VisualBasic и другие подобные языки программирования. Однако в случае Delphi можно получить настоящий объектно-ориентированный код и все возможности этого подхода, включая расширение функциональных возможностей компонентов Delphi до уровня, удовлетворяющего поставленным запросам. Можно использовать компоненты Delphi, можно наследовать их и добавлять собственные методы, а кроме того, можно использовать управляющие элементы Active X.
Одно из основных отличий Delphi от других похожих инструментов визуальной разработки приложений заключается в наличии действительно быстрого, эффективного компилятора. Компилятор выдает не только сообщение об ошибках, но и огромное количество предупреждений и подсказок, которые позволяют создавать более ясный код. Важным достоинством является также выдача одновременно нескольких сообщений об ошибках, что позволяет быстрее исправлять их.
Одна из больших проблем невизуального программирования — создание пользовательского интерфейса. То есть решение всех вопросов взаимодействия с пользователем: что он будет видеть на экране, какой внешний вид должны иметь кнопки. Зачастую больше времени занимает именно разработка и создание "одежек", чем рабочей части программы. Но забывать про рабочую часть все-таки не стоит.
Delphi позволяет создавать программу, вложив максимум сил и умения в ее рабочую часть, и всячески помогает в области создания пользовательского интерфейса. Потратив некоторое время на обучение работе Delphi, можно легко и просто создавать пользовательские интерфейсы, созданные с помощью традиционного инструментария. Более того, разработка новых управляющих элементов не займет много сил и времени.
Благодаря объектно-ориентированной природе Delphi можно создавать компоненты не только с нуля, но и используя богатый набор имеющихся компонентов. Помимо создания новых компонентов, расширяемость Delphi включает также возможность интегрирования в среду Delphi целых подпрограмм, называемых экспертами. ExpertInterface позволяет дополнять среду своими пунктами меню и диалоговыми окнами для расширения ее функциональности.
Основным преимуществом Delphi является его среда программирования с визуальным конструктором программ. Эта среда (вместе с объектной библиотекой VCL) позволяет эффективно программировать под MS Windows, не отвлекаясь на выяснение всех деталей Win API, а работать над логикой программы.
С точки зрения профессионального программиста не менее важно то, что Delphi обладает высокоразвитыми средствами для работы с базами данных. Базы данных позволяют эффективно управлять информацией. Delphi позволяет эффективно создавать приложения, работающие с базами данных.
Еще одно преимущество Delphi в том, что он позволяет создавать большие программы, которые неудобно размещать в одном файле. Основной частью программы является проект. Проектами могут быть файлы с исходным текстом модулей (расширение .pas), формы, являющиеся графическим представлением приложения (расширение .dfm), и сами файлы проектов (расширение .dpr). Следует отметить тот факт, что каждому файлу формы обязательно соответствует файл с исходным текстом модуля, но файл с исходным текстом модуля не обязательно должен иметь соответствующую ему форму.
Существуют стандартные модули, которые написаны заранее и могут использоваться в любой программе, и модули, которые формирует сам разработчик. При этом возможно формирование модулей, в которых содержится информация о формах, и модулей, которые не связаны с формами. Последние предназначены для размещения текста программы, связанного непосредственно с решением задачи, для которой она создается, размещения данных и прочего. Их можно рассматривать, как модули собственных библиотек, содержащих любые компоненты, которые может использовать программа.
Также при создании программы используются динамические библиотеки и библиотеки стандартных компонент. Динамические библиотеки проектируются, компонуются и компилируются отдельно. Их файлы имеют расширение .dll. Файлы библиотек стандартных компонент имеют расширение .dlc. Такие библиотеки содержат особым образом отработанные классы (например, неотображаемые объекты, компоненты окон или баз данных) и файлы, расположенные в архиве объектов. Отработанные классы можно использовать в программе, как целое, а файлы представляют собой различные заготовки проектов и формы.
















