036.Эмиттерно-связанная логика - Википедия (1085105)
Текст из файла
Эмиттерно-связанная логика
«Переключатель тока» H. S. Yourke (1955 г.)
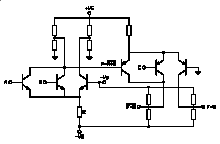
Типичная схема (4ИЛИ/ИЛИ-НЕ).
Эми́ттерно-свя́занная ло́гика (ЭСЛ) — семейство цифровых интегральных микросхем на основе дифференциальных транзисторных каскадов. ЭСЛ является самой быстродействующей из всех типов логики, построенной на биполярных транзисторах. Это объясняется тем, что транзисторы в ЭСЛ работают в линейном режиме, не переходя в режим насыщения, выход из которого замедлен. Низкие значения логических перепадов в ЭСЛ-логике способствуют снижению влияния на быстродействие паразитных ёмкостей.
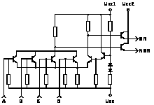
Основная деталь ЭСЛ-логики — схема потенциального сравнения, собранная не на диодах (как в ДТЛ), а на транзисторах. Схема представляет собой транзисторы, соединённые эмиттерами и подключенные к корпусу (или питанию) через резистор. При этом транзистор, у которого напряжение на базе выше, пропускает через себя основной ток. Как правило, один транзистор в схеме сравнения подключен к опорному уровню, равному напряжению логического порога, а остальные транзисторы являются входами. Выходные цепи схемы сравнения поступают на усилительные транзисторы, а с них — на выходные эмиттерные повторители.
Эмиттерный повторитель — способ включения транзистора, когда коллектор подключен к шине питания, а эмиттер является выходом. Напряжение на выходе эмиттера практически соответствует напряжению на базе, куда подаётся входной сигнал. Поэтому он и называется повторителем. Повторитель усиливает ток, не усиливая напряжения. Используется в основном для согласования высокого выходного сопротивление источника сигнала с малым сопротивлением нагрузки.
Особенностью ЭСЛ является повышенные скорость (150 МГц уже в первых образцах 60-х годов и 0,5...2 ГГц в 70—80-х) и энергопотребление по сравнению с ТТЛ и КМОП (на низких частотах, на высоких — примерно равное), низкая помехоустойчивость, низкая степень интеграции (ограниченная, в частности, большой потребляемой мощностью каждого элемента, что не позволяет разместить в одном корпусе много элементов, так как это приведёт к перегреву) и как следствие — высокая стоимость.
Характеристики
Тип файла документ
Документы такого типа открываются такими программами, как Microsoft Office Word на компьютерах Windows, Apple Pages на компьютерах Mac, Open Office - бесплатная альтернатива на различных платформах, в том числе Linux. Наиболее простым и современным решением будут Google документы, так как открываются онлайн без скачивания прямо в браузере на любой платформе. Существуют российские качественные аналоги, например от Яндекса.
Будьте внимательны на мобильных устройствах, так как там используются упрощённый функционал даже в официальном приложении от Microsoft, поэтому для просмотра скачивайте PDF-версию. А если нужно редактировать файл, то используйте оригинальный файл.
Файлы такого типа обычно разбиты на страницы, а текст может быть форматированным (жирный, курсив, выбор шрифта, таблицы и т.п.), а также в него можно добавлять изображения. Формат идеально подходит для рефератов, докладов и РПЗ курсовых проектов, которые необходимо распечатать. Кстати перед печатью также сохраняйте файл в PDF, так как принтер может начудить со шрифтами.















