met324 (1084951)
Текст из файла
МИНИСТЕРСТВО ОБРАЗОВАНИЯ
РОССИЙСКОЙ ФЕДЕРАЦИИ
МОСКОВСКИЙ ГОСУДАРСТВЕННЫЙ ИНСТИТУТ
РАДИОТЕХНИКИ, ЭЛЕКТРОНИКИ И АВТОМАТИКИ
(ТЕХНИЧЕСКИЙ УНИВЕРСИТЕТ)
Подлежит возврату
№ 0324
УСТРОЙСТВА ГЕНЕРИРОВАНИЯ
И ФОРМИРОВАНИЯ РАДИОСИГНАЛОВ
МЕТОДИЧЕСКИЕ УКАЗАНИЯ ПО ВЫПОЛНЕНИЮ
ЛАБОРАТОРНЫХ РАБОТ
Для студентов всех форм обучения
по специальности 200700 «Радиотехника»
Часть 2
МОСКВА 200
3
Составители: Л.Г.Ендовицкая, С.Т.Кулаков, А.И.Александров, М.П.Кевлишвили, Д.А.Галкин
Редактор: Б.А.Снедков
Методические указания предназначены для студентов специальности 654200, выполняющих лабораторные работы по дисциплине "Устройства генерирования и формирования радиосигналов".
Печатаются по решению редакционно-издательского совета Московского государственного института радиотехники, электроники и автоматики (технического университета).
Рецензенты: В.И. Каганов, В.А.Левин
Московский государственный институт радиотехники, электроники и автоматики (технический университет), 2003
ЛАБОРАТОРНАЯ РАБОТА №4
Частотная модуляция в автогенераторах на транзисторах
-
Цель работы.
Изучить:
- способы осуществления частотной модуляции;
- статические характеристики и спектральный состав частотно-модулированного сигнала.
-
Описание лабораторной установки.
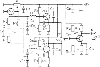
Структурная схема лабораторной установки для исследования частотной модуляции приведена на рис.4.1, а принципиальная схема макета на рис.4.2.
Рис. 4.1
Схема (рис. 4.2) содержит: два автогенератора, эмиттерный повторитель и усилитель высокой частоты. Оба автогенератора построены по емкостной трехточечной схеме на биполярных транзисторах VT1, VT2 с заземленным коллектором. Колебательный контур LC автогенератора состоит из емкостей С5, С6 и последовательно соединенной цепочки, состоящей из индуктивности L1 емкости C4, варикапа VD1, которая носит индуктивный характер. В кварцевом автогенераторе цепочка, состоящая из индуктивности L2, кварцевого резонатора КР и варикапа VD2 имеет также индуктивный характер. При этом КР работает на частоте последовательного резонанса. Смещение на базах комбинированное. Управление частотой автогенераторов осуществляется за счет изменения напряжения на варикапе. Постоянное напряжение на варикапы Ев подается от источника Еп через потенциометр R1 ограничительное сопротивление R4 и контролируется вольтметром PV. Модулирующее - от внешнего генератора низкой частоты через цепочки R1C1 и R2C2. Выходные напряжения от автогенераторов на измерительные приборы (частотомер, спектроанализатор) подаются через эмиттерный повторитель, выполненный на транзисторе VT3.
Рис. 4.2
Эмиттерный повторитель подключается к одному из автогенераторов с помощью переключателя S1. Питание макета осуществляется от переменного тока напряжением 220В через встроенный стабилизированный выпрямитель.
-
Задание.
-
Выполняется при подготовке.
-
Изучить рекомендованную литературу. Начертить предполагаемые зависимости, изучаемые в работе. Ознакомиться с порядком выполнения работы.
-
Начертить упрощенные схемы осуществления частотной модуляции для:
- автогенератора с "LC" колебательным контуром;
- для автогенератора с кварцевой стабилизацией частоты.
-
-
Выполняется в лаборатории.
-
Ознакомиться с исследуемым макетом и подключить приборы согласно схеме рис.4.1.
-
Поставить переключатель S1 в положение "L", подключить к клеммам "Вых" частотомер, включить питание.
-
Снять зависимость ∆f = φ(EB). Напряжение на варикапе изменять потенциометром R1 и измерять вольтметром PV. Построить статическую модуляционную характеристику, выделить на ней прямолинейный участок с максимальной крутизной (эффективностью управления), определить среднюю точку и максимальное модулирующее напряжение UΩмакс.
-
Повторить п.3 для кварцевого автогенератора, при этом переключатель S1 поставить в положение "KB".
-
Подключить к выходным клеммам анализатор спектра, а к клеммам "UΩ" - звуковой генератор.
-
Подать от звукового генератора напряжение в пределах линейной части статической модуляционной характеристики и для четырех значений частот (3; 5; 10; 15 кГц) наблюдать спектр ЧМ сигнала.
-
Повторить п. 6 для кварцевого автогенератора с ЧМ.
-
-
Содержание отчета.
-
Упрощенные схемы исследуемых автогенераторов с ЧМ.
-
Результаты измерений, полученных в п.п. 3, 4, 6, 7.
-
Дать сравнительную оценку результатов исследований ЧМ "LC" и кварцевых автогенераторов.
-
-
Контрольные вопросы.
-
Что такое индекс частотной модуляции?
-
Чем отличается ЧМ от ФМ?
-
Каким образом ЧМ преобразовать в ФМ?
-
В чем состоит косвенный метод осуществления ЧМ?
-
Дать сравнительную оценку косвенного и прямого метода
осуществления ЧМ. -
Принцип работы двухтактных частотных модуляторов.
-
Методы повышения стабильности частоты в ЧМ автогенераторах.
-
Чему равна ширина спектра ЧМ колебаний?
-
Библиографический список
-
Радиопередающие устройства/Под ред. Благовещенского М.В. и Уткина Г.П. - М.: Сов. радио, 1982-с. 332-334.
-
Александров А.И. Модуляция в устройствах формирования радиосигналов. Частотная и фазовая модуляция: Уч. пос. М.:МИРЭА, 1992.
-
Петров Б.В., Романюк В.А. Радиопередающие устройства на полупроводниковых приборах - М.: Высшая школа, 1989.-c. 199-206.
ЛАБОРАТОРНАЯ РАБОТА №5
Амплитудная модуляция в транзисторных передатчиках
-
Цель работы.
Изучить:
- методы амплитудной модуляции в радиопередатчиках;
- статические и динамические модуляционные характеристики.
-
Описание лабораторной установки
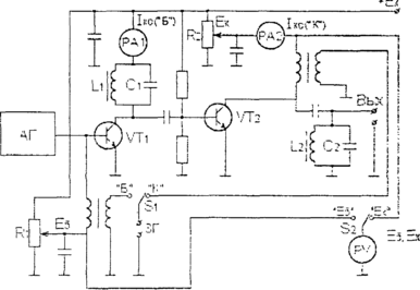
Структурная схема установки для исследования транзисторного передатчика при различных видах, модуляции - базовой, коллекторной и комбинированной (коллекторно-базовой) - приведена на рис. 5.1. Лабораторная установка включает: исследуемый транзисторный передатчик; звуковой генератор, служащий источником модулируемого напряжения; осциллограф и измеритель глубины модуляции - модулометр.
Рис. 5.1
Принципиальная схема макета передатчика представлена на рис. 5.2. и содержит:
- автогенератор, собранный по схеме емкостной трехточки на транзисторе, работающий на частоте 2,9 МГц - АГ;
- тракт усиления мощности высокочастотных колебаний состоящий из двух резонансных усилителей - на транзисторах VT1 и VT2.
Напряжение от звукового генератора подается на клеммы "ЗГ" на передней панели макета. В зависимости от положения переключателя вида модуляции S1 расположенного на передней панели макета, модулирующее напряжение поступает к точкам "Б" или "К" схемы, что обеспечивает:
- базовую модуляцию, смещением при подаче модулирующего напряжения на базу транзистора VT1 (положение переключателя S1 -"Б");
- коллекторную модуляцию при подаче модулирующего напряжения на коллектор транзистора VT2 (положение переключателя S1 - "К").
Рис. 5.2
Нагрузкой первого каскада усиления мощности (на VT1) является контур L1С1, нагрузкой второго (на VT2) - контур L2С2. Оба резонансных контура настроены на частоту автогенератора (АГ) - 2,9 МГц.
Напряжение смещения на базе транзистора VT1 регулируется потенциометром R1 (ручка "Еб"), а напряжение питания на коллекторе транзистора VT2 - потенциометром R2 (ручка "Ек"). Обе ручки потенциометров выведены на переднюю панель макета. Величины этих напряжений измеряется вольтметром PV "Еб-Ек" при соответствующем положении переключателя S2 на панели.
На передней панели пакета также расположены приборы РА1 и РА2 для измерения постоянных составляющих токов коллекторов в транзисторах VT1 и VT2 соответственно.
С клемм "Выход" при любом виде модуляции снимается выходное напряжение передатчика.
Макет питается от сети переменного тока напряжением 220В и имеет автономный стабилизированный выпрямитель. Включение макета производится тумблером "Сеть" на боковой панели макета.
-
Задание.
-
Выполняется при подготовке.
-
Изучить рекомендованную литературу, продумать порядок работы, начертить предполагаемый ход зависимостей, изучаемых в работе.
-
Начертить принципиальную схему передатчика с амплитудной модуляцией.
-
Ответить на контрольные вопросы.
-
-
Выполняется в лаборатории.
-
Ознакомиться с исследуемой лабораторной установкой и подключить приборы согласно рис. 5.1.
-
Проверить наличие неискаженных колебаний несущей частоты в передатчике. Для этого, при отсутствии модулирующего сигнала, подать напряжение с выхода ("Выход") на осциллограф при различных положениях переключателя вида модуляции S1
-
Исследовать статическую модуляционную характеристику при базовой модуляции. Положение переключателя S1 - "Б". Снять зависимость постоянной составляющей коллекторного тока Iк0 транзистора VT1 от напряжения смещения Еб. Положение переключателя S2 - "Еб". Построить график статической модуляционной характеристики Iк0 = φ(Еб); на графике выделить линейный участок, границы которого соответствуют максимальному (IК0 макс, Еб макс) и минимальному (IК0 мин., Еб мин) режимам модуляции. Середина участка (IК0 мол, Еб мол) соответствует режиму молчания. Определить максимально возможную при отсутствии искажений амплитуду модулирующего напряжения на базе транзистора VT1: UΩб макс.= (Еб макс. - Еб мин) / 2.
-
Исследовать статическую модуляционную характеристику при коллекторной модуляции. Положение переключателя S1 -"К". Снять зависимость постоянной составляющей коллекторного тока Iк0 транзистора VT2 от напряжения питания на коллекторе Ек транзистора VT2. Положение переключателя S2 - "Ек". Построить график статической модуляционной характеристики Iк0 = φ (Ек). По графику определить величины Ек мол и UΩ макс по методике, изложенной в п. 3.
-
Исследовать динамические модуляционные характеристики - амплитудную и частотную. Установить постоянные напряжения на базе и коллекторе транзисторов, соответствующие режиму молчания: Еб мол (см. п.3) и Ек мол (см. п.4). Выбрать вид модуляции и поставить переключатель S1 в соответствующее положение.
-
Снять амплитудную динамическую модуляционную характеристику m = φ(UΩ) - зависимость глубины модуляции от амплитуды модулирующего сигнала. Характеристику снять для двух значений частоты модуляции: F = 400 Гц и F = 1 кГц. Величина глубины модуляции определяется по показаниям модулометра (в процентах). Модулирующее напряжение, подаваемое от звукового генератора, изменяется в пределах от 0 до UΩмакс, определенного в п.3 для базовой или в п.4 для коллекторной модуляции.
-
Снять частотную динамическую модуляционную характеристику m = φ(F) - зависимость глубины модуляции от частоты модулирующего сигнала, при UΩ равной половине максимально допустимой. Частоту изменить в пределах F = (20 ./. 20 103) Гц.
-
Наблюдать вид амплитудно-модулированных колебаний при двух видах модуляции. Положение переключателя вида модуляции S1 - "Б" и "К". Отметить при какой величине амплитуды модулирующего сигнала появляются искажения огибающей высокочастотных колебаний.
-
-
-
-
Содержание отчета.
-
Принципиальная схема передатчика, с амплитудной модуляцией.
-
Результаты измерений и экспериментальные графики статических и динамических модуляционных характеристик.
-
Контрольные вопросы.
-
Объясните ход статических и динамических модуляционных характеристик при модуляции на базу, на коллектор и на базу одновременно.
-
Начертите принципиальную схему каскада с базовой модуляцией со смещением и с модуляцией на коллектор.
-
В каком режиме работает генератор при базовой и при коллекторной модуляции?
-
Сравните различные виды модуляции по энергетическим характеристикам и по качеству промодулированного сигнала.
-
Как изменится форма огибающей высокочастотных колебаний на выходе передатчика при смещении рабочей точки (режима молчания) от центра статической модуляционной характеристики (при m = 100%)?
БИБЛИОГРАФИЧЕСКИЙ СПИСОК
-
Петров Б.Е., Романюк Б.А. Радиопередающие устройства на полупроводниковых приборах. - М.: Высшая школа, 1989.
ЛАБОРАТОРНАЯ РАБОТА №6
Исследование импульсных модуляторов
-
Цель работы.
Изучить:
Характеристики
Тип файла документ
Документы такого типа открываются такими программами, как Microsoft Office Word на компьютерах Windows, Apple Pages на компьютерах Mac, Open Office - бесплатная альтернатива на различных платформах, в том числе Linux. Наиболее простым и современным решением будут Google документы, так как открываются онлайн без скачивания прямо в браузере на любой платформе. Существуют российские качественные аналоги, например от Яндекса.
Будьте внимательны на мобильных устройствах, так как там используются упрощённый функционал даже в официальном приложении от Microsoft, поэтому для просмотра скачивайте PDF-версию. А если нужно редактировать файл, то используйте оригинальный файл.
Файлы такого типа обычно разбиты на страницы, а текст может быть форматированным (жирный, курсив, выбор шрифта, таблицы и т.п.), а также в него можно добавлять изображения. Формат идеально подходит для рефератов, докладов и РПЗ курсовых проектов, которые необходимо распечатать. Кстати перед печатью также сохраняйте файл в PDF, так как принтер может начудить со шрифтами.















