Занятие 3. Евклидовы пространства. Процесс ортогонализации Грама – Шмидта (1079488)
Текст из файла
Занятие 3. Евклидовы пространства. Процесс ортогонализации Грама – Шмидта.
Пространства со скалярным произведением. Действительное линейное пространство E называется евклидовым пространством, если каждой паре векторов x и y из E поставлено в соответствие действительное число, обозначаемое символом (х, у) и называемое скалярным произведением векторов x и y причем выполнены следующие условия
1) (x, y) = (y, x); 2) (x1 + x2, y) = (x1, y) + (x2, y); 3) (λx, y) = λ(x, y)
4) (x, x) ≥ 0, причем (x, x) = 0 тогда и только тогда, когда x = 0. Длиной вектора x называется число
.
Вектор х, длина которого равна единице, называется нормированным. Для любых векторов x, у евклидова пространства справедливо неравенство Коши−Буняковского
, которое позволяет следующим образом определить угол между ненулевыми векторами:
.
Cauchy-Schwarz inequality. The inequality for sums was published by Augustin-Louis Cauchy (1821), while the corresponding inequality for integrals was first proved by Viktor Bunyakovsky (1859). The modern proof of the integral inequality was given by Hermann Amandus Schwarz (1888)
Ненулевые векторы
называются ортогональными (из греч. ὀρθός (orthos) − «прямой; правильный» + греч. γωνία (gonia) − «угол»), если (х, y) = 0.
Базис B = (e1, ..., en) n-мерного евклидова пространства
называется ортонормированным, если
Если в пространстве
задан произвольный базис (f1, f2, ..., fn), то векторы
, где
образуют ортогональный базис в этом пространстве (процесс ортогонализации Шмидта).
Jørgen Pedersen Gram (1850 – 1916). The mathematical method that bears his name, the Gram–Schmidt process, was first published in the former paper, in 1883.
Erhard Schmidt (1876 – 1959). The method is named after Jørgen Pedersen Gram and Erhard Schmidt but it appeared earlier in the work of Laplace and Cauchy.
Задачи: ОЛ-6, гл. 4: 4.63 (а), 4.64 (а), 4.65 (а,б), 4.67–4.76 (неч.)
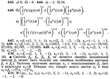
4.63. Пусть х = (х1, х2) и у = (у1, y2) произвольные векторы арифметического пространства R2. Показать, что скалярное произведение в R2 можно определить следующими способами:
а) (х, у) = 2х1y1 + 5x2y2;
Вычислить скалярное произведение векторов х = (1, −2) и y = (5, 1) каждым из указанных способов.
4.64. Доказать, что в пространстве Pп многочленов степени ≤ n − 1 скалярное произведение многочленов
можно определить способами:
а) (p, q) = a0b0 + a1b1 + ...+an-1bn-1;
Вычислить скалярное произведение многочленов
и
каждым из указанных способов (n = 4), если в случае б)
,
,
,
.
4.65. а) Доказать, что в пространстве C[a, b] соотношение:
задает скалярное произведение
б) Написать неравенство Коши − Буняковского для этого пространства.
Применить процесс ортогонализации к следующим системам векторов евклидова пространства Rn:
4.67. f1 = (1, 1, 1, 1), f2 = (3, 3, −1, −1), f3 = (−2, 0, 6, 8).
4.69. f1 = (1, 2, 2, −1), f2 = (1, 1, −5, 3), f3 = (3, 2, 8, −7)
Применяя процесс ортогонализации, построить ортогональный базис подпространства, натянутого на данную систему векторов в евклидовом пространстве Rn:
4.71. f1 = (1, 2, 2, −1), f2 = (1, 1, −5, 3), f3 = (3, 2, 8, −7).
Проверить ортогональность следующих систем векторов в евклидовом пространстве Rn и дополнить их до ортогональных базисов:
4.73*. e1 = (1, −2, 1, 3), e2 = (2, 1, −3, 1).
4.75. e1 = (2/3, 1/3, 2/3), e2 = (1/3, 2/3, −2/3).
Домашнее задание: 4.63 (б), 4.64 (б), 4.65 (в), 4.67–4.76 (четн.)
4.63. б) (х, у) = х1y1 + x1y2 + х2y1 + х2y2.
4.64. б)
, t1, ..., tn − произвольные попарно различные действительные числа.
4.65. в) Написать неравенства треугольника для этого пространства.
4.68. f1 = (1, 2, 1, 3), f2 = (4, 1, 1, 1), f3 = (3, 1, 1, 0).
4.70*. f1 = (2, 1, 3, −1), f2 = (7, 4, 3, −3), f3 = (1, 1, −6, 0), f4 = (5, 7, 7, 8).
4.72. f1 = (2, 1, 3, −1), f2 = (7, 4, 3, −3), f3 = (1, 1, −6, 0), f4 = (5, 7, 7, 8).
4.74. e1 = (1, 1, 1, 1, 1), e2 = (1. 0, 0, 1, −2), е3 = (2, 1, −1, 0, 2).
4.76. e1 = (1, 1, 1, 2), e2 = (1, 2, 3, −3).
Ответы:
Характеристики
Тип файла документ
Документы такого типа открываются такими программами, как Microsoft Office Word на компьютерах Windows, Apple Pages на компьютерах Mac, Open Office - бесплатная альтернатива на различных платформах, в том числе Linux. Наиболее простым и современным решением будут Google документы, так как открываются онлайн без скачивания прямо в браузере на любой платформе. Существуют российские качественные аналоги, например от Яндекса.
Будьте внимательны на мобильных устройствах, так как там используются упрощённый функционал даже в официальном приложении от Microsoft, поэтому для просмотра скачивайте PDF-версию. А если нужно редактировать файл, то используйте оригинальный файл.
Файлы такого типа обычно разбиты на страницы, а текст может быть форматированным (жирный, курсив, выбор шрифта, таблицы и т.п.), а также в него можно добавлять изображения. Формат идеально подходит для рефератов, докладов и РПЗ курсовых проектов, которые необходимо распечатать. Кстати перед печатью также сохраняйте файл в PDF, так как принтер может начудить со шрифтами.















