ЛР 4 (1075835)
Текст из файла
| Защищено: Радюкевич В.В. "__"_____________2013 г. | Демонстрация: Радюкевич В.В. "__"_____________2013 г. |
Лабораторная работа № 4
по курсу "Электроника"
Широкополосный усилитель на полевом транзисторе.
.
| ИСПОЛНИТЕЛЬ: | |
| студент группы ИУ5-41 | ________________ |
| Пупин Константин | "__"_____________2013г. |
Москва - 2013
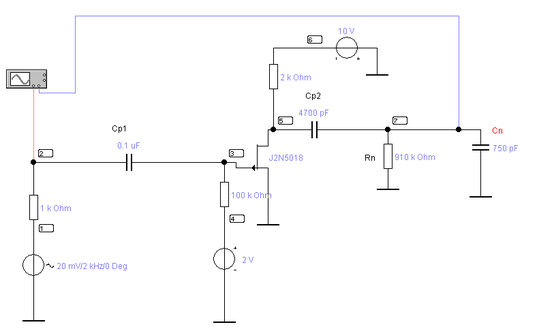
1. Схема с общим истоком:
Осциллограмма на входе и на выходе имеет вид:
Коэффициент усиления
Ku=Uвых/Uвх = 128.44/27.93=4,6
Вычисляем полосы пропускания
Пример для 1 строки нашей таблицы:
Табл. 1 "Зависимость ширины полос пропускания от характеристик Cp1, Cp2, Cn".
| Сp2,pF | Rn,кОм | Cn, pF | Кu | fв | fн | fв-fн | |
| 1 | 1200 | 910 | 750 | 3,28 | 212441 | 94,85 | 212346,2 |
| 2 | 1200 | 910 | 300 | 4,27 | 398107,2 | 120,71 | 397986,5 |
| 3 | 4700 | 910 | 750 | 4,59 | 158489,3 | 37,76 | 158451,5 |
| 4 | 4700 | 910 | 300 | 5,03 | 348939,5 | 39,81 | 348899,7 |
| 5 | 1200 | 100 | 750 | 3,07 | 225357,4 | 794,33 | 224563,1 |
| 6 | 1200 | 100 | 300 | 3,79 | 398107,2 | 1067,4 | 397039,8 |
| 7 | 4700 | 100 | 750 | 4,57 | 158489,3 | 283,7 | 158205,6 |
| 8 | 4700 | 100 | 300 | 4,89 | 348939,5 | 316,22 | 348623,3 |
Наибольшая полоса пропускания п.2.
Наименьшая полоса пропускания п.7.
ВЫВОД
2. Цепи коррекции
2.1 Усилитель с низкочастотной коррекцией.
2.1.0.для данных п.2. (максимальная полоса пропускания таблицы)
при С = 2200 pF коэффициент усиления Кu= 4,27 полоса пропускания fв-fн = 106352,79
Далее аналогично находим:
при С=20 µF Кu= 2,52 Полоса пропускания fв-fн = 753375,12
2.1.1. для данных п. 7 (минимальная полоса пропускания таблицы)
при С = 20 µF коэффициент усиления Кu= 2,69 полоса пропускания fв-fн = 283424
при С = 2200 pF коэффициент усиления Кu= 4,56 полоса пропускания fв-fн = 79149,1
Для увеличения полосы пропускания в схеме с НЧ-коррекцией из двух представленных емкостей необходимо выбрать бОльшую, в противном случае ширина полосы пропускания уменьшается относительно первоначальной.
2.2. Усилитель с ВЧ-коррекцией
2.2.0.для данных п.2. (максимальная полоса пропускания таблицы)
L = 5500 µH коэф. усиления Кu= 4,32 полоса пропускания fв-fн = 598394,1
находим коэффициент усиления:
находим полосу пропускания:
аналогично находим:
2.1.1. для данных п. 7 (минимальная полоса пропускания таблицы)
L = 5500 µH коэффициент усиления Кu= 4,47 полоса пропускания fв-fн = 250904,7
При включении в цепь индуктивности происходит расширение полосы пропускания.
Характеристики
Тип файла документ
Документы такого типа открываются такими программами, как Microsoft Office Word на компьютерах Windows, Apple Pages на компьютерах Mac, Open Office - бесплатная альтернатива на различных платформах, в том числе Linux. Наиболее простым и современным решением будут Google документы, так как открываются онлайн без скачивания прямо в браузере на любой платформе. Существуют российские качественные аналоги, например от Яндекса.
Будьте внимательны на мобильных устройствах, так как там используются упрощённый функционал даже в официальном приложении от Microsoft, поэтому для просмотра скачивайте PDF-версию. А если нужно редактировать файл, то используйте оригинальный файл.
Файлы такого типа обычно разбиты на страницы, а текст может быть форматированным (жирный, курсив, выбор шрифта, таблицы и т.п.), а также в него можно добавлять изображения. Формат идеально подходит для рефератов, докладов и РПЗ курсовых проектов, которые необходимо распечатать. Кстати перед печатью также сохраняйте файл в PDF, так как принтер может начудить со шрифтами.
















