Otchyot_po_laboratornoy_rabote__2 (1075826)
Текст из файла
МГТУ им Н.Э. Баумана
Отчёт по лабораторной работе № 2
«Схемы включения транзистора»
Электроника
Выполнил: Высочанский В.А.
Группа ИУ5-41
Подпись:
Дата:
Проверил: Радюкевич В.В.
Подпись:
Дата:
Москва, 2013 г.
Красным цветом на всех схемах показан входной сигнал, а зелёным – выходной.
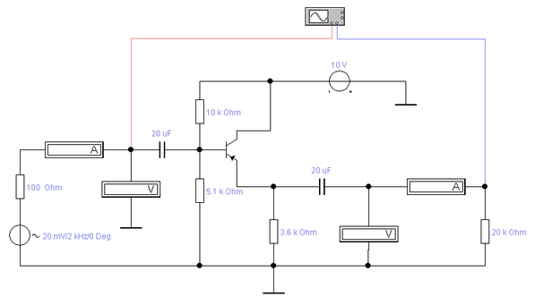
Схема 1. Схема с общим эмиттером.
Задание 1. Снять осциллограмму на входе и выходе.
Задание 2. Снять АЧХ.
Задание 3. При разных значениях Rн снять показания силы тока и напряжения на переменно токе. Определить Rвх, Rвых, KI, KU, KP, FВгр.
| Rн (Ом) | Iвх (мкА) | Uвх (мВ) | Iвых (мкА) | Uвых (мВ) |
| 20 | 9.11 | 10.94 | 281.20 | 134.52 |
| 470 | 9.11 | 10.94 | 273.81 | 128.74 |
| 680 | 9.10 | 10.95 | 259.81 | 176.74 |
| 910 | 9.11 | 10.95 | 246.02 | 223.92 |
| 1000 | 9.11 | 10.93 | 241.03 | 241.03 |
| 3600 | 9.11 | 10.93 | 151.94 | 546.74 |
| 5100 | 9.11 | 10.94 | 125.15 | 637.93 |
| 10000 | 9.11 | 10.93 | 79.464 | 794.62 |
| 20000 | 9.12 | 10.93 | 45.524 | 910.31 |
ХХ при Rн = 20 кОм, КЗ при Rн = 20 Ом.
| Rн (Ом) | Rвх (Ом) | Rвых (Ом) | KI | KU | KP | FВгр |
| 20 | 1200.61 | 2935 | 30.86 | 12.29 | 379.27 | 235.67 |
| 470 | 1200.61 | 30.05 | 11.76 | 358.68 | 232.04 | |
| 680 | 1202.37 | 28.52 | 16.14 | 460.31 | 233.19 | |
| 910 | 1201.98 | 27.00 | 20.45 | 552.15 | 233.24 | |
| 1000 | 1198.73 | 26.43 | 22.05 | 582.78 | 232.87 | |
| 3600 | 1198.73 | 16.66 | 50.02 | 833.33 | 224.65 | |
| 5100 | 1200.09 | 13.72 | 58.31 | 800.01 | 224.92 | |
| 10000 | 1199.12 | 8.72 | 72.70 | 633.94 | 223.11 | |
| 20000 | 1198.47 | 4.99 | 83.29 | 415.62 | 218.05 |
Схема включения транзистора с общим эмиттером даёт усиление по мощности (высокие коэффициенты усиления по току и напряжению), при этом инвертируя сигнал. Имеет высокое выходное сопротивление.
Схема 2. Схема с общей базой.
Задание 1. Снять осциллограмму на входе и выходе.
Задание 2. Снять АЧХ.
Задание 3. При разных значениях Rн снять показания силы тока и напряжения на переменно токе. Определить Rвх, Rвых, KI, KU, KP, FВгр.
| Rн (Ом) | Iвх (мкА) | Uвх (мВ) | Iвых (мкА) | Uвых (мВ) |
| 20 | 19.17 | 0.84 | 17.65 | 0.35 |
| 470 | 17.41 | 2.58 | 6.38 | 2.99 |
| 680 | 17.19 | 2.81 | 4.92 | 3.43 |
| 910 | 17.04 | 2.96 | 3.92 | 3.56 |
| 1000 | 17.00 | 3.01 | 3.64 | 3.64 |
| 3600 | 16.61 | 3.39 | 1.17 | 4.22 |
| 5100 | 16.56 | 3.44 | 0.84 | 4.30 |
| 10000 | 16.50 | 3.50 | 0.44 | 4.39 |
| 20000 | 16.47 | 3.54 | 0.22 | 4.45 |
ХХ при Rн = 20 кОм, КЗ при Rн = 20 Ом.
| Rн (Ом) | Rвх (Ом) | Rвых (Ом) | KI | KU | KP | FВгр |
| 20 | 43.82 | 312 | 0.92 | 0.42 | 0.39 | 227.43 |
| 470 | 148.19 | 0.37 | 1.16 | 0.43 | 223.28 | |
| 680 | 163.47 | 0.29 | 1.22 | 0.35 | 223.16 | |
| 910 | 173.71 | 0.23 | 1.20 | 0.28 | 232.56 | |
| 1000 | 177.06 | 0.21 | 1.21 | 0.25 | 229.34 | |
| 3600 | 204.09 | 0.07 | 1.24 | 0.09 | 228.12 | |
| 5100 | 207.73 | 0.05 | 1.25 | 0.06 | 230.07 | |
| 10000 | 212.12 | 0.03 | 1.25 | 0.04 | 229.23 | |
| 20000 | 214.94 | 0.01 | 1.26 | 0.01 | 221.76 |
Схема включения транзистора с общей базой даёт высокое усиление по напряжению, ток повторяет. Имеет низкое выходное и входное сопротивления.
Схема 3. Схема с общим коллектором.
Задание 1. Снять осциллограмму на входе и выходе.
Задание 2. Снять АЧХ.
Задание 3. При разных значениях Rн снять показания силы тока и напряжения на переменно токе. Определить Rвх, Rвых, KI, KU, KP, FВгр.
| Rн (Ом) | Iвх (мкА) | Uвх (мВ) | Iвых (мкА) | Uвых (мВ) |
| 20 | 8.21 | 11.78 | 207.23 | 5.61 |
| 470 | 4.65 | 15.18 | 25.44 | 14.66 |
| 680 | 4.65 | 15.18 | 20.06 | 14.73 |
| 910 | 4.64 | 15.17 | 18.45 | 14.73 |
| 1000 | 4.71 | 15.25 | 15.67 | 14.69 |
| 3600 | 4.72 | 15.25 | 4.63 | 14.75 |
| 5100 | 4.67 | 15.19 | 3.01 | 14.76 |
| 10000 | 4.60 | 15.11 | 1.42 | 14.74 |
| 20000 | 4.59 | 15.10 | 0.84 | 14.73 |
ХХ при Rн = 20 кОм, КЗ при Rн = 20 Ом.
| Rн (Ом) | Rвх (Ом) | Rвых (Ом) | KI | KU | KP | FВгр |
| 20 | 1368.03 | 74 | 25.12 | 0.46 | 12.09 | 198.54 |
| 470 | 3107.23 | 4.64 | 0.93 | 4.25 | 199.06 | |
| 680 | 3108.20 | 3.99 | 0.94 | 3.83 | 200.13 | |
| 910 | 3104.78 | 3.73 | 0.94 | 3.59 | 200.53 | |
| 1000 | 3106.57 | 3.41 | 0.95 | 3.26 | 199.84 | |
| 3600 | 3110.04 | 1.04 | 0.95 | 2.99 | 200.73 | |
| 5100 | 3149.06 | 0.91 | 0.96 | 0.87 | 201.03 | |
| 10000 | 3183.98 | 0.32 | 0.97 | 0.31 | 199.36 | |
| 20000 | 3205.81 | 0.17 | 0.97 | 0.18 | 200.58 |
Схема включения транзистора с общим коллектором даёт усиление по току, напряжение повторяет. Имеет высокое входное и очень низкое выходное сопротивления.
Характеристики
Тип файла документ
Документы такого типа открываются такими программами, как Microsoft Office Word на компьютерах Windows, Apple Pages на компьютерах Mac, Open Office - бесплатная альтернатива на различных платформах, в том числе Linux. Наиболее простым и современным решением будут Google документы, так как открываются онлайн без скачивания прямо в браузере на любой платформе. Существуют российские качественные аналоги, например от Яндекса.
Будьте внимательны на мобильных устройствах, так как там используются упрощённый функционал даже в официальном приложении от Microsoft, поэтому для просмотра скачивайте PDF-версию. А если нужно редактировать файл, то используйте оригинальный файл.
Файлы такого типа обычно разбиты на страницы, а текст может быть форматированным (жирный, курсив, выбор шрифта, таблицы и т.п.), а также в него можно добавлять изображения. Формат идеально подходит для рефератов, докладов и РПЗ курсовых проектов, которые необходимо распечатать. Кстати перед печатью также сохраняйте файл в PDF, так как принтер может начудить со шрифтами.
















