Методические указания по электронике (Иванов С.Р.) (1075823)
Текст из файла
26
Московский Государственный Технический Университет им. Н. Э. Баумана
Факультет «Информатика и системы управления»
Кафедра «Компьютерные системы и сети»
Методические указания по выполнению
курсовой работы по дисциплине “Электроника”
доцент Иванов С.Р.
Москва
2003
Содержание
1. Задание на курсовой проект 3
2. Исходные данные 5
3. Выполнение задания 6
3.1. Расчёт резисторов
,
,
и
6
3.2. Моделирование работы схемы на постоянном токе 7
3.3. Изучение влияния изменения параметров транзистора на работу усилителя 10
3.4. Анализ результатов моделирования работы схемы на постоянном токе 12
3.5. Определение малосигнальных параметров схемы 12
3.6. Расчёт емкостей конденсаторов и верхней граничной частоты усиления 15
3.7. Моделирование работы схемы на переменном токе 18
3.8. Изучение реакции усилителя на импульсный сигнал 22
3.9. Анализ результатов моделирования работы схемы на переменном токе 23
4. Выводы 25
5. Список использованной литературы 26
-
Задание на курсовой проект
-
Рассчитать параметры резисторов
,
,
и
, исходя из заданного положения рабочей точки в классе А (
) и ее нестабильности (
) при напряжении источника питания схемы (
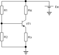
), типе транзистора (VT1), для схемы, изображенной на рис.1.
Рис. 1. Схема электрическая принципиальная усилителя
-
Используя любую из программ анализа электронных схем, промоделировать работу схемы на постоянном токе. Рассмотреть узловые потенциалы в схеме. Построить передаточную характеристику схемы на участке база-коллектор транзистора
и нанести на нее рабочую точку. Обозначить на характеристике области работы транзистора. -
Изменить коэффициент усиления по току транзистора (
) в два раза и определить, на сколько изменится ток коллектора. Проделать то же, изменив неуправляемый ток коллекторного перехода в десять раз. -
Дать заключение о степени соответствия прогноза, сделанного на основании аналитических расчетов, и результатов моделирования по работе схемы на постоянном токе.
-
Оценить расчетным путем основные малосигнальные параметры рассматриваемой схемы
,
,
,
,
,
, а также, при какой амплитуде входного сигнала в схеме возникнут нелинейные искажения. -
На основе сведений о нижней граничной частоте (
) полосы пропускания усилителя с учетом данных о сопротивлениях нагрузки (
) и источника сигнала (
) определить емкости разделительных (
и
) и блокировочного (
) конденсаторов. Спрогнозировать верхнюю граничную частоту (
) полосы пропускания усилителя. -
Промоделировать работу схемы на переменном токе и построить АЧХ и ФЧХ усилителя, по которым определить граничные частоты полосы пропускания усилителя. Определить также на основе моделирования с использованием зависимого источника сигнала входное (
) и выходное (
) сопротивления усилителя на средней частоте. -
Предсказать аналитически и исследовать с помощью моделирования реакцию усилителя на импульсный сигнал малой величины.
-
Провести сравнение аналитических прогнозов поведения усилителя на переменном токе с результатами моделирования и сделать необходимые выводы.
-
Оформить отчет о проделанной работе, в котором представить:
-
исходные данные и задание;
-
аналитические расчеты параметров деталей схемы и параметров выходных сигналов, характеризующих ее поведение на постоянном и переменном токе;
-
результаты моделирования в виде распечаток принципиальной схемы с узловыми потенциалами, передаточной, амплитудно-частотной, фазо-частотной и переходной характеристик (приведенные графики должны быть обработаны и на них указаны извлекаемые параметры);
-
распечатки библиотечных параметров транзистора VT1, источников синусоидального и импульсного сигналов с объяснением каким образом все эти параметры были назначены;
-
выводы по работе.
-
Исходные данные
Таблица 1. Исходные данные задания на курсовой проект
Согласно ОСТ 11 336.919-81, устанавливающего систему условных обозначений современных типов транзисторов, KT315Г – кремниевый биполярный транзистор, относящийся к классу маломощных (максимальная рассеиваемая мощность не может превышать 0,3 Вт) с граничной частотой коэффициента усиления тока более 30 МГц. Более точно параметры этого транзистора определим, воспользовавшись справочником (табл. 2).
| Параметр | Расшифровка | Единица измерения | Значение |
| Максимальный постоянный ток коллектора | мА | 100 | |
| Максимальное постоянное напряжение эмиттер-база при токе коллектора, равном нулю | В | 6 | |
| Максимальное постоянное напряжение коллектор-эмиттер при токе базы, равном нулю | В | 35 | |
| Максимально допустимая рассеиваемая мощность транзистора | мВт | 150 | |
| Температура окружающей среды | 25 | ||
| Максимально допустимая температура перехода | 120 | ||
| Максимально допустимая температура окружающей среды | 100 | ||
| Статический коэффициент передачи тока биполярного транзистора в режиме малого сигнала в схеме с общим эмиттером | 50..350 | ||
| Постоянное напряжение коллектор-эмиттер | В | (10) | |
| Постоянный ток эмиттера | мА | (1) | |
| Напряжение коллектор-эмиттер в насыщении | В | 0.4 | |
| Обратный ток коллектора | мкА | 1 | |
| Граничная частота коэффициента передачи тока | МГц | 250 | |
| Ёмкость коллекторного перехода при нулевом напряжении база-коллектор | пФ | 7 | |
| Тепловое сопротивление переход-среда | 670 |
Таблица 2. Параметры транзистора КТ315Г, взятые из справочника
Резисторы
,
и
призваны обеспечить режим работы транзистора VT1 по постоянному току (вывести его рабочую точку в класс А), а резистор
– стабилизировать этот режим введением последовательной отрицательной обратной связи по току.
При расчёте постоянных составляющих используем схему рис.2. При этом не будем учитывать обратный ток коллекторного перехода
.
Рис. 2. Упрощённая схема усилителя для расчёта постоянных составляющих
В соответствие с табл. 2, примем коэффициент усиления тока
.
По первому закону Кирхгофа ток базы транзистора:
где
(Поскольку используется кремниевый транзистор, то
).
Если подставить и в , обозначив
, то получим
Значение
можно найти из условия обеспечения заданной стабильности рабочей точки транзистора. Поскольку
, то
Теперь представляет собой уравнение относительно сопротивления
. Решая , находим
Желая получить
, рассчитаем величину сопротивления
:
-
Моделирование работы схемы на постоянном токе
Для моделирования работы электрических схем будем использовать программу Electronics Workbench 5.12 Pro (как наиболее изученную).
Параметры транзистора (рис. 3) назначим из следующих соображений. Для кремниевых транзисторов типовым значением тока насыщения (Saturation current) при комнатной температуре является
. В качестве значения коэффициента усиления в схеме с общим эмиттером (Forward current gain coefficient) возьмём среднее значение (см. табл. 2 – параметр
)
. Типовыми значениями коэффициента усиления тока в схеме ОЭ при инверсном включении (Reverse current gain coefficient) и объёмного сопротивления базы (Base ohmic resistance) являются соответственно
и
. Ёмкость коллекторного перехода при нулевом напряжении (Zero-bias B-C junction capacitance) возьмём из таблицы 2 – параметр
Рис. 3. Параметры модели транзистора КТ315Г
Время переноса заряда через базу (Forward transit time) рассчитаем как (см. табл. 2)
. Время переноса заряда через базу в инверсном включении (Reverse transit time)
. Оба перехода транзистора будем считать плавными, поэтому коэффициенты плавности эмиттерного (B-E junction grading coefficient) и коллекторного (B-C junction grading coefficient) переходов положим равными 0.333.
Напряжение Эрли (Early voltage) примем равным
(см. табл. 2). Ток начала спада усиления по току (Forward beta high-current knee-point) положим равным
(см. табл. 2).
Характеристики
Тип файла документ
Документы такого типа открываются такими программами, как Microsoft Office Word на компьютерах Windows, Apple Pages на компьютерах Mac, Open Office - бесплатная альтернатива на различных платформах, в том числе Linux. Наиболее простым и современным решением будут Google документы, так как открываются онлайн без скачивания прямо в браузере на любой платформе. Существуют российские качественные аналоги, например от Яндекса.
Будьте внимательны на мобильных устройствах, так как там используются упрощённый функционал даже в официальном приложении от Microsoft, поэтому для просмотра скачивайте PDF-версию. А если нужно редактировать файл, то используйте оригинальный файл.
Файлы такого типа обычно разбиты на страницы, а текст может быть форматированным (жирный, курсив, выбор шрифта, таблицы и т.п.), а также в него можно добавлять изображения. Формат идеально подходит для рефератов, докладов и РПЗ курсовых проектов, которые необходимо распечатать. Кстати перед печатью также сохраняйте файл в PDF, так как принтер может начудить со шрифтами.
















