Методические указания по электронике (Иванов С.Р.) (1075823), страница 3
Текст из файла (страница 3)
Из формул - находим:
Итак, расчёт емкостей разделительных и блокировочного конденсаторов завершён. Перейдём к прогнозированию верхней граничной частоты усиления.
В области высоких частот нельзя пренебрегать инерционностью транзистора. Поскольку коллекторный переход закрыт, то обладает барьерной ёмкостью
, где
– ёмкость коллектора при напряжении база-коллектор
. Кроме того, необходимо учитывать диффузионную ёмкость
открытого эмиттерного перехода. Эти особенности учтены в схеме рис. 9.
Рис. 9. Малосигнальная схема усилителя для высоких частот
Сначала рассчитаем величины емкостей
и
.
Постоянное напряжение база-коллектор в схеме усилителя (см. табл. 3):
Барьерная ёмкость коллекторного перехода при напряжении
:
где
– контактная разность потенциалов коллекторного перехода;
– коэффициент плавности эмиттерного перехода. Таким образом,
Для расчёта емкости
необходимо предварительно вычислить верхнюю частоту транзистора
и среднее время жизни неосновных носителей в базе
Постоянные времени перезарядки конденсаторов схемы рис. 9:
Можно показать, что в области высоких частот, эквивалентная постоянная времени для всей схемы
где
– коэффициент, описывающий условия работы транзистора в схеме с общим эмиттером. Тогда
Верхняя граничная частота усилителя:
Теперь можно определить среднюю частоту усилителя (на этой частоте разность фаз входного и выходного сигнала инвертирующего усилителя равна
):
-
Моделирование работы схемы на переменном токе
В окрестности рабочей точки усилитель можно представить как линейный четырёхполюсник, поэтому можно построить его амплитудно-частотную (АЧХ) и фазо-частотную (ФЧХ) характеристики. Для этой цели в пакете Electronic Workbench 5.12 существует специальное средство – построитель АЧХ и ФЧХ (Bode Plotter).
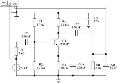
Рис. 10. Схема для снятия АЧХ и ФЧХ усилителя
Рис. 11. Амплитудно-частотная характеристика усилителя
Как видно из рисунка 11,
;
;
.
Рис. 12. Фазо-частотная характеристика усилителя
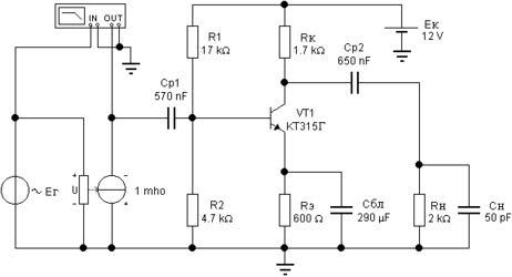
Рис. 13. Схема для определения зависимости входного сопротивления усилителя от частоты
Рис. 14. Зависимость входного сопротивления усилителя от частоты
Как видно из рисунка 14, входное сопротивление усилителя на средней частоте равно
.
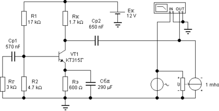
Рис. 15. Схема для определения зависимости выходного сопротивления усилителя от частоты
Рис. 16. Зависимость выходного сопротивления усилителя от частоты
Выходное сопротивление усилителя на средней частоте (рис. 16) равно
.
Чтобы определить амплитуду входного сигнала, при которой в схеме возникают нелинейные искажения, снимем амплитудную характеристику
усилителя (рис. 17). Для этого будем, меняя амплитуду входного напряжения посредством изменения ЭДС Ег, фиксировать с помощью вольтметра соответствующие амплитуды выходного напряжения (измерения проводим на средней частоте усилителя
кГц).
Из рисунка 19 следует, что максимальная амплитуда ЭДС генератора Ег, при которой ещё не возникают нелинейные искажения сигнала, равна
. Соответственно, максимальная амплитуда входного напряжения, при которой нет нелинейных искажений сигнала, равна
Рис. 17. Схема для снятия амплитудной характеристики усилителя
Рис. 18. Параметры источника синусоидального напряжения Eг в схеме рис. 17
|
| |
| Рис. 19. Амплитудная характеристика усилителя | |
По наклону амплитудной характеристики можно определить коэффициент усиления ЭДС генератора:
-
Изучение реакции усилителя на импульсный сигнал
Импульсный сигнал, проходя через усилитель, искажается. Искажение сигнала тем больше, чем уже полоса пропускания усилителя. Теоретически можно предсказать время нарастания фронта
и относительный спад вершины
выходного сигнала.
Если подавать на вход усилителя прямоугольные импульсы напряжения с частотой
(полупериод такого сигнала
), то
Для проверки полученных данных в качестве генератора Eг в схему усилителя включим генератор прямоугольных импульсов, параметры которого приведены на рисунке 20. Следует отметить, что амплитуда прямоугольного импульса должна быть достаточно малой (меньше
в 4-5 раз), чтобы не перегрузить усилитель.
Рис. 20. Параметры генератора прямоугольных импульсов
Из эпюры выходного напряжения (рис. 21) находим, что
и
.
Рис. 21. Эпюры напряжений
-
Анализ результатов моделирования работы схемы на переменном токе
Таблица 5. Сопоставление данных теоретического расчёта и результатов моделирования
работы схемы на переменном токе
По результатам моделирования работы усилителя на переменном токе можно сделать следующие выводы:
-
Усилитель имеет относительно узкую (порядка 400 кГц) полосу пропускания сигнала и является инвертирующим, поскольку на средней частоте разность фаз входного и выходного сигнала равна
. -
Входное и выходное сопротивления усилителя частотнозависимы. С увеличением частоты сигнала эти сопротивления уменьшаются из-за возрастающего шунтирования транзистора ёмкостью
. -
Амплитудная характеристика содержит такую важную информацию, как коэффициент усиления по напряжению усилителя и максимально допустимую амплитуду входного сигнала, при которой ещё нет нелинейных искажений.
-
Результаты моделирования, в целом, подтверждают данные теоретического расчёта (см. табл. 5). Довольно большое расхождение теоретических и экспериментальных данных при определении нижней граничной частоты усиления
связано с допущением, принятом при теоретическом расчёте, о независимом влиянии емкостей
,
,
на свойства усилителя в области низких частот.
-
Выводы
В ходе выполнения данной курсовой работы был произведён расчёт усилителя, построенного по схеме с общим эмиттером. Результаты всех аналитических расчётов были проверены с помощью моделирования. В итоге получен усилитель (далее приводятся конкретные свойства спроектированного каскада и дается им оценка).
Изменения параметров транзистора (теплового тока коллектора и коэффициента усиления по току) слабо влияют на положение его рабочей точки (разъяснить почему).
Для сложных нелинейных электрических цепей при расчётах можно строить более простые эквивалентные схемы, пренебрегая частью параметров исходной схемы. Так, можно строить отдельные схемы для расчёта режимов работы схемы по постоянному и переменному току, для расчёта инерционности в различных частотных областях. Как показало выполнение данного проекта, грамотный отсев малосущественных параметров (каких перечислить) значительно сокращает сложность вычислений, обеспечивая, тем не менее, приемлемую точность результата.
Программа Electronic Workbench 5.12 предоставляет разработчику электронной аппаратуры набор довольно удобных средств моделирования работы схем, что позволяет сэкономить время и повысить качество конечного продукта. Однако данный пакет имеет и некоторые весьма существенные недостатки: получаемые чертежи схем не соответствуют российским ГОСТам; отсутствуют описания основных алгоритмов работы программы, что затрудняет осознанное задание многочисленных параметров.
Список использованной литературы
-
Степаненко И. П. Основы микроэлектроники. М.: Лаборатория базовых знаний, 2001, 488 с.
-
Опадчий Ю. Ф., Глудкин О. П., Гуров А. И. Аналоговая и цифровая электроника. М.: “Горячая Линия - Телеком”, 2002, 768 с.
-
Павлов В. Н., Ногин В. Н. Схемотехника аналоговых электронных устройств. М.: “Горячая Линия - Телеком”, 2001, 320 с.
-
Бессонов Л. А. Теоретические основы электротехники. Электрические цепи. М.: Гардарики, 2002, 637 с.
-
Карлащук В. И. Электронная лаборатория на IBM PC. М.: “Солон-Р”, 2001, 725 с.
1 Эту формулу можно было использовать ранее для расчёта реакции схемы на изменение коэффициента усиления тока транзистора, полагая
, а
1 Номинальным значением считается
=3.00 мА
















