RC-лаб-2008 (1075530)
Текст из файла
Министерство образования Российской Федерации
Московский государственный технический университет
им. Н.Э.Баумана
__________________________________________________________________________
ЛАБОРАТОРНЫЙ ПРАКТИКУМ ПО КУРСУ
”Электроника и микропроцессорная техника”
(часть 1)
для студентов - факультета БМТ
RC-генератор с мостом Вина-Робинсона на операционном усилителе
Созинов Б.Л.
Кафедра РАДИОЭЛЕКТРОННЫЕ СИСТЕМЫ И УСТРОЙСТВА
_____________________________________________________________________
Москва 2008 год
Цель работы: исследовать методом моделирования самостоятельно рассчитанную схему RC-генератора с мостом Вина-Робинсона и определить влияние номиналов элементов принципиальной схемы на параметры генерируемого напряжения.
Задание 1. Провести расчет номиналов элементов схемы RC-генератора с мостом Вина-Робинсона на ОУ.
Рассчитайте номиналы элементов схемы RC-генератора с линейной и нелинейной отрицательной обратной связью (ООС) из условия генерации заданной амплитуды и частоты напряжения в стационарном режиме. Выберете тип операционного усилителя из библиотеки МС8. По результатам расчета для генератора с линейной ООС следует определить ожидаемые времена выхода на стационарный режим, формы генерируемого напряжения, их амплитуд, частот и коэффициентов гармоник в зависимости от превышения возбуждения над порогом (принять диапазон изменения коэффициента усиления усилителя в пределах Ku=3.05 3.3). Для RC-генератора с линейной отрицательной обратной связью с Ku3.1 номиналы резисторов в цепи ООС и конденсаторы в мосте Вина должны быть выбраны по ГОСТу согласно рядам Е6, Е12 или Е24, а номиналы резисторов моста Вина определены из условия генерации заданной частоты. Для RC-генератора с нелинейной ООС из расчета следует определить типы диодов и номинал шунтирующего резистора. Расчеты проводятся в период подготовки к данной лабораторной работы. Рекомендуется при подготовке ознакомиться с файлами «RC-генератор.doc», «Мост Вина-1.doc», где изложены принципы работы RC-генератора и характеристики моста Вина, и с файлами «RC-генератор-3.mcd», «RC-генератор-4.mcd», где приведены принципы расчета RC-генератора.
Задание 2. Исследуйте процессы формирования колебаний в RC-генераторе с мостом Вина-Робинсона и линейной цепью отрицательной обратной связи в усилительном каскаде.
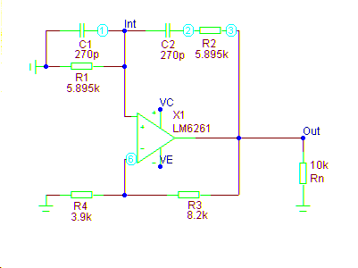
На рабочем поле МС7 набирается принципиальная схема RC-генератора с линейной цепью ООС и номиналами элементов согласно проведенному расчету при Ku3.1.
Р
ис. 1. Принципиальная схема RC-генератора с линейной отрицательной обратной связью на частоту генерации fo=100 кГц
2.1. Определите время установления стационарного режима, период и амплитуду напряжения в стационарном режиме.
Вызовите режим анализа Transient… (ALT+1) и в появившемся окне заказа параметров анализа (Transient Analysis Limits) укажите:
а) время счета (Time Range), которое выбирается несколько больше расчетного времени установления стационарного режима в генераторе,
б) шаг по времени расчета (Maximum Time Step ) задайте не более 0.1Т – периода колебаний,
в) количество точек (Maximum of Points) выводимых в числовой файл – 51,
г) в окошке Run Options _ Normal.
д) в окошке State Variales (начальные условия) – Zero,
е) в окошке Oprating Point (делать ли предварительный расчет схемы по постоянному току) – галочку снять (нет),
ж) в окошке Auto Scale Range (автоматический выбор масштаба графиков) – галочку поставить (да)
Для вывода графика выходного колебания в поле X Expression задайте время T; в поле Y Expression задайте напряжения V (на первом графике номер точки выхода ОУ, на втором графике номер точки неинвертирующего входа ОУ). Пример заполнения задания на анализ показан на рис. 2.1.а.
Р
ис. 2.1.а. Пример заполнения задания анализа Transient RC-генератора c частотой генерации 100 кГц (период – 10 мкс).
После заполнения параметров на проведение анализа Transient дайте команду на его выполнение (Run). На полученных осциллограммах укажите время установления стационарного режима и амплитуд напряжений на выходе и неинвертируемом входе операционного усилителя, используя для этого пиктограмму Tag Mode.
Р
ис. 2.1.б. Осциллограммы выходного и входного напряжений, полученные при анализе Transient с заданием согласно рис. 2.1.а
По результатам данного моделирования определяют время выхода на стационарный режим Tust, за которое принимают время, при котором выходное напряжение впервые получает отсечку амплитуды колебаний (согласно рис. 2.1.б Tust168 мкс), и амплитуды выходного (Um.out14 B.) и входного (Um.int5.2 B.) напряжений. Полученные осциллограммы, как и последующие, сохраняют в рабочем файле для представления их в отчете по данной работе.
Для определения периода генерируемого напряжения с помощью пиктограммы Scale Mode (F7) представьте часть осциллограммы выходного напряжения на участке стационарного режима генерации в более крупном масштабе. Далее воспользуйтесь пиктограммой Go to Y (Shift+Ctrl+Y), в раскрывающимся меню закажите установку маркеров на уровне Y=0 (окно Value). Поочередно щелкая левой мышкой по клавиатурам меню Left и Right, установите два маркера с разницей по оси времени в один период Т. При этом под осциллограммой выводятся координаты установленных маркеров (Left и Right), разница (Delta) их значений. Разница координат по времени для правого и левого маркера соответствует периоду генерируемого напряжения. Результат последовательно проведенных указанных операций приведен на рис. 2.1.в
Р
ис. 2.1.в. К определению периода генерируемого напряжения в стационарном режиме.
В рассмотренном примере период генерируемого напряжения равен Т=10.723 мкс, т.е. частота генерции равна F=1/T=93.24 кГц (квазирезонансная частота моста Вина, представленного на рис.1, равна Fres=1/C1*R1=1/C2*R2=100 кГц).
2.2. Измерьте спектр и коэффициент гармоник генерируемого напряжения.
Для получения спектра генерируемого напряжения и вычисления коэффициента гармоник при моделировании в программе МС7 используют встроенные функции HARM() (быстрое преобразование Фурье) и THD(HARM()). При их использовании исследуемое выходное напряжение Vout необходимо представить на интервале времени точно равном одному периоду на участке, соответствующему стационарному режиму генерации. Для этого анализ Transient проводят в два этапа. На первом этапе заказывается время анализа, за которое устанавливается стационарный режим генерации (см. рис. 2.1.а.). По его окончанию для запоминания состояния схемы (напряжения в узлах и токи в индуктивностях исследуемой схемы) следует щелкнуть по пиктограмме Transient, в ниспадающем меню выбрать State Variables Editor. В результате появиться окно, в котором будут приведены токи и напряжения по окончанию расчета, как показано на рис. 2.2.а.
Рис. 2.2.а. Окно State Variables Editor.
Для долговременного сохранения данных о состоянии исследуемой схемы на момент окончания расчета (это время указано в окне Time=0.0003) следует щелкнуть по клавиатуре Write. Появится окно с запросом в каком файле провести запись с предложением в одноименном файле, что и исследуемая схема (при этом создаваемый файл с записью данных токов и напряжений имеет расширение .top). Вид данного окна показан на рис. 2.2.б.
Р
ис. 2.2.б. Окно на запрос о сохранении состоянии исследуемой схемы.
Не рекомендуется при данных исследованиях изменять имя файла, дать согласие на предложенное имя, для чего щелкнуть по клавиатуре «Сохранить». Если это имя файла было уже использовано, то появиться запрос о его замене.
Р
ис. 2.2.в. Окно с запросом о замене файла с расширение .ТОР.
Следует дать утвердительный ответ «Да», после которого два последних всплывающих окон с экрана исчезают, и остается только окно State Variables Editor (см. рис. 2.2.а). Его следует закрыть, для чего необходимо щелкнуть по клавише Close окна.
Далее следует провести второй этап анализа Transient с временем равным одному периоду генерируемого напряжения, которое было определено выше, на участке стационарного режима генерации. Для этого вызывается окно заказа проведения анализа Limits (F9), в котором следует провести следующие изменения и дополнения. В окне Time Range необходимо указать время точно равное определенному периоду Т генерируемого напряжения, в окне Maximum Time Step задать не более Т/100 (от шага расчета зависит точность определения спектра), в окне State Variables заменить Zero на Read. Когда в этом окне указано Zero, то численный расчет исследуемой схемы происходит при нулевых начальных токов и напряжений. Если указано Read, то начальные условия для расчета берутся из файла с расширением .ТОР, т.е. второй этап анализа является продолжением первого. При моделировании схем с начальными условиями, записанными в файле с расширением .ТОР, от предварительного расчета схемы по постоянному току всегда надо отказываться, для чего в окошке Operating Point галочка должна быть снята.
Для получения спектра генерируемого напряжения надо заказать построения дополнительно двух графиков под номерами (Р) 3 и 4, для которых в графе X Еxpression указать частоту F, в графе Y Expression для получения спектра HARM(V(Out)), а для получения коэффициента гармоник THD(HARM(V(Out))). Для вывода численных данных результатов моделирования щелкните по пиктограммам, расположенными справа от номерами графика спектра и коэффициента гармоник. При этом данные пиктограммы будут утоплены и активизировано окошко Number of Points, в котором указывается число выводимых данных (по умолчанию 51). Пример заполнения данных на проведение второго этапа анализа Transient показан на рис. 2.2.г.
Р
ис. 2.2.г. Заказ параметров второго этапа анализа Transient.
После заполнения окна Transient Analysis Limits дается команда на выполнение (Run), пример результата которого представлен ниже.
Р
ис. 2.2.е. Результаты второго этапа моделирования работы RC-генератора с автоматическим выбором масштаба построения графиков.
Полученный спектр генерируемого напряжения и зависимость коэффициента гармоник в зависимости от учета высших гармоник по графикам с автоматическим выбором масштаба построения оказываются мало информационными (все результаты сконцентрированы на начальном участке). Исправить данную ситуацию можно, если отказаться от автоматического выбора шага (при заказе параметров анализа Limits в окошке Auto Scale Range галочку снять) и по оси частот назначить самостоятельный масштаб. Например, представить спектр и изменение коэффициента гармоник от частоты в диапазоне от 8*Fgen до 0 c шагом построения сетки 2*Fgen и повторить расчет. Например, если для рассматриваемого примера заказать диапазон изменений частоты по оси Х 800k,0,200k (в МС7 первоначально записывают верхний предел, через зпт. нижний предел, через зпт шаг построения сетки), то графические результаты будут иметь вид, как показано на рис. 2.2.ж.
Р
ис. 2.2.ж. Результаты второго этапа моделирования работы RC-генератора с принудительным выбором масштаба построения графиков.
С помощью пиктограммы Tag Mode на полученных осциллограммах следует указать величины спектральных составляющих генерируемого напряжения и изменение коэффициента гармоник в зависимости от учета количества высших гармоник при его вычислении.
Вторым способом получить информации о спектральном составе генерируемого напряжения является обращение к файлу с численными результатами проведенного анализа, который имеет одноименное имя, что и исследуемая схема, но расширение .TNO. Для его просмотра после появления на мониторе графических результатов следует щелкнуть по клавиатуре F5. В результате на мониторе появиться содержание файла с расширением TNO, в котором приведены условия проведенного анализ и его численные результаты для переменных, указанных в окне Transient Analysis Limits (для этого должны быть «утоплены» пиктограмма, расположенная слева от номера графика переменной величины). В рассматриваемом примере анализа RC-генератора (рис.1) часть такого файла имеет вид, представленный на рис. 2.2.З.
Характеристики
Тип файла документ
Документы такого типа открываются такими программами, как Microsoft Office Word на компьютерах Windows, Apple Pages на компьютерах Mac, Open Office - бесплатная альтернатива на различных платформах, в том числе Linux. Наиболее простым и современным решением будут Google документы, так как открываются онлайн без скачивания прямо в браузере на любой платформе. Существуют российские качественные аналоги, например от Яндекса.
Будьте внимательны на мобильных устройствах, так как там используются упрощённый функционал даже в официальном приложении от Microsoft, поэтому для просмотра скачивайте PDF-версию. А если нужно редактировать файл, то используйте оригинальный файл.
Файлы такого типа обычно разбиты на страницы, а текст может быть форматированным (жирный, курсив, выбор шрифта, таблицы и т.п.), а также в него можно добавлять изображения. Формат идеально подходит для рефератов, докладов и РПЗ курсовых проектов, которые необходимо распечатать. Кстати перед печатью также сохраняйте файл в PDF, так как принтер может начудить со шрифтами.















