Лаба 4 (1067220)
Текст из файла
Отчет по Лабораторной Работе №4
“Генераторы”
Выполнил: Зайков Сергей
Группа ИУ5-42
-
Данные работы
7вариант
MC3503
-
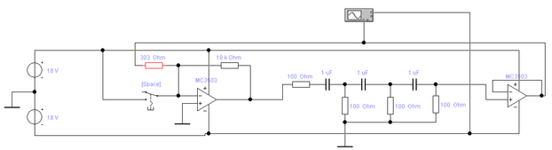
Схема установки
-
Определение рабочей частоты:
Рабочая частота определяется через ФЧХ
Частота, при которой угол равен 180 градусов: 504,6Гц
АЧХ:
Значение АЧХ в точке 504.6 Гц: -35
Следовательно коэффициент генератора Kо = 1/10^(-35/20)=56.2
Iвых <= 1мА, Uвых <= 18В, R = 18\1e-3 = 18кОм
K = R1\R2 = 57
R1 = 18кОм, R2 = 315Ом
Полученная схема
Частота генерации:
T = 2.1 мс
F = 1/ 2.1 = 476Гц
Пороговое значение коэффициента, при котором работает генератор:
К=18е3/303 = 59.4
Характеристики
Тип файла документ
Документы такого типа открываются такими программами, как Microsoft Office Word на компьютерах Windows, Apple Pages на компьютерах Mac, Open Office - бесплатная альтернатива на различных платформах, в том числе Linux. Наиболее простым и современным решением будут Google документы, так как открываются онлайн без скачивания прямо в браузере на любой платформе. Существуют российские качественные аналоги, например от Яндекса.
Будьте внимательны на мобильных устройствах, так как там используются упрощённый функционал даже в официальном приложении от Microsoft, поэтому для просмотра скачивайте PDF-версию. А если нужно редактировать файл, то используйте оригинальный файл.
Файлы такого типа обычно разбиты на страницы, а текст может быть форматированным (жирный, курсив, выбор шрифта, таблицы и т.п.), а также в него можно добавлять изображения. Формат идеально подходит для рефератов, докладов и РПЗ курсовых проектов, которые необходимо распечатать. Кстати перед печатью также сохраняйте файл в PDF, так как принтер может начудить со шрифтами.
















