[МиС] ЛР4 (1067232)
Текст из файла
Министерство образования РФ
Государственное образовательное учреждение высшего профессионального образования «Московский государственный технический университет им. Н. Э. Баумана»
Кафедра ИУ6 «Компьютерные системы и сети»
Лабораторная работа №4
по предмету: «Микроэлектроника и схемотехника»
на тему: «Мультиплексоры»
Выполнил студент группы ИУ5-51:
Сидякин А.А.
Проверил преподаватель:
Радюкевич В.В..
Москва 2010
Цель работы – исследование устройства и изучение работы мультиплексоров
Mультиплексор — устройство, имеющее несколько сигнальных входов, один или более управляющих входов и один выход. Мультиплексор позволяет передать сигнал с одного из входов на выход; при этом выбор желаемого входа осуществляется подачей соответствующей комбинации управляющих сигналов
Схематически мультиплексор можно изобразить в виде коммутатора, обеспечивающего подключение одного из нескольких входов (их называют информационными) к одному выходу устройства. Коммутатор обслуживает управляющая схема, в которой имеются адресные входы и, как правило, разрешающие (стробирующие)
Сигналы на адресных входах определяют, какой конкретно информационный канал подключен к выходу. Если между числом информационных входов n и числом адресных входов m действует соотношение n=2m, то такой мультиплексор называют полным. Если n>2m, то мультиплексор называют неполным
Разрешающие входы используют для расширения функциональных возможностей мультиплексора. Они используются для наращивания разрядности мультиплексора, синхронизации его работы с работой других узлов. Сигналы на разрешающих входах могут разрешать, а могут и запрещать подключение определенного входа к выходу, то есть могут блокировать действие всего устройства.
В качестве управляющей схемы обычно используется дешифратор. В цифровых мультиплексорах логические элементы коммутатора и дешифратора обычно объединяются.
Мультиплексоры могут использоваться в делителях частоты, триггерных устройствах, сдвигающих устройствах и др. Мультиплексоры часто используют для преобразования параллельного двоичного кода в последовательный. Для такого преобразования достаточно подать на информационные входы мультиплексора параллельный двоичный код, а сигналы на адресные входы подавать в такой последовательности, чтобы к выходу поочередно подключались входы, начиная с первого и заканчивая последним.
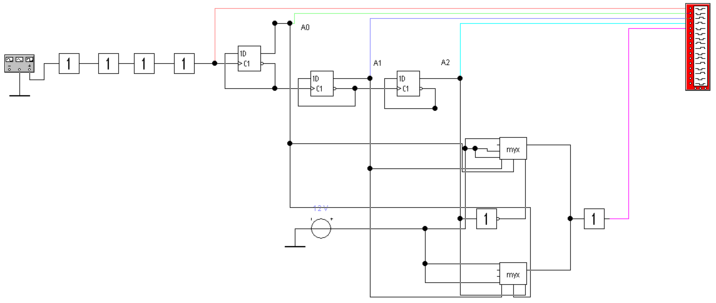
Мультиплексор и устранённые помехи
Рис. 1. Мультиплексор как подсхема
Рис. 2. Мультиплексор с повторителями
Рис. 3. Диаграмма
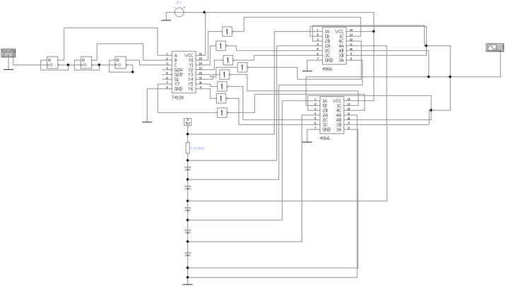
К564КП2
Рис. 4. К564КП2
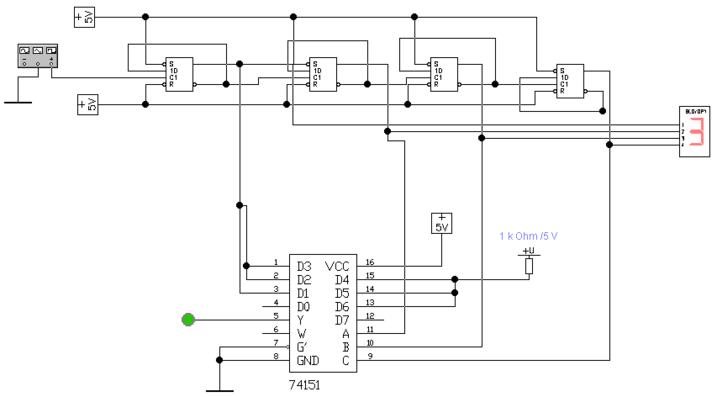
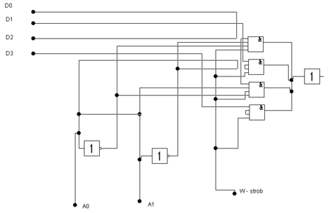
Генератор логической функции
5 вариант, синтезировать генератор логической функции: 8,3,5,7,9,10,11,12,13
0 0 0 0 | 0 | 0
0 0 0 1 | 1 | 0
0 0 1 0 | 2 | 0
0 0 1 1 | 3 | 1
0 1 0 0 | 4 | 0
0 1 0 1 | 5 | 1
0 1 1 0 | 6 | 0
0 1 1 1 | 7 | 1
1 0 0 0 | 8 | 1
1 0 0 1 | 9 | 1
1 0 1 0 | 10 | 1
1 0 1 1 | 11 | 1
1 1 0 0 | 12 | 1
1 1 0 1 | 13 | 1
1 1 1 0 | 14 | 0
1 1 1 1 | 15 | 0
Рис. 5. Генератор логической функции
Характеристики
Тип файла документ
Документы такого типа открываются такими программами, как Microsoft Office Word на компьютерах Windows, Apple Pages на компьютерах Mac, Open Office - бесплатная альтернатива на различных платформах, в том числе Linux. Наиболее простым и современным решением будут Google документы, так как открываются онлайн без скачивания прямо в браузере на любой платформе. Существуют российские качественные аналоги, например от Яндекса.
Будьте внимательны на мобильных устройствах, так как там используются упрощённый функционал даже в официальном приложении от Microsoft, поэтому для просмотра скачивайте PDF-версию. А если нужно редактировать файл, то используйте оригинальный файл.
Файлы такого типа обычно разбиты на страницы, а текст может быть форматированным (жирный, курсив, выбор шрифта, таблицы и т.п.), а также в него можно добавлять изображения. Формат идеально подходит для рефератов, докладов и РПЗ курсовых проектов, которые необходимо распечатать. Кстати перед печатью также сохраняйте файл в PDF, так как принтер может начудить со шрифтами.
















