Sneak° РПЗ (1060440)
Текст из файла
Содержание
Техническое задание…………………………………………………………………………..3
Описание разрабатываемой конструкции…………………………………………4
Назначение…………………………………………………………………………………..……4
Принцип действия………………………………………………………………….…………….4
Предварительный выбор двигателя привода разрабатываемой конструкции…..6
Кинематический расчёт проектируемой конструкции………………………………..7
Определение общего передаточного отношения…………………………………………..…..7
Определение числа ступеней……………………………………………………………….…...7
Определение чисел зубьев колёс редуктора……………………………………………………7
Силовой расчет ЭМП…………………………………………………………………………9
Проверочный расчет выбранного двигателя …………………………………..……………....9
Расчёт зубчатых колёс на изгибную прочность………………………………………………10
Расчёт зубчатых колёс на контактную прочность……………………………………………11
Геометрический расчёт кинематики проектируемой конструкции………………12
Расчет валов редуктора……………………………………………………………….……..15
Проектный расчет валов………………………………………………………………………..15
Расчет вала на прочность………………………………………………………………………15
Расчет вала на жесткость……………………………………………………………………….20
Расчет опор редуктора……………………………………………………………………….21
Расчёт цапфы вала на изгиб……………………………………………………………………21
Расчёт опор скольжения на теплостойкость..............................................................................22
Расчёт опор скольжения на контактную прочность………………………………………….22
Точностной расчет разрабатываемой кинематики…………………………………....23
Определение погрешности мёртвого хода кинематической цепи…………………………..23
Определене кинематической погрешность передачи………………………………………...24
Расчет люфтовыбирающего колеса………………………………………………………25
Расчет микровыключателя………………………………………………………………….27
Расчет штифтов и поводка…………………………………………………………….……29
Проверочные расчеты проектируемого привода………………………………..30
Уточненный силовой расчет и проверка правильности выбора электродвигателя………..30
Список литературы…………………………………………………………………………...32
Техническое задание
Тема проекта: привод следящей системы.
Техническое задание: разработать конструкцию привода следящей системы по предложенной схеме в соответствии с вариантом.
Основные данные:
| Номер варианта | 2 |
| Скорость вращения выходного вала ω, с-1 | 5 |
| Ускорение вращения выходного вала ε, с-2 | 36 |
| Момент инерции нагрузки J, кг*м2 | 0,015 |
| Угол поворота выходного вала φ | ±60° |
| Присоединительный размер d, мм (отв.) | 50 |
| Тип корпуса | Двухплатный |
| Критерий проектирования | Максимум точности |
| Тип потенциометра | ППМЛ |
| Подшипники | Скольжения |
| Условия эксплуатации | УХЛ4.1 |
| Степень защиты | IP44 |
Выходное отверстие должно быть всегда свободно на просвет для прохода света.
Ограничители угла – микровыключатели.
Описание разрабатываемой конструкции
Назначение
Следящие приводы применяются в устройствах РЭА, ОЭП, системах автоматики, управления ЛА и т.д., для вращения радиолокационных призм, зеркал, для автоматической настройки и т.п.
Разрабатываемый электромеханический привод следящей системы (ЭМПСС) планируется применять для вращения оптических элементов (ОЭ), которые в свою очередь, могут быть использованы для наблюдения, угловых измерений, а также для тренажерных комплексов различного целевого назначения. Вращение осуществляется в пределах
(
от исходного положения) с максимальной угловой скоростью
.
Принцип действия
Объект управления приводится во вращение с помощью электромеханического привода (ЭМП).
Электромеханический привод состоит из исполнительного двигателя (Д), редуктора (Р), датчика обратной связи (ДОС), элемента сравнения (ЭС) и усилителя (У). На выходном звене редуктора устанавливается объект управления (ОУ).
Вращение вала двигателя через редуктор, передается на выходное колесо, которое поворачивает установленный на нем ОУ.
В качестве ДОС используется потенциометр типа ППМЛ, кинематически устанавливаемый как можно ближе к ОУ для уменьшения погрешности в определении сигнала обратной связи (ОС). При вращении двигателя ДОС вырабатывает напряжение обратной связи
, пропорциональное углу поворота вала с ОУ. Напряжение
подается на ЭС, где происходит сравнение
с величиной входного напряжения
, задаваемого в соответствие с требуемым значением вводимого угла поворота ОУ. ЭС вырабатывает сигнал ошибки
. Сигнал ошибки
после усиления поступает на управляющую обмотку Д. Двигатель работает при
, стараясь поддерживать равенство
. При этом, значение угла поворота ОУ
, скорости
, и ускорения
вращения ОУ изменяются в соответствие с изменением значения величины
.
Помимо основной цепи разрабатываемый привод включает цепь - ограничитель движения (ОД). Эта цепь предназначена для автоматического отключения питания двигателя при возникновении нештатной ситуации, то есть когда угол поворота ОЭ превысит заданное значение по ТЗ. В состав ОД входят микровыключатели.
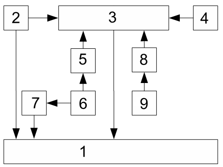
Ниже описана структурная схема проектируемой конструкции (рис.1), определяющая её основные функциональные части с точки зрения их назначения и взаимосвязи при выполнении целевых задач, указанных в техническом задании.
Рис.1 Cтруктурная схема проектируемой конструкции
1 –корпус;
2 – исполнительный двигатель;
3 – редуктор;
4 – объект управления (оптический элемент);
5 – соединительная муфта;
6 – потенциометр;
7 – кронштейн потенциометра;
8 – кронштейны микровыключателей;
9– микровыключатели;
Предварительный выбор двигателя привода разрабатываемой конструкции
Требования технического задания определяют среди возможных типов двигателей для применения в разрабатываемой конструкции электродвигатели из серий ДИД, ДГ и АДП. Конкретный двигатель из намеченной серии выбирают с учетом его требуемой мощности N, достаточной для преодоления заданной нагрузки. Так как редуктор имеет один двигатель и один выходной вал, то требуемую мощности в ваттах определяют из соотношения [1]:
(1)
Здесь
N – расчетная мощность двигателя [Вт];
ω – угловая скорость на выходном валу привода [рад/с];
Mн – момент нагрузки привода,
. Здесь J и ε – соотв. момент инерции нагрузки и угловое ускорение выходного вала.
ηр– КПД редуктора. Поскольку используется цилиндрический зубчатый редуктор открытого типа, ηр = 80%;
ξ– коэффициент запаса двигателя, для следящего привода обычной точности выберем ξ=1.8.
Подставляя значения в формулу (1) получаем расчетное значение мощности двигателя:
Вт.
Учитывая мощность, срок службы, разброс температур, характер работы, выберем двигатель ДИД-3Т с характеристиками (таблица 1):
| Табл. 1 Характеристики двигателя ДИД-3Т | |
| Мощность PT, Вт | 3,6 |
| Номинальный момент Mном, Н∙мм | 560 |
| Пусковой момент Мп, Н∙мм | 1000 |
| Скорость вращения вала nном, об/мин | 8000 |
| Момент инерции ротора Jр, кг*см2 | 24*10-4 |
| Напряжение питания U, В | 36 |
| Частота напряжения питания, Гц | 400 |
| Масса m, кг | 0,35 |
Кинематический расчёт проектируемой конструкции
Определение общего передаточного отношения
По известным значениям скоростей на входе nном и nвых определяем общее передаточное отношение редуктора по формуле [1]:
(2)
Частота вращения выходного вала nвых, [об/мин] может быть найдена по формуле:
. (3)
Подставляя полученные в формулу (2) имеем:
Определение числа ступеней
По ТЗ критерием проектирования является максимум точности (минимизация погрешности передачи). Рассчитаем число ступеней редуктора по формуле [1,2]:
(4)
Округляя до ближайшего большего целого, получим, что оптимальным является nопт = 3 ступеней редуктора.
Для уменьшения погрешности передачи, принимаем передаточное отношение последних ступеней максимально возможным: i2 = i3 = 8, тогда передаточное отношение первой ступени:
(5)
Составим сводную таблицу 2 передаточных отношений редуктора:
| Табл. 2 Передаточные отношения ступеней редуктора | |||
| № ступени | I | II | III |
| Передаточное отношение | 2,61 | 8 | 8 |
Определение чисел зубьев колёс редуктора
Характеристики
Тип файла документ
Документы такого типа открываются такими программами, как Microsoft Office Word на компьютерах Windows, Apple Pages на компьютерах Mac, Open Office - бесплатная альтернатива на различных платформах, в том числе Linux. Наиболее простым и современным решением будут Google документы, так как открываются онлайн без скачивания прямо в браузере на любой платформе. Существуют российские качественные аналоги, например от Яндекса.
Будьте внимательны на мобильных устройствах, так как там используются упрощённый функционал даже в официальном приложении от Microsoft, поэтому для просмотра скачивайте PDF-версию. А если нужно редактировать файл, то используйте оригинальный файл.
Файлы такого типа обычно разбиты на страницы, а текст может быть форматированным (жирный, курсив, выбор шрифта, таблицы и т.п.), а также в него можно добавлять изображения. Формат идеально подходит для рефератов, докладов и РПЗ курсовых проектов, которые необходимо распечатать. Кстати перед печатью также сохраняйте файл в PDF, так как принтер может начудить со шрифтами.
















