Doc1 (1050227)
Текст из файла
Made with the help of Microsoft Office 2007
Задание №1.
-
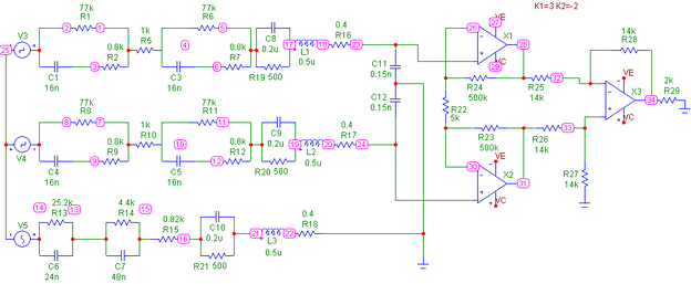
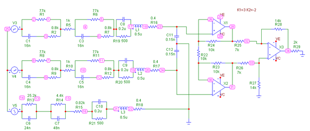
Схема для моделирования прохождения биосигнала по тракту БТС.
П
Рисунок 1. Схема исследования
араметры схемы:-
Источники питания.
-
V3 и V2 – источники дифференциального сигнала. Моделируют Q-зубец сигнала ЭКГ.
-
V5 – источник синфазного сигнала
-
Инструментальный усилитель. Коэффициент усиления – 6.
-
Коэффициент усиления первого каскада равен 3:
-
Коэффициент усиления второго каскада равен 2:
-
Считаем, что R23=R24, R26=R25, R28=R27
Остальные параметры взяты из лабораторной работы №1
Задание №2. Сигнал на выходе схемы:
Рисунок 2. Сигнал на выходе схемы.
Задание №3. Построение коэффициентов Kd, Kss, Ksd.
-
Коэффициент Kd. Снимался при Uss=0.
Рисунок 3. Зависимость Kd от частоты
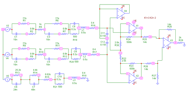
Рисунок 4. Схема для измерения Kss и Ksd
Рисунок 5. Зависимость Kss (сверху) и Ksd (снизу )от частоты
Задание №4. Исследование влияния коэффициента усиления первого каскада.
Для изменения коэффициента усиления первого каскада принимаем следующие значения сопротивлений:
| Первый каскад | Второй каскад | |||||||
| Сопротивл ение Коэффиц. усиления | R22 | R23 | R24 | R25 | R26 | R27 | R28 | |
| 1 | 10k | 0 | 0 | 14k | 14k | 14k | 14k | |
| 10 | 10k | 50k | 50k | 14k | 14k | 14k | 14k | |
| 50 | 10k | 250k | 250k | 14k | 14k | 14k | 14k | |
| 200 | 5k | 500k | 500k | 14k | 14k | 14k | 14k | |
| 1000 | 1k | 500k | 500k | 14k | 14k | 14k | 14k | |
Рисунок 6. Зависимость Kd от коэффициента усиления первого каскада. (1, 10, 50 – сверху; 200, 1000 - снизу)
Рисунок 7. Зависимость формы сигнала от коэффициента усиления первого каскада (1, 10, 50 – сверху; 200, 1000 - снизу)
Рисунок 8. Зависимость Kss (сверху) и Ksd (снизу )от частоты при изменении коэффициента усиления первого каскада (1, 10, 50 – сверху; 200, 1000 - снизу).
Рисунок 9. Форма сигнала при K=1
Задание №5. Исследование влияния разброса параметров БТС.
-
Влияние на форму сигнала.
Рисунок 10. Влияние на форму сигнала разбаланса в импедансе биоткани
Рисунок 11. Влияние на форму сигнала изменения сопротивления электрод-кожа
Рисунок 12. Влияние на форму сигнала изменения емкости кабеля.
-
Влияние на Kd.
Рисунок 13. Влияние на Kd разбаланса в импедансе биоткани
Рисунок 14. Влияние на Kd изменения сопротивления электрод-кожа
Рисунок 15. Влияние на Kd изменения емкости кабеля
-
Влияние на Kss и Ksd.
Рисунок 16. Влияние на Kss (сверху) и Ksd (снизу) разбаланса в импдансе биоткани
Рисунок 17. Влияние на Kss (сверху) и Ksd (снизу) изменения сопротивления электрод-кожа
Рисунок 18. Влияние на Kss (сверху) и Ksd (снизу) изменения емкости кабеля
Задание №6. Исследование работы схемы коррекции.
Рисунок 19. Схема для исследования влияния схемы коррекции
-
Влияние на форму сигнала.
Рисунок 20. Влияние схемы коррекции на прохождение сигнала при разбалансе импеданса биоткани
Рисунок 21. Влияние схемы коррекции на прохождение сигнала при изменении сопротивления электрод-кожа
Рисунок 22. Влияние схемы коррекции на прохождение сигнала при изменении емкости кабеля.
-
Влияние на Kd.
Рисунок 23. Влияние схемы коррекции на Kd при разбалансе импеданса биоткани.
Рисунок 24. Влияние схемы коррекции на Kd при изменении сопротивления электрод кожа.
Рисунок 25. Влияние схемы коррекции на Kd при изменении емкости кабеля.
-
Влияние на Kss и Ksd.
Рисунок 26. Влияние схем коррекции на Kss (сверху) и Ksd (снизу).
Рисунок 27. Влияние схем коррекции на Kss (сверху) и Ksd (снизу) при разбалансе импеданса биоткани.
Рисунок 28. Влияние схем коррекции на Kss (сверху) и Ksd (снизу) при изменении сопротивления электрод кожа.
Рисунок 29. Влияние схем коррекции на Kss (сверху) и Ksd (снизу) при изменении емкости кабеля.
Задание №7. Исследование влияния напряжения поляризации.
Рисунок 30. Схема для исследования влияния напряжения поляризации.
Рисунок 31. Коэффициент усиления равен 3. Напряжение поляризации меняется от 20 до 300 милливольт.
Рисунок 32. Коэффициент усиления равен 200. Напряжение поляризации меняется от 20 до 300 милливольт.
Рисунок 33. Коэффициент усиления равен 200. Напряжение поляризации меняется от 250 до 300 милливольт.
Рисунок 34. Коэффициент усиления равен 1000. Напряжение поляризации меняется от 20 до 300 милливольт.
Характеристики
Тип файла документ
Документы такого типа открываются такими программами, как Microsoft Office Word на компьютерах Windows, Apple Pages на компьютерах Mac, Open Office - бесплатная альтернатива на различных платформах, в том числе Linux. Наиболее простым и современным решением будут Google документы, так как открываются онлайн без скачивания прямо в браузере на любой платформе. Существуют российские качественные аналоги, например от Яндекса.
Будьте внимательны на мобильных устройствах, так как там используются упрощённый функционал даже в официальном приложении от Microsoft, поэтому для просмотра скачивайте PDF-версию. А если нужно редактировать файл, то используйте оригинальный файл.
Файлы такого типа обычно разбиты на страницы, а текст может быть форматированным (жирный, курсив, выбор шрифта, таблицы и т.п.), а также в него можно добавлять изображения. Формат идеально подходит для рефератов, докладов и РПЗ курсовых проектов, которые необходимо распечатать. Кстати перед печатью также сохраняйте файл в PDF, так как принтер может начудить со шрифтами.
















