наработки (1050225)
Текст из файла
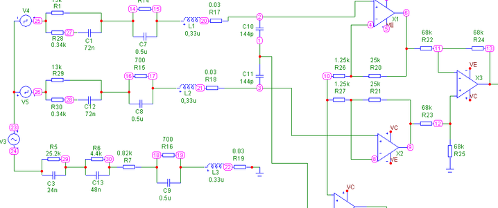
Схема1.
-
Изменение параметров бт на
а) 5%
б) 10%
в) 20%
-
Изменение параметров э-к на:
а) 5%
б) 10%
в) 20%
-
изменение параметров кабеля на:
а) 5%
б) 10%
в) 20%
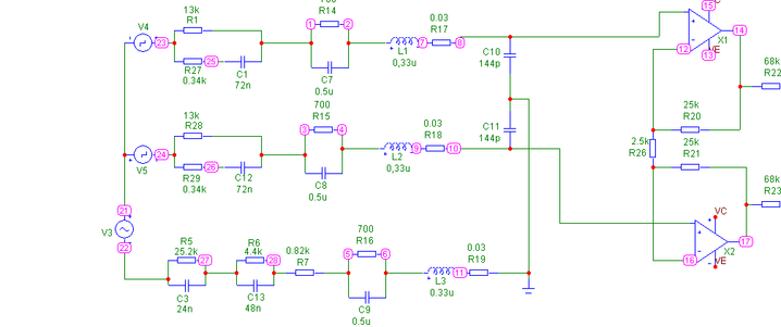
Схема 2.
-
Изменение параметров бт на:
а) 5%
б) 10
в) 20%
-
изменение э-к на:
а) 5%
б) 10%
в) 20%
-
изменение параметров кабеля на:
а) 5%
б) 10%
в) 20%
Характеристики
Тип файла документ
Документы такого типа открываются такими программами, как Microsoft Office Word на компьютерах Windows, Apple Pages на компьютерах Mac, Open Office - бесплатная альтернатива на различных платформах, в том числе Linux. Наиболее простым и современным решением будут Google документы, так как открываются онлайн без скачивания прямо в браузере на любой платформе. Существуют российские качественные аналоги, например от Яндекса.
Будьте внимательны на мобильных устройствах, так как там используются упрощённый функционал даже в официальном приложении от Microsoft, поэтому для просмотра скачивайте PDF-версию. А если нужно редактировать файл, то используйте оригинальный файл.
Файлы такого типа обычно разбиты на страницы, а текст может быть форматированным (жирный, курсив, выбор шрифта, таблицы и т.п.), а также в него можно добавлять изображения. Формат идеально подходит для рефератов, докладов и РПЗ курсовых проектов, которые необходимо распечатать. Кстати перед печатью также сохраняйте файл в PDF, так как принтер может начудить со шрифтами.
















