ДЗ Карухина Сеняши 106 (1050144)
Текст из файла
ДОМАШНЕЕ ЗАДАНИЕ
по дисциплине “МПАСиК”.
ВАРИАНТ №106
И
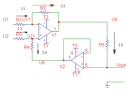
сследовать схему источника тока канала измерения кожно-гальванической реакции по Фере с использованием программы MICROCAP для тока IRn=4 мкА.
Рассчитать элементы схемы для указанного тока, построить зависимость IRn=f(t) и найти дифференциальное выходное сопротивление при изменении следующих параметров:
Uсм ±60%; Iвх ±80%; А ±1000%; RoutDC ±80%; t°C=10,25,35;
для операционных усилителей Х1 1435УД1, 140УД20, 140УД282
Исследовать влияние разброса параметров резисторов R1…R4 на значение выходного тока методом Монте-Карло.
В выводах должны содержаться количественные данные по относительному изменению выходного дифференциального сопротивления при относительном изменении каждого исследуемого параметра.
Характеристики
Тип файла документ
Документы такого типа открываются такими программами, как Microsoft Office Word на компьютерах Windows, Apple Pages на компьютерах Mac, Open Office - бесплатная альтернатива на различных платформах, в том числе Linux. Наиболее простым и современным решением будут Google документы, так как открываются онлайн без скачивания прямо в браузере на любой платформе. Существуют российские качественные аналоги, например от Яндекса.
Будьте внимательны на мобильных устройствах, так как там используются упрощённый функционал даже в официальном приложении от Microsoft, поэтому для просмотра скачивайте PDF-версию. А если нужно редактировать файл, то используйте оригинальный файл.
Файлы такого типа обычно разбиты на страницы, а текст может быть форматированным (жирный, курсив, выбор шрифта, таблицы и т.п.), а также в него можно добавлять изображения. Формат идеально подходит для рефератов, докладов и РПЗ курсовых проектов, которые необходимо распечатать. Кстати перед печатью также сохраняйте файл в PDF, так как принтер может начудить со шрифтами.
















