Зуев-106 (1050145)
Текст из файла
Министерство образования Российской Федерации
Московский государственный технический университет
им. Н.Э.Баумана
__________________________________________________________________________
Домашнее задание
по курсу
“Медицинские приборы, аппараты, системы и комплексы”.
Выполнил: Зуев А.А.
Группа: БМТ1-71
Проверил: Карпухин В.А.
Москва
2008
Условие.
ВАРИАНТ №106
И
сследовать схему источника тока канала измерения кожно-гальванической реакции по Фере с использованием программы MICROCAP для тока IRn=4 мкА.
Рассчитать элементы схемы для указанного тока, построить зависимость IRn=f(t) и найти дифференциальное выходное сопротивление при изменении следующих параметров:
Uсм ±60%; Iвх ±80%; А ±1000%; RoutDC ±80%; t°C=10,25,35;
для операционных усилителей Х1 1435УД1, 140УД20, 140УД282
Исследовать влияние разброса параметров резисторов R1…R4 на значение выходного тока методом Монте-Карло.
В выводах должны содержаться количественные данные по относительному изменению выходного дифференциального сопротивления при относительном изменении каждого исследуемого параметра.
Решение.
Расчет параметров схемы.
Сопротивление
физически соответствует сопротивлению участка биоткани или биообъекта и составляет несколько сотен кОм. Примем
.
По закону Ома падение напряжения в ветви с сопротивлением
:
Для ОУ1 Х1 в соответствии с принципом суперпозиции можно записать:
Т.к. входной ток ОУ практически равен нулю, то
, тогда:
Аналогично:
Если соотношение, полученное на основе вычисления выходного напряжения ОУ1, продифференцировать по
и выразить производную от выходного напряжения (т.е. выходное дифференциальное сопротивление), получим соотношение:
Тогда для сопротивления
можно записать:
где
- выходное дифференциальное сопротивление.
Примем, что выходное дифференциальное сопротивление составляет:
.
Тогда для определения значений параметров
,
и
имеем 2 уравнения. Из них выразим
и
как функции аргумента
. Тогда значения
получаются отрицательными во всем диапазоне значений
(больше или равных 1), что свидетельствует о неверном выборе направления выходного тока. Если задать значение выходного тока
, то зависимости
и
от
примут следующий вид:
Рис. 2. Графики зависимостей
Чтобы в схеме было больше элементов с одинаковыми номиналами, примем
, тогда
,
. Отсюда назначим
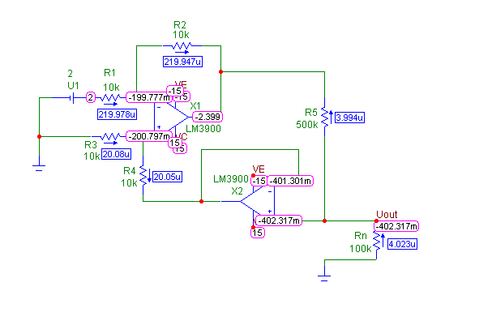
. Полученная схема с результатами расчета по постоянному току представлена на рис. 3.
Рис. 3. Схема с назначенными значениями номиналов и результатами расчета по постоянному току.
1. Поставим ОУ LM3900, аналоги ОУ 1435УД1. Тогда значения выходного дифференциального сопротивления для указанных значений параметров ОУ и температуры приведены на рис. 4-8. Частотный диапазон от 0 до 10 Гц, характерный для исследований КГР.
Рис. 4. Частотная характеристика выходного дифференциального сопротивления при вариации значений напряжения смещения Uсм ±60%.
Рис. 5. Частотная характеристика выходного дифференциального сопротивления при вариации входного тока Iвх ±80%.
Рис. 6. Частотная характеристика выходного дифференциального сопротивления при вариации коэффициента усиления постоянного тока А ±1000%.
Рис. 7. Частотная характеристика выходного дифференциального сопротивления при вариации выходного сопротивления по постоянному току RoutDC ±80% (при этом должно соблюдаться условие
Ом).
Рис. 8. Частотная характеристика выходного дифференциального сопротивления при вариации значений температуры t°C=10,25,35.
2. Поставим ОУ UA747, аналоги ОУ 140УД20. Тогда значения выходного дифференциального сопротивления для указанных значений параметров ОУ и температуры приведены на рис. 9-12.
Рис. 9. Частотная характеристика выходного дифференциального сопротивления при вариации значений напряжения смещения Uсм ±60%.
Рис. 10. Частотная характеристика выходного дифференциального сопротивления при вариации входного тока Iвх ±80%.
Рис. 11. Частотная характеристика выходного дифференциального сопротивления при вариации коэффициента усиления по постоянному току А ±1000%.
Рис. 12. Частотная характеристика выходного дифференциального сопротивления при вариации выходного сопротивления по постоянному току RoutDC ±80%.
Рис. 13. Частотная характеристика выходного дифференциального сопротивления при вариации значений температуры t°C=10,25,35.
3. Поставим ОУ LF442, аналог ОУ 140УД282. Тогда значения выходного дифференциального сопротивления для указанных значений параметров ОУ и температуры приведены на рис. 14-18.
Рис. 14. Частотная характеристика выходного дифференциального сопротивления при вариации значений напряжения смещения Uсм ±60%.
Рис. 15. Частотная характеристика выходного дифференциального сопротивления при вариации входного тока Iвх ±80%.
Рис. 16. Частотная характеристика выходного дифференциального сопротивления при вариации коэффициента усиления по постоянному току А ±1000%.
Рис. 17. Частотная характеристика выходного дифференциального сопротивления при вариации выходного сопротивления по постоянному току RoutDC ±80%.
Рис. 18. Частотная характеристика выходного дифференциального сопротивления при вариации значений температуры t°C=10,25,35.
Результаты анализа по методу Монте-Карло при вариации номиналов сопротивлений R1-R4 (см. рис. 1) в 20% и Гауссовом распределении значения тока лежат в диапазоне
(рис. 19).
Рис. 19. Результаты анализа по методу Монте-Карло при вариации номиналов сопротивлений R1-R4 в 20% и Гауссовом распределении, изображены значения выходного тока.
| 1435УД1 (LM3900) | |||
| Параметр | Значение | ||
| 0.4 мВ | 3.057 ГОм | 0 | |
| 1 мВ | 3.057 ГОм | 0 | |
| 1.6 мВ | 3.057 ГОм | 0 | |
| 0.2 нА | 3.035 ГОм | 0.01% | |
| 1 нА | 3.057 ГОм | 0 | |
| 1.8 нА | 3.078 ГОм | 0.01% | |
| 1 | 439.18 кОм | 85.6% | |
| 200k | 3.057 ГОм | 0 | |
| 2.2M | 3.368 ГОм | 10.2% | |
| 50.1 Ом | 3.057 ГОм | 0 | |
| 75 Ом | 3.057 ГОм | 0 | |
| 135 Ом | 3.056 ГОм | 0 | |
| T | 10 °C | 3.057 ГОм | 0 |
| T | 25 °C | 3.055 ГОм | 0 |
| T | 34.5 °C | 3.055 ГОм | 0 |
| 140УД20 (UA747) | |||
| Параметр | Значение | ||
| 0.4 мВ | 1.852 ГОм | 0 | |
| 1 мВ | 1.852 ГОм | 0 | |
| 1.6 мВ | 1.852 ГОм | 0 | |
| 4 нА | 1.848 ГОм | 0.02% | |
| 20 нА | 1.852 ГОм | 0 | |
| 36 нА | 1.856 ГОм | 0.02% | |
| 1 | 409.983 кОм | 77.8% | |
| 200k | 1.852 ГОм | 0 | |
| 2.2M | 1.968 ГОм | 6.4% | |
| 50.1 Ом | 1.852 ГОм | 0 | |
| 75 Ом | 1.852 ГОм | 0 | |
| 135 Ом | 1.852 ГОм | 0 | |
| T | 10 °C | 1.852 ГОм | 0 |
| T | 25 °C | 1.852 ГОм | 0 |
| T | 35 °C | 1.852 ГОм | 0 |
| 140УД282 (LF442) | |||
| Параметр | Значение | ||
| 0.4 мВ | 14.094 ГОм | 0.01% | |
| 1 мВ | 14.092 ГОм | 0 | |
| 1.6 мВ | 14.091 ГОм | 0.01% | |
| 1 пА | 14.102 ГОм | 0.07% | |
| 5 пА | 14.092 ГОм | 0 | |
| 9 пА | 14.141 ГОм | 0.35% | |
| 1 | 500.172 кОм | 96.5% | |
| 200k | 14.092 ГОм | 0 | |
| 2.2M | 22.903 ГОм | 62.5% | |
| 50.1 Ом | 14.133 ГОм | 0.29% | |
| 75 Ом | 14.092 ГОм | 0 | |
| 135 Ом | 14.12 ГОм | 0.20% | |
| T | 10 °C | 14.179 ГОм | 0.06% |
| T | 25 °C | 14.12 ГОм | 0.20% |
| T | 35 °C | 14.011 ГОм | 0.57% |
Рис. 20. Схема источника тока канала измерения кожно-гальванической реакции.
14
Характеристики
Тип файла документ
Документы такого типа открываются такими программами, как Microsoft Office Word на компьютерах Windows, Apple Pages на компьютерах Mac, Open Office - бесплатная альтернатива на различных платформах, в том числе Linux. Наиболее простым и современным решением будут Google документы, так как открываются онлайн без скачивания прямо в браузере на любой платформе. Существуют российские качественные аналоги, например от Яндекса.
Будьте внимательны на мобильных устройствах, так как там используются упрощённый функционал даже в официальном приложении от Microsoft, поэтому для просмотра скачивайте PDF-версию. А если нужно редактировать файл, то используйте оригинальный файл.
Файлы такого типа обычно разбиты на страницы, а текст может быть форматированным (жирный, курсив, выбор шрифта, таблицы и т.п.), а также в него можно добавлять изображения. Формат идеально подходит для рефератов, докладов и РПЗ курсовых проектов, которые необходимо распечатать. Кстати перед печатью также сохраняйте файл в PDF, так как принтер может начудить со шрифтами.
















