Курсовая работа по ТОЭ (18 вариант) (1021766)
Текст из файла
Московский институт радиотехники, электроники и автоматики
(технический университет)
Курсовая работа:
Расчёт линейных электрических цепей постоянного тока.
Вариант 18.
Выполнил: Габейдулин Р.Х.,
студент группы КА-2-04
факультета кибернетики.
Проверил: Любарская Т.А.
Оценка работы_____________
Подпись преподавателя_____________
Москва-2005
Задание
Для электрической схемы №1 начертить схему №2 согласно варианту: удалить отсутствующий источник тока, заменить последовательно и параллельно соединённые сопротивления эквивалентными, выбрать направленные токов в ветвях и обозначить токи по номеру сопротивления(стрелку тока ставить на проводнике). При расчёте различными методами, принятые направления токов сохранить.
-
Для схемы №2 применить следующие методы расчёта:
1. Метод расчёта неизвестных токов неизвестных токов в ветвях на основе законов Кирхгофа(МЗК).
Составить систему уравнений по законам Кирхгофа. Возле уравнений поставить обозначение узлов и соответственно контуров. Перечислить токи, определяемые в результате решения системы(решение системы не выполнять).Методом компьютерного моделирования определить эти токи, подставив их в систему уравнений, проверить правильность её составления.
2.Метод узловых потенциалов для расчёта неизвестных токов в ветвях(МУП).
Составить систему уравнений для расчёта неизвестных потенциалов узлов. Для ветви, содержащей только источник ЭДС Е, принять потенциал одного из узлов равным нулю. С помощью компьютерного моделирования определить неизвестные потенциалы узлов и проверить правильность составления системы уравнений.
Рассчитать токи по обобщённому закону Ома и сравнить с токами, определёнными в п. 1.1.
3.Метод контурных токов для расчёта неизвестных токов в ветвях(МКТ).
Составить систему уравнений для определения неизвестных контурных токов. Выразить токи в ветвях через контурные токи.
Определить величину неизвестных контурных токов, используя данные компьютерного моделирования для ветвей, где протекает лишь один контурный ток( по модулю равный току ветви).
Проверить правильность составления системы уравнений МКТ, определить токи в ветвях и сравнить с п.1.1.
4. Составить баланс мощностей и вычислить суммарную мощность источников и суммарную мощность нагрузок (сопротивлений). Сравнить их.
5.В схеме №2 пунктиром выделить схему замещения реального источника, представленную идеальным источником тока и сопротивлением. Заменить её эквивалентной схемой замещения, включающей идеальный источник ЭДС и сопротивление. Начертить схему №3. Методом компьютерного моделирования найти токи и сравнить их с токами п.1.1.
2. Для схемы №2 в числах выполнить расчёт тока I1 методом эквивалентного генератора(МЭГ) для чего:
1. Принять R1=∞ (режим холостого хода) и начертить схему №4. Полученная схема представляет собой активный двухполюсник, характеризуемый напряжением Uxx и входным сопротивлением Rвх хх относительно точек разрыва. Этот активный двухполюсник является также реальной схемой-генератором, создающим ток I1 в сопротивлении R1.
2. Начертить схему замещения №5 этого реального генератора( схему эквивалентного генератора ЭГ), представленную идеальным источником ЭДС Е= Uxx с последовательно включённым сопротивлением R= Rвх хх.
3. Определить параметры эквивалентного генератора Uxx и Rвх хх для чего:
а) Рассчитать токи холостого хода в схеме №4 двумя методами МУП и МКТ и сравнить их. Схема №4 является совершенно новой относительно схемы №2, поэтому здесь заново надо задаться направлением токов в ветвях и обозначить их как Ia xx,Ib xx,Ic xx, Id xx. Потенциал одного из узлов заземлить. Погрешность расчёта МУП и МКТ не должна превышать 5%. Сравнить результаты расчёта и компьютерного моделирования схемы №4.
б) Найти Uxx между точками разрыва схемы №4, использовав два различных пути изх нескольких возможных, и результаты сравнить между собой и данными компьютерного моделирования. Учесть, что, если ток I1= Imn, т.е. течёт от точки “m” к точке”n” ,то и создаётся он напряжением Umn xx, при определении которого делается переход от второй точки “n” к первой “m” по двум различным путям.
в) Найти Rвх mn хх, используя преобразование треугольника сопротивлений в звезду сопротивлений сначала для одного треугольника потом для другого. Результаты расчёта двумя методами сравнить между собой и с результатом компьютерного моделирования.
г) Найти ток I1 согласно схеме №5, подключив к ней сопротивление R1 и сравнить с результатом компьютерного моделирования.
д) Рассчитать в схеме №2 потенциалы точек произвольно выбранного контура с одной или несколькими Е, содержащего узловую точку с φ=0, и построить потенциальную диаграмму (в выбранном контуре все точки между элементами долны быть обозначены). Потенциалы нужно рассчитывать для всех точек в их последовательности при обходе контура. При правильном расчёте, сделав полный обход контура и вернувшись в исходную точку, получим φ=0, что является критерием правильности расчёта. Проверить расчёт потенциалов точек методом компьютерного моделирования.
3. Компьютерное моделирование(МКМ) как метод проверки правильности числовых расчётов:
1.Собрать схему №2. Определить токи во всех ветвях и измерить потенциалы всех точек относительно точки с φ=0. Использовать данные моделирования для проверки правильности составления уравнений п.1.
2. Собрать схему №3. Определить токи во всех ветвях. Сравнить с токами схемы №2.
3. В схеме №2 вместо R1 включить вольтметр, получим схему №4. Измерить Uxx и токи холостого хода(внутреннее сопротивление вольтметра по умолчанию 1 Мом, что близко к режиму хх). Сравнить с результатами расчёта.
4. Параллельно вольтметру включить мультиметр. Измерить Uxx и сравнить с показанием вольтметра. Затем измерить Rвх хх и сравнить с расчётными данными.
5. Собрать схему замещения №5. Измерить амперметром I1 и сравнить с расчётами и данными компьютерного моделирования схемы №2.
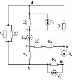
| Рис.0. Схема 1 (общая) | Дано: R1=2.5 Ом R2=5 Ом R3=6 Ом R4'=2 Ом R4''=1.5 Ом R5=4 Ом R6'=∞ Ом R6''=7.5 Ом | E2=9 B E3=12,5 В J2= 0,3 В J3=0 В | |
| Преобразование общей схемы по варианту | |||
| Рис.1. Схема 2 (частная по варианту) J3=0 и не изображается. Пунктиром выделен реальный источник | |||
R6=R'6*R''6/(R'6+R''6)=7.5 Ом
R4=R'4+R''4=3.5 Ом
2.Расчёт неизвестных токов по законам Кирхгофа
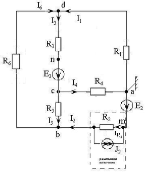
Число неизвестных токов – 7, число узлов a,b,c,d,m равно 5, число уравнений по I закону Кирхгофа должно быть 5-1=4, так как один из узлов заземлен. Для составления уравнений по II закону Кирхгофа нужно 7-4=3 уравнения. Составляем граф схемы (источники энергии в графе представляем своими внутренними сопротивлениями
, резисторы R не изображаются) рис.3.
|
Рис.3.Ненаправленный граф схемы 2 |
|
Решая систему, находим неизвестные токи I1, I2, I3, I4, I5, I6, IR2.
Методом компьютерного моделирования были найдены значения неизвестных токов: I1=0.489, I2=0.688, I3=1.193, I4=1.177, I5=0.016, I6=0.704 IR2=0.988. Подставив их в систему уравнений, проверяем правильность её составления:
0.688+0.016=0.704; 0.704=0.704
1.193=1.177+0.016; 1.193=1.193
0.704+0.489=1.193; 1.193=1.193
0.688+0.3=0.988; 0.988=0.988
0.704*7.5+1.193*6+0.016*4=12.5; 12.5=12.5
-1.193*6-1.177*3.5-0.489*2.5=-12.5; -12.5=-12.5
1.177*3.5+0.988*5-0.016*4=9; 9=9
2.Расчёт неизвестных токов в ветвях МКТ
Ч
исло уравнений системы МКТ равно число уравнений по II закону Кирхгофа. В контурах I, II, III протекают неизвестные контурные токи I11, I22, I33, которые и являются неизвестными системы. В ветви с источником тока течет известный ток J2, который создает в ячейке известный контурный ток J22=J2=0,3 A (схема 2) рис. 5.
Рис.5.Контурные токи
в схеме 2
перенесём J22R2=J2R2=Eэ в правую часть:
э
В таком виде система соответствует схеме 3. Запишем систему в матричной форме:
Матрица в числах:
Решая систему относительно неизвестных контурных токов, находим I11=0.704 A, I22=-0.489 A, I33=0.688 A и по принципу наложения выражаем через них токи в ветвях:
I6= I11=0.704 A I3=I11-I22=1,193 A
I1=-I22=0.489 A I4=I33-I22=1.177 A
I2=I33=0.688 A I5=I11-I33=0.016 A
Методом компьютерного моделирования были найдены значения неизвестных контурных токов, которые равны I11= 0.704 A, I22=-0.489 A, I33=0.688 A.
3. Расчёт неизвестных токов в ветвях МУП
Число уравнений системы равно числу уравнений по I закону Кирхгофа. Неизвестными системы являются неизвестные потенциалы узлов. Потенциал одного из узлов примем равным 0. В схеме, где есть ветвь, содержащая только Е, нужно выбирать за нуль потенциал одного из узлов этой ветви.
Для схемы 2: φa= 0 ,
=φa +E2=9 B.
Для схемы 3:
|
|
Системы эквивалентны, так как
Система в матричной форме:
Решая систему относительно неизвестных, находим неизвестные потенциалы узлов:
φb=4.057 В,
=4.120 В,
=-1.222 В.
Характеристики
Тип файла документ
Документы такого типа открываются такими программами, как Microsoft Office Word на компьютерах Windows, Apple Pages на компьютерах Mac, Open Office - бесплатная альтернатива на различных платформах, в том числе Linux. Наиболее простым и современным решением будут Google документы, так как открываются онлайн без скачивания прямо в браузере на любой платформе. Существуют российские качественные аналоги, например от Яндекса.
Будьте внимательны на мобильных устройствах, так как там используются упрощённый функционал даже в официальном приложении от Microsoft, поэтому для просмотра скачивайте PDF-версию. А если нужно редактировать файл, то используйте оригинальный файл.
Файлы такого типа обычно разбиты на страницы, а текст может быть форматированным (жирный, курсив, выбор шрифта, таблицы и т.п.), а также в него можно добавлять изображения. Формат идеально подходит для рефератов, докладов и РПЗ курсовых проектов, которые необходимо распечатать. Кстати перед печатью также сохраняйте файл в PDF, так как принтер может начудить со шрифтами.
















