rpd000007961 (1010926), страница 5
Текст из файла (страница 5)
Подставляя в правые части соотношений выбранные значения
, получим приближение
, используемое, в свою очередь, для нахождения
. Итерации продолжаются до выполнения условия
, где
Результаты вычислений содержатся в таблице.
Пример 2. Найти положительное решение системы из примера 1 методом простой итерации с точностью
.
Решение. Преобразуем исходную систему уравнений к виду
Проверим выполнение условия
, в области
:
,
. Для этого найдем
Следовательно, если последовательные приближения
не покинут области
(что легко обнаружить в процессе вычислений), то итерационный процесс будет сходящимся.
В качестве начального приближения примем
. Последующие приближения определяем как
Вычисления завершаются при выполнении условия
Результаты вычислений содержатся в таблице.
Practice5.doc
Практическое занятие 5. Решение нелинейных уравнений (2 ч, СРС – 1 ч, тема 2, лекция 5).
Пример 1.
Решить уравнение
Решение.
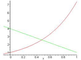
Для локализации корней применим графический способ. Преобразуем исходное уравнение к следующему эквивалентному виду:
Построив графики функций
и
, определяем, что у решаемого уравнения имеется только один корень, который находится в интервале
.
Метод половинного деления. В качестве исходного отрезка выберем [0.4, 0.6]. Результаты дальнейших вычислений, согласно приведенному выше алгоритму содержатся в таблице.
| 0 1 2 3 4 5 6 7 | 0.4000 0.4000 0.4500 0.4500 0.4625 0.4688 0.4719 0.4734 | 0.6000 0.5000 0.5000 0.4750 0.4750 0.4750 0.4750 0.4750 | -0.5745 -0.5745 -0.1904 -0.1904 -0.0906 -0.0402 -0.0148 -0.0020 | 1.1201 0.2183 0.2183 0.0107 0.0107 0.0107 0.0107 0.0107 | 0.5000 0.4500 0.4750 0.4625 0.4688 0.4719 0.4734 [0.4742] | 0.2183 -0.1904 0.0107 -0.0906 -0.0402 -0.0148 -0.0020 |
Метод Ньютона. Для корректного использования данного метода необходимо, в соответствии с теоремой 2.2 (лекции), определить поведение первой и второй производной функции
на интервале уточнения корня и правильно выбрать начальное приближение
.
,
- положительные во всей области определения функции. В качестве начального приближения можно выбрать правую границу интервала
, для которой выполняется неравенство (2.3, лекции):
Дальнейшие вычисления проводятся по формуле
, где
,
.
Итерации завершаются при выполнении условия
.
Результаты вычислений содержатся в таблице.
| k | ||||
| 0 1 2 3 | 0.6000 0.4838 0.4738 [0.4737] | 1.1201 0.0831 0.0005 | 9.6402 8.2633 8.1585 | -0.1162 -0.0101 -0.0001 |
Метод секущих. В качестве начальных точек зададим:
и
.
Дальнейшие вычисления проводятся по формуле
,
Итерации завершаются при выполнении условия
.
Результаты вычислений содержатся в таблице.
Метод простой итерации. Исходное уравнение можно записать в виде
Из двух этих вариантов приемлемым является второй, так как, взяв за основной интервал (0.4,0.55) и положив
, будем иметь:
2)
. Отсюда, на интервале (0.4,0.55)
.
Условия теоремы 2.3 (лекции) выполнены.
В качестве начального приближения положим
.
Вычисляем последовательные приближения
с одним запасным знаком по формуле
, где
.
Достижение требуемой точности контролируется условием
.
Результаты вычислений приведены в таблице
Practice10.doc
Практическое занятие 10. Численное дифференцирование (2 ч, СРС – 1 ч, тема 3, лекция 10).
Пример 1.
Вычислить первую и вторую производную от таблично заданной функции
в точке
.
.
Решение.
















