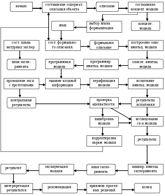
Основные этапы моделирования больших систем
Основные этапы моделирования больших систем
- Построение концептуальной (описательной) модели системы и её формализация;
- Алгоритмизация модели и её машинная реализация;
- Получение и интерпретация результатов моделирования;
На первом этапе формулируется модель и строится её формальная схема, т.е. основным назначением данного этапа является переход от содержательного описания объекта к его математической модели. Этот этап наиболее ответственный и наименее формализованный.
Последовательность действий:
- Проведение границы между системой и внешней средой.
- Исследование моделируемого объекта с точки зрения выделения основных составляющих функционирования системы (по отношению к поставленной цели)
>>
Что является основным критерием выявления основных составляющих функциональной системы? – Цель!
>>
- Переход от содержательного описания модели к формализованному описанию свойств функционирования модели, т.е. к её концептуальной модели. Это сводится к исключению из рассмотрения некоторых второстепенных элементов. Полагают, что они не указывают существенного явления на ход процесса исследуемой модели.
- Оставшиеся элементы модели группируются в блоки:
· Блоки I-ой группы представляют собой имитатор событий внешних воздействий.
· Блоки II-ой группы являются собственно моделью процесса функционирования.
· Блоки III-ой группы являются вспомогательными и служат для реализации блоков I и II группы. Так же эти блоки обеспечивают корректность ввода данных, приемлимость результатов и т.д.
- Процесс функционирования системы, так разбивается на подпроцессы, чтобы построение модели подпроцесса было элементарно и не вызывало особых трудностей.
Рекомендуемые материалы
(Должно реализовываться подбором типовых математических схем)
На втором этапе моделирования – этапе алгоритимизации и компьютерной реализации, математическая модель сформированная на первом этапе воплощается в конекретную программную модель.
Исходный материал – блочная логическая схема.
Последовательность действий:
- Разработка схемы моделирующего алгоритма.
- Разработка схемы программы.
- Выбор технических средств для реализации программной модели.
- Процесс программирования и отладки.
- Проверка достоверности программы на тестовых примерах.
- Составление технической документации.
На 3-м этапе (получение и интерпретация результатов) компьютер изспользуются для проведения рабочих расчетов по готовой программе. Результаты этих расчетов позволяют проанализировать и сделать выводы о характеристиках процессов функционрирования исследуемой схемы.
Последовательность действий:
- Планирование машинного эксперимента с моделью. Составление плана проведения эксперимента с указанием комбинаций, переменных и параметров для которых должен проводится эксперимент.
Главная задача – дать максимальный объем информации об объекте моделирования при минимальных затратах машинного времени.
- Проведение собственных расчетов (контрольная калибровка модели).
- Статистическая обработка результатов расчетов и представление результатов в наглядной форме.
- Интерпретация результатов моделирования. Подведение итогов.
- Составление технической документации.
Различают стратегическое и практическое планирование:
· При стратегическом планировании ставится задача построения оптимального плана эксперимента для достижения данной цели поставленной перед моделированием (оптимизация структуры алгоритмов и параметров системы).
· Тактическое планирование преследует частные цели оптимальной реализации каждого конкретного эксперимента из множества необходимых заданных при стратегическом планировании.
Схема итеративной калибровки модели.

Три основных класса ошибок:
- Ошибки формализации. Как правило возникают, когда модель недостаточно подробна определена.
- Ошибки решения. Некорректный или слишком упрощенный метод построения модели.
- Ошибки задания параметров системы.
Проверка адекватности модели некоторой системы заключается в анализе её соразмерностей, а так же равнозначности системы.
Адекватность часто нарушается из-за идеализации внешних условий и режимов функционирования, пренебрежением некоторых случайных факторов. Простейшей мерой адекватности может служить отклонение некоторой характеристики Y-оригинала от Y-модели (
). Считают что модель адекватна с системой, если вероятность того что отклонение
не превышает предельной величины дельта, больше допустимой вероятности.
Однако, фактическое использование данного критерия невозможно, т.к. для проектируемых или модернизируемых систем, отсутствует информация по выходным характеристикам объекта. Система отслеживается не по одной, а по множеству характеристик.
Замечание: Характеристики могут быть случайными величинами и функциями.
Замечание: Отсутствует возможность априорного точного задания предельных отклонений и допустимых вероятностей.
На практике оценка адекватности обычно проводится путем экспертного анализа. Разумности результатов моделирования.
Виды проверок:
- Проверка моделей элементов
- Проверка моделей внешних воздействий
- Проверка концептуальной модели
- Проверка формализованной и математической модели
- Проверка способов измерения и вычисления выходных характеристик.
- Проверка программной модели
Если по результатам проверки выделяется недопустимое рассоглосование модели и системы, возникает необходимость в её корректировки или изменения.
Выделяют следующие типы изменений:
- Глобальные. Возникают в случае методических ошибок в концептуальной или математической моделе (проще всё начать сначала, чем исправлять).
- Локальные. Связаны с уточнением некоторых параметров и алгоритмов. Заменить компоненты модели на более точные.
- Параметрические изменения некоторых специальных характериситк называемых калибровочными. Как правило, эти характеристики мы задаем сами.
Ещё посмотрите лекцию "6. Итальянская журналистика в 1943 - 45" по этой теме.
Завершается этот этап определением области пригодности модели. Под областью пригодности модели понимается множество условий при соблюдении которых, точность результатов моделирования находится в допустимых пределах.
Схема взаимосвязи технологических этапов моделирования.

Всё что связано с процессом – это прямоугольник.
С результатом – овал.























