Конструкционные схемы тэс
Лекция №4
Конструкционные схемы ТЭС
ПГ ТЭС называются котельный агрегат или котельная установка. Любой ПГ - это теплообменный аппарат, передающий тепло от теплоносителя к рабочему телу, причем рабочее тело совершает фазовый переход. Главной задачей ПГ является: получение максимальных параметров пара при наименьшей его стоимости, при заданной температуре теплоносителя, обеспечении требуемой чистоты пара, срока службы материалов и надежности в переменных режимах работы.
Существуют принципиально две разные схемы получения пара:
Ø прямоточная (ПГ с ПЦ, Кц=1);
Ø барабанная (ПГ с ЕЦ / МПЦ, Кц>1)
При Р>Ркр возможны только ПГ с ПЦ. Для воды, например, Ркр=221,56 бар.
Котельный агрегат ТЭС
Котельный агрегат ТЭС представляет собой сооружение высотой до 40-70 м, теплоноситель является продуктом сгорания органического топлива с начальной температурой до 2000 0С, поэтому в принципе возможны любые начальные параметры пара, ограничения накладывает лишь прочность материала ПТО.
Рекомендуемые материалы
В котельных агрегатах базовых ТЭС важно обеспечить надежное охлаждение трубок поверхности теплообмена рабочим телом, так чтобы

Это выражение является основным условием для ПГ с высокотемпературным теплоносителем (ТЭС, АЭС, ВТГР). В ниже приведенной таблице указаны ориентировочные значения допустимых температур.
Примечание:
ВТГР – высокотемпературные газовые реакторы. В России таких реакторов нет, однако за границей они успешно используются и маркируютcя HTGR. В реакторах такого типа температура теплоносителя может достигать свыше 800 ¸ 900 0С.
| Материал | Допустимая температура |
| Стали котельные углеродистые Ст20, Ст22 | 700 ¸ 800 |
| Нержавеющие стали | 700 ¸ 750 |
При превышении tдоп возможен пережег или плавление. Температуру горения иногда называют температурой факела.
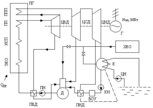
Принципиальная тепловая схема ПТУ ТЭС

Турбина
ЦВД - цилиндр высокого давления
ЦСД - цилиндр среднего давления
ЦНД - цилиндр низкого давления
Парогенератор:
ЭКО, ИСП – смотри ранее.
ПП – пароперегреватель начального перегрева;
ППП – промежуточный ПП.
Вспомогательное оборудование:
Г – электрогенератор;
К – конденсатор;
ЦН – циркуляционный насос;
КН – конденсатный насос (является источником попадания солей жесткости в цикл ПТУ, т.к. охлаждающая вода – это природная вода, то она содержит Ca, Mg, O2, CO2 и д.р. примеси. Давление этой воды выше, чем давление конденсирующего пара );
2,4 бар
0,03 – 0,04 бар
БОУ – блочная, обессоливающая установка (содержит химические фильтры, которые задерживают примеси, растворённые в конденсате, кроме газов. В конденсате присутствуют продукты коррозии турбины и трубопроводов);
ПНД, ПВД – рекуперативный прогреватель низкого и высокого давления;
Д – деаэратор (предназначен для очистки питательной воды от растворённых в ней газов, которые могут вызвать коррозию трубок в ПГ (удаляется из воды О2 и СО2 – коррозийно-агрессивные газы));
ПН – питательный насос;
ХВО – хим-водоочистка (предназначена для заполнения контура ПТУ химически обессоленной водой, а после пуска она восполняет утечки, т.е. потери рабочего тела, через неплотности соединений труб и через уплотнения валов насоса и турбины).

Тракт «К – ПНД - Д» - конденсатный тракт, а вода называется основным конденсатом – это на пит. вода.
Тракт «Д – ПВД - ПГ» - тракт питательной воды, пит. вода по содержанию примесей удовлетворяет химико-физическим нормам качества питательной воды по содержанию примесей.
ПВД и ПНД
Материалы трубок из латуни т.к. дешевле, у латуни коэффициент теплопроводности больше, чем у стали, но питательная вода из латуни растворяет окислы меди, которые в свою очередь откладываются на теплонапряженных участках ПГ. Это страшно для одноконтурных АЭС, а точнее будет сказать недопустимо. Яркий пример реактор РБМК.
В ПГ ТЭС, как правило, вводится дополнительная поверхность нагрева – это промежуточный ПП, на входе перегретый пар и на выходе перегретый пар.
ППП
до 540 ¸5650С при
<600¸6500С
ПНД, Д, ПВД – регенеративный подогреватель, 
ППП – повышается термический КПД 
Бесплатная лекция: "3 Антагонизм в мире микробов" также доступна.
Особенности промперегрева на АЭС с ВВЭР и РБМК.

Особенности промперегрева заключаются в том, что температура теплоносителя ниже и изменяется в пределах 300¸3200С. А также:
1) нет начального перегрева;
2) для ППП нет подходящей температуры теплоносителя.
При расширении пара в цилиндре турбины увеличивается его влажность, она не должна превышать xдоп=0,85 (не допускать более 15% влаги), иначе эрозионный износ разрушит турбину. На выходе ЦВД устанавливается «С» - сепаратор, осушка пара до Х0.Затем пар можно перегреть в поверхности теплообмена ПП1 и ПП2, но перегрев будет до температуры ниже чем t0.






















