Программа схемотехнического моделирования Multisim
Программа схемотехнического моделирования Multisim
Руководство пользователя
Подготовили:
Сизова О.
Стеблинская И.
Самсонкина О.
Введение
I. Multisim-это единственный в мире эмулятор схем, который позволяет вам создавать лучшие продукты за минимальное время. Он включает в себя версию Multicap, что делает его универсальным средством для программного описания и немедленного последующего тестирования схем.
Рекомендуемые материалы
NI Multisim 10.0 позволяет объединить процессы разработки электронных устройств и тестирования на основе технологии виртуальных приборов для учебных и производственных целей Подразделение Electronics Workbench Group компании National Instruments анонсировало выпуск Multisim 10.0 и Ultiboard 10.0, самых последних версий программного обеспечения для интерактивного SPICE-моделирования и анализа электрических цепей, используемых в схемотехнике, проектировании печатных плат и комплексном тестировании. Эта платформа связывает процессы тестирования и проектирования, предоставляя разработчику электронного оборудования гибкие возможности технологии виртуальных приборов. Совместное использование программного обеспечения для моделирования электрических цепей Multisim 10.0 компании National Instruments со средой разработки измерительных систем LabVIEW, позволяет сравнивать теоретические данные с реальными непосредственно в процессе создания схем обычных печатных плат, что снижает количество проектных итераций, число ошибок в прототипах и ускоряет выход продукции на рынок.
Можно использовать Multisim 10.0 для интерактивного создания принципиальных электрических схем и моделирования их режимов работы. «Multisim 10.0 составляет основу платформы для обучения электротехнике компании National Instruments, включающей в себя прототип рабочей станции NI ELVIS и NI LabVIEW. Он дает возможность студентам получить всесторонний практический опыт на всем протяжении полного цикла проектирования электронного оборудования», - заявил Рей Алмгрен, вице-президент компании National Instruments по академическим связям. «При помощи этой платформы студенты могут с легкостью перейти от теории к практике, создавая опытные образцы и углубляя свои знания в основах проектирования схем», - отметил он.
База данных компонентов включает более 1200 SPICE-моделей элементов от ведущих производителей, таких как Analog Devices, Linear Technology и Texas Instruments, а также более 100 новых моделей импульсных источников питания. Помимо этого, в новой версии программного обеспечения появился помошник Convergence Assistant, который автоматически корректирует параметры SPICE, исправляя ошибки моделирования. Добавлена поддержка моделей МОП-транзисторов стандарта BSIM4, а также расширены возможности отображения и анализа данных, включая новый пробник для значений тока и обновленные статические пробники для дифференциальных измерений.
Возможные обозначения приставок и множителей
| Приставка | Обозначение русское | Обозначение Multisim | Множитель |
| Тера | Т | T | 1012 |
| Гига | Г | G | 109 |
| Мега | М | M | 106 |
| Кило | к | k | 103 |
| Милли | М | m | 10-3 |
| Микро | Мк | u | 10-6 |
| Нано | Н | n | 10-9 |
| Пико | П | p | 10-12 |
| Фемто | Ф | f | 10-15 |
| Другие обозначения | |||
| Вольт | В | V | напряжение |
| Ампер | А | A | ток |
| Ватт | Вт | W | мощность |
| Герц | Гц | Hz | частота |
| Секунда | С | S | время |
Горячие клавиши
| Ctrl+N | Создать новый файл |
| Ctrl+O | Открыть файл |
| Ctrl+S | Сохранить текущий файл |
| Ctrl+P | Печать графиков / текущий файл |
| Ctrl+Z | Отмена действия |
| Ctrl+X | Вырезать |
| Ctrl+C | Копировать |
| Ctrl+V | Вставить |
| Ctrl+D | Открывает Circuit Description Box |
| Ctrl+F | Поиск |
| Delete | Удалить выделенную группу |
| Ctrl+W | Выбор устройств |
| Ctrl+J | Вставка узла |
| Ctrl+Q | Добавление провода |
| Ctrl+I | Вставка коннектора |
| Ctrl+B | Вставка подсхемы |
| Ctrl+T | Вставка текста |
| F5 | Запуск схемы |
| F6 | Пауза |
| Alt+Y | Зеркальное отображение по вертикали |
| Alt+X | Зеркальное отображение по горизонтали |
| Ctrl+R | Поворот на 90 вправо |
| Ctrl+Shift+R | Поворот на 90 влево |
| Клавиши курсора | Перемещает выделенное устройство влево, вправо, вверх, вниз |
Среда Multisim
Так выглядит интерфейс программы:

Обзор компонентов

В Multisim есть базы данных трех уровней:
- Из Главной базы данных (Master Database) можно только считывать информацию, в ней находятся все компоненты;
- Пользовательская база данных (User Database) соответствует текущему пользователю компьютера. Она предназначена для хранения компонентов, которые нежелательно предоставлять в общий доступ;
- Корпоративная база данных (Corporate Database). Предназначена для тех компонентов, которые должны быть доступны другим пользователям по сети.
Средства управления базами данных позволяют перемещать компоненты, объединять две базы в одну и редактировать их. Все базы данных разделяются на группы, а они, в свою очередь., на семейства. Когда пользователь выбирает компонент и помещает его в схему, создается новая копия, Все изменения с ней никак не затрагивают информацию, хранящуюся в базе данных.
Панель COMPONENT предоставляет доступ ко всем компонентам Multisim.
Увеличенная панель компонентов показана ниже:

При пользовании этой панелью выполняется несколько больше действий, но она позволяет разместить любой необходимый компонент.
Для быстрого добавления источников питания переменного тока можно пользоваться панелью инструментов VIRTUAL (Виртуальные).
Увеличенная панель VIRTUAL показана ниже:

База данных Master Database разделена на группы:
1) Sources.
Cодержит все источники напряжения и тока, заземления.
- Панель инструментов Power Source Components.
На этой панели изображены стандартные источники питания, которые будут использоваться в схемах (например источники напряжения DC, заземление и трехфазные источники питания), и источник питания AC.
Чтобы увидеть описание компонента, соответствующего кнопке, задержим на ней курсор мыши. Через несколько секунд появится экранная подсказка.

Power sources - источники постоянного, переменного напряжения, заземление, беспроводные соединения - VCC, VDD, VSS, VEE.

signal voltage sources - источники прямоугольных импульсов, источник сигнала через определенные промежутки времени.
signal current sourses - постоянные, переменные источники тока, источники прямоугольных импульсов.
2) Basic.
Содержит основные элементы схемотехники: резисторы, конденсаторы, катушки, ключи, трансформаторы, реле, коннекторы и т.д.

С помощью данной панели инструментов будем добавлять большинство пассивных компонентов, например, резисторы, конденсаторы, и катушки индуктивности.
Чтобы определить функции каждой кнопки, задержите на ней курсор мыши, через несколько секунд появится экранная подсказка, с помощью которой без труда можно найти необходимый прибор.
3) Diodes. Содержит различные виды диодов: фотодиоды, диоды Шоттки, светодиоды и т.д.

4) Transistors. Содержит различные виды транзисторов: pnp-, npn-транзисторы, биполярные транзисторы, МОП-транзисторы, КМОП-транзисторы и т.д.

5) Analog. Содержит все виды усилителей: операционные, дифференциальные, инвертирующие и т.д.

6) TTL. Содержит элементы транзисторно-транзисторной логики
7) CMOS. Содержит элементы КМОП-логики.
8) MCU Module – управляющий модуль многопунктовой связи (от англ. multipoint control unit)
9) Advanced_Peripherals. Содержит подключаемые внешние устройства (дисплеи, терминалы, клавишные поля).
10) Misc Digital. Содержит различные цифровые устройства.
11) Mixed. Содержит комбинированные компоненты
12) Indicators. Содержит измерительные приборы (вольтметры, амперметры), лампы и т.д.
Виртуальные приборы
Все приборы расположены на панели инструментов.
Рассмотрим основные.
Мультиметр
Мультиметр предназначен для измерения переменного или постоянного тока или напряжения, сопротивления или затухания между двумя узлами схемы. Диапазон измерений мультиметра подбирается автоматически. Его внутреннее сопротивление и ток близки к идеальным значениям, но их можно изменить.

Кнопка А позволяет измерять ток.
Кнопка V- мультиметр настроен на измерение напряжения.
Кнопка Ω - измерение сопротивления (измерять сопротивление с помощью мультиметра очень легко, однако он может измерять сопротивление только для резистивной схемы).
Кнопка ~ позволяет переключиться в режим переменного тока.
Кнопка ─ позволяет переключится в режим постоянного тока.
Кнопка Set (Настроить) на устройстве позволяет отобразить параметры мультиметра:

Генератор сигналов
Генератор сигналов (function generator) – это источник напряжения, который может генерировать синусоидальные, пилообразные и прямоугольные импульсы. Можно изменить форму сигнала, его частоту, амплитуду, коэффициент заполнения и постоянный сдвиг. Диапазон генератора достаточен, чтобы воспроизвести сигналы с частотами от нескольких герц до аудио и радиочастотных.

Осциллограф (Oscilloscopе)

В Multisim есть несколько модификаций осциллографов, которыми можно управлять как настоящими. Они позволяют устанавливать параметры временной развертки и напряжения, выбирать тип и уровень запуска измерений. Данные осциллографов можно посмотреть после эмуляции с помощью самописца (Grapher) из меню ВидПлоттер (View/Grapher).
Пример схемы с подключенным осциллографом:

Один из контактов прибора подключен к выходу схемы, другой – к заземлению.
Чтобы посмотреть показания прибора, нужно запустить симуляцию, нажав кнопку Run:

После этого - двойной щелчок по прибору. На экране появится окно с показаниями:

Кнопка Reverse меняет цвет фона.
Кнопка Save сохраняет данные осциллографа в виде таблицы в отдельный файл с расширением *.scp
Чтобы было удобнее анализировать график, нажмите на кнопку Pause simulation:

Выделенные кнопки T1 и Т2 позволяют вызвать курсоры:

В окне осциллографа также можно увеличивать и уменьшать масштаб, сдвигать графики по осям ординат и абсцисс, с помощью курсоров смотреть параметры в каждой точке графика (здесь - значение напряжения).
В Multisim есть следующие осциллографы:
- 2-х канальный:


- 4-х канальный:

- осциллограф смешанных сигналов Agilent 54622D:

- 4-х канальный цифровой осциллограф с записью Tektronix TDS 2024

Построитель частотных характеристик (Боде Плоттер)
Отображает относительный фазовый или амплитудный отклик входного и выходного сигналов. Это особенно удобно при анализе свойств полосовых фильтров.

Спектральный анализатор
Спектральный анализатор (spectrum analyzer) служит для измерения амплитуды гармоники с заданной частотой. Также он может измерить мощность сигнала и частотных компонент, определить наличие гармоник в сигнале.
Результаты работы спектрального анализатора отображаются в частотной области, а не временной. Обычно сигнал - это функция времени, для её измерения используется осциллограф. Иногда ожидается синусоидальный сигнал, но он может содержать дополнительные гармоники, в результате, невозможно измерить уровень сигнала. Если же сигнал измеряется спектральным анализатором, получается частотный состав сигнала, то есть определяется амплитуда основной и дополнительных гармоник.

Ваттметр
Прибор предназначен для измерения мощности переменного или постоянного тока и коэффициента мощности.

Токовый пробник

Измерительный пробник
Показывают постоянные и переменные напряжения и токи на участке цепи, а также частоту сигнала.
Самый лучший способ построить график для необходимой величины, не содержащий ничего лишнего, - это установить маркер в нужном месте схемы. Тогда во вкладке Output по умолчанию сразу будут стоять только те величины, для измерения которых мы выставили маркеры. На приведенном ниже примере маркер Probe_1 стоит на выходе схемы.

Чтобы поставить маркер, нажимаем на панели Instruments (на экране – справа) на кнопку со стрелкой под значком Measurement Probe:

В появившемся списке выбираем вид маркера и устанавливаем его на нужном участке своей схемы.

Анализ
В Multisim предусмотрено множество режимов анализа данных эмуляции, от простых до самых сложных, в том числе и вложенных.
Основные виды анализа:
1) DC – анализ цепи на постоянном токе.
Анализ цепей на постоянном токе осуществляется для резистивных схем. Это правило следует напрямую из теории электрических цепей; при анализе на постоянном токе конденсаторы заменяют разрывом, катушки индуктивности – коротким замыканием, нелинейные компоненты, такие как диоды и транзисторы, заменяют их сопротивлением постоянному току в рабочей точке. Анализ цепи на постоянном токе выявляет узловые потенциалы исследуемой схемы.
2) AC – анализ цепи на переменном токе.
Анализ цепей на переменном токе заключается в построении частотных характеристик.
3) Transient – анализ переходных процессов
Анализ переходных процессов в цепях позволяет определить форму выходного сигнала, то есть построить график сигнала как функции времени.
Чтобы начать анализ, выберите пункт меню Simulate Analyses и выберите требуемый режим.
Подробнее каждый из них будет рассмотрен далее.
Список всех функций Multisim приведен на рисунке:

Кроме встроенных функций анализа есть возможность определить свою функцию с помощью команд SPICE.
При подготовке к анализу необходимо настроить его параметры, например, диапазон частот для анализатора переменного тока (AC analysis). Необходимо также выбрать выходные каналы (traces).
Плоттер (Grapher) – основной инструмент просмотра результатов эмуляции. Он открывается из меню View/Grapher и автоматически при работе эмуляции.
Множество настроек плоттера находятся на панели свойств. Например, можно изменять масштабы, диапазоны, заголовки, стили линий осей.
Так выглядит сама панель:

Построение графиков
Postprocessor и Grapher
Postprocessor и Grapher — это программы пакета Multisim, которые позволяют отобразить результаты моделирования в графическом виде.
Данная функция позволяет строить необходимые графики после проведенного анализа. Для работы с функцией Postprocessor необходимо знать названия узлов. Только те параметры (входные и выходные переменные), которые указываются при выполнении любого вида анализа (AC Sweep, DC Sweep, Transient Analysis и т.д.) отображаются на графиках функции Postprocessor и Grapher.
С помощью данной функции можно создать несколько графиков, изменять параметры графика, удалять объекты, производить логические и алгебраические операции над графиками (сложение, умножение, возведение в квадрат и т.д.).
Вызов функции:

Создание графика (с использованием функции Postprocessor):
Внесение данных, необходимых для построения:

Select simulation results - добавление данных проведенного анализа.
Variables - переменные, необходимые для построения графика.
Functions - алгебраические действия над графиками.

В окне Expressions available выбираем необходимые графики для построения.
Также графики можно строить, используя несколько доступных в Multisim режимов. Их виды рассмотрим далее.
Внимание! Рассматриваемые ниже режимы доступны только при остановленной симуляции. Прежде чем открывать пункт меню Analysis убедитесь, что кнопка Run не нажата и симуляция не запущена.
Построение графиков с помощью Transient Analysis.
Последовательность команд меню: Simulate / Analysis / Transient Analysis.

В окне Transient Analysis на вкладке Output выбираем необходимые для анализа величины, выделяем их и нажимаем кнопку Add.

На вкладке Analysis Parameters в поле Parameters можно установить начальное и конечное время анализа (такие же действия производятся в любом виде анализа) – Start time (TSTART) и End time (TSTOP) соответственно.
Вкладка Analysis Options содержит параметры, влияющие на отображение графика. Рекомендуется использовать стандартные настройки Multisim Defaults.
После того, как вы выбрали нужные величины в качестве выходных параметров и установили временной интервал, можно нажимать кнопку Simulate. Если все сделано верно, увидите корректный график. В данном режиме можно построить, например, амплитуду входного (выходного) напряжения.
С помощью кнопки плоттера отображение курсоров и данных можно посмотреть значение напряжений в любой точке. При анализе графики для удобства отображаются разными цветами.

Работа с курсорами:
С помощью показанной на рисунке кнопки панели свойств вызываются курсоры. Они позволяют посмотреть координаты каждой точки построенного графика. Вся информация отображается в специальном окне Transfer Characteristics. При перемещении курсоров данные в этом окне также изменяются.

Кроме того, при работе с графиком можно изменять масштаб и вызывать координатную сетку (соответствующие кнопки панели свойств). Для удобства работы можно поменять цвет фона. С помощью горизонтальных вкладок с названиями типов характеристик, в одном окне можно просмотреть все необходимые графики.
Построение передаточной характеристики (зависимость выходного напряжения от входного) с помощью DC-Sweep Analysis.
Последовательность команд меню: Simulate / Analysis / DC-Sweep…
На вкладке Analysis Parameters можно установить источник, для которого строится характеристика. Если поставить флажок Use source 2, получим две характеристики для двух источников на одном графике.
Работа с остальными вкладками осуществляется аналогично предыдущему режиму.

Работа в плоттере (Grapher View) с графиком осуществляется аналогично. Пример получившегося графика приведен на рисунке.

Построение АЧХ и ФЧХ (с помощью AC-Analysis).
Последовательность команд: Simulate / Analysis / AC Analysis…
На вкладке Analysis Parameters можно установить начальную и конечную частоты (FSTART и FSTOP соответственно), тип амплитуды графика (Sweep type), количество отображаемых точек и тип вертикальной шкалы (Vertical scale).

Работа с остальными вкладками производится аналогично.
Примеры графиков Амплитудо – и ФазоЧастотных Характеристик, полученных с помощью этого режима:

Общие правила моделирования
При моделировании схем необходимо соблюдать следующие общие правила:
1) Любая схема должна обязательно содержать хотя бы один символ заземления.
2) Любые два конца проводника либо контакта устройства, встречающихся в точке, всегда считаются соединенными. При соединении трех концов (Т-соединение) необходимо использовать символ соединения (узел). Те же правила применяются при соединении четырех и более контактов.
3) В схемах должны присутствовать источники сигнала (тока или напряжения), обеспечивающие входной сигнал, и не менее одной контрольной точки (за исключением анализа схем постоянного тока).
Топология схем
1) В схеме не должны присутствовать контуры из катушек индуктивности и источников напряжения.
2) Источники тока не должны соединяться последовательно
3) Не должно присутствовать короткозамкнутых катушек
4) Источник напряжения должен соединяться с катушкой индуктивности и трансформатором через последовательно включенный резистор. К конденсатору, подключенному к источнику тока, обязательно должен быть параллельно присоединен резистор.
Пример моделирования схемы
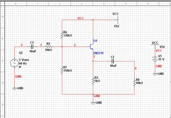
Для примера рассмотрим усилительный каскад на биполярном транзисторе, включенным в схему с общим эмиттером. Построим графики зависимости выходного и входного напряжений от времени, передаточную характеристику, амплитудно-частотную и фазо-частотную характеристики.
1) Соберем исследуемую схему в среде Multisim
Примечание:
-двойное нажатие левой кнопкой мыши на элемент позволяет изменить его параметры
-для удобства при работе можно изменять цвет проводов (выделяем провод правой кнопкой мыши и в появившемся контекстном меню выбираем Change Color)

2) Запускаем схему, осциллограф автоматически строит графики зависимости входного и выходного напряжений от времени (для того, чтобы их посмотреть, достаточно нажать левой кнопкой мыши на осциллографе).

3) С помощью режимов AC-Analysis, Transient Analysis и DC-Sweep Analysis строим графики АЧХ, амплитуды входного (выходного) напряжения и передаточную характеристику соответственно.
Примеры собранных схем
Исследование транзисторного источника тока

Исследование эмиттерного повторителя


Зависимость входного и выходного напряжений от времени (красное -входное напряжение, синее - выходное)

Передаточная характеристика эмиттерного повторителя

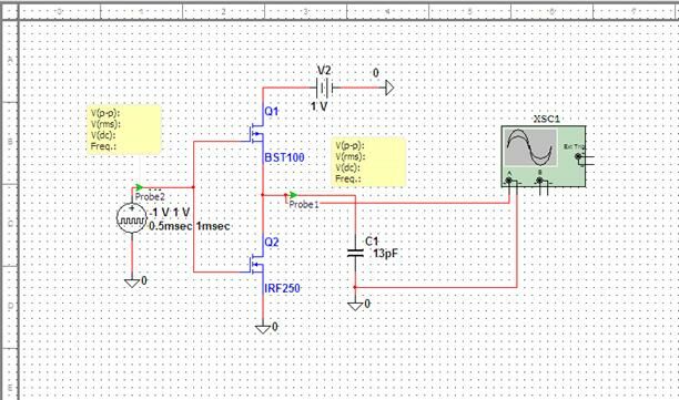
Исследование источников тока на МОП-транзисторах


Исследование цепей смещения МОП-транзисторов


Исследование усилителя на МОП-транзисторе


Зависимость выходного напряжения от времени

АЧХ усилительного каскада

Исследование дифференциального усилителя на биполярном транзисторе

Исследование дифференциального усилителя на МОП-транзисторе

Исследование дифференциального усилителя

Передаточная характеристика усилителя для диф. сигнала:

Исследование ДУ при действии синфазного сигнала:

Передаточная характеристика усилителя для синф. сигнала:

Исследование дифференциального усилителя с отражателем на биполярном транзисторе


Исследование инвертора на биполярном транзисторе


Зависимости входных и выходных сигналов от времени

Передаточная характеристика инвертора.

Исследование КМОП – инвертора

Вместе с этой лекцией читают "133 Классификация антиангинальных средств".
График выходного сигнала

АЧХ

Передаточная характеристика























