Для студентов МГТУ им. Н.Э.Баумана по предмету Вычислительная физикаЛабораторная работа №9 - "Построение многошаговых методов Адамса с помощью интерполяционных многочленов"Лабораторная работа №9 - "Построение многошаговых методов Адамса с помощью интерполяционных многочленов"
4,97514544
2022-04-112022-04-11СтудИзба
Лабораторная работа 9: Лабораторная работа №9 - "Построение многошаговых методов Адамса с помощью интерполяционных многочленов"
-38%
Описание
Полностью зачтенная лабораторная работа №9, теоретическая + практическая части, код левый, графики подделаны в ориджине
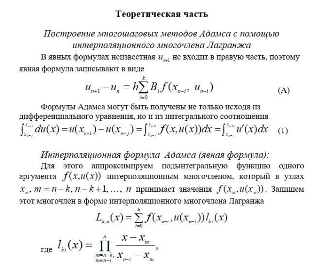
Условие:
Условие:



Характеристики лабораторной работы
Предмет
Учебное заведение
Семестр
Номер задания
Программы
Просмотров
6
Качество
Идеальное компьютерное
Размер
439,71 Kb
Список файлов
Лаба 9.docx

Спасибо за покупку! Я буду очень рад, если поставишь справедливую оценку купленному файлу :3 Ищи больше работ в моём профиле, там много нужного тебе!